Добавить в корзинуПозвонить
Найти в Дзене
Нижегородский Мечтатель

Герцоги Фарнезе: накануне угасания рода

Я неоднократно писал о таких известных и некогда значительных в итальянской истории аристократических родах, как де Эсте и Фарнезе. Так вот, к угасанию одного из них - Фарнезе, оба рода подошли рука об руку в буквальном смысле этого слова, так как последний потомок Римского Папы Павла III, Антонио Фарнезе был женат на дочери Ринальдо III де Эсте, герцога Модены и Реджо (Феррара была потеряна его предками еще в конце XVI века). Казалось бы, что тут может быть необычного? Жил-был герцог Антонио, последний представитель семьи по мужской линии, детей у него вовсе не было и герцогство перешло к его внучатому племяннику, которому его мать, родная племянница герцога, уступила свое вполне законное при таком раскладе наследство. Но за этой простенькой ширмой скрывается одна из самых запутанных, грязных и циничных игр престолов XVIII века, в которой ни в чем не повинная молодая женщина оказалась жертвой и инструментом нескольких сильных европейских партий. И речь вовсе не о племяннице герцога

Я неоднократно писал о таких известных и некогда значительных в итальянской истории аристократических родах, как де Эсте и Фарнезе. Так вот, к угасанию одного из них - Фарнезе, оба рода подошли рука об руку в буквальном смысле этого слова, так как последний потомок Римского Папы Павла III, Антонио Фарнезе был женат на дочери Ринальдо III де Эсте, герцога Модены и Реджо (Феррара была потеряна его предками еще в конце XVI века).

Казалось бы, что тут может быть необычного? Жил-был герцог Антонио, последний представитель семьи по мужской линии, детей у него вовсе не было и герцогство перешло к его внучатому племяннику, которому его мать, родная племянница герцога, уступила свое вполне законное при таком раскладе наследство.

Но за этой простенькой ширмой скрывается одна из самых запутанных, грязных и циничных игр престолов XVIII века, в которой ни в чем не повинная молодая женщина оказалась жертвой и инструментом нескольких сильных европейских партий. И речь вовсе не о племяннице герцога Антонио (она как раз одна из циничных гонителей), а о его жене и вдове Энрикетте де Эсте, в замужестве Фарнезе, герцогине Пармской.

-2

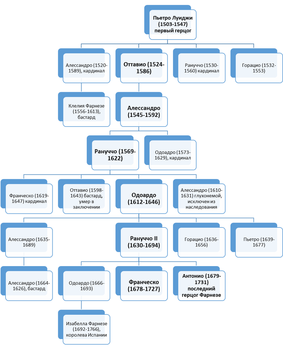
Что же посмотрим на генеалогию герцогов, потомков понтифика, сосредоточившись большей частью на последних поколениях. Как видим, с преемственностью в течении первых пяти передач власти у Фарнезе было всё гладко (почти, если не считать одного конфликта), вот на внешних фронтах всегда было туго с самого начала. Герцогство было создано как вассал Папы и формально продолжало оставаться таковым еще в начале XVIII века, пока Папское государство окончательно не ослабело. Приходилось лавировать между Францией и, с известного времени объединившимися Испанией и Империей, в довесок не забывать, конечно, про склочный Святой Престол.

Следует упомянуть и об упущенном невероятном шансе: так уж вышло, что у угасающей по мужской линии Ависской династии Португалии, первым наследником по женской линии (а выбирать пришлось между ними), оказался юный Рануччо Фарнезе (по праву своей покойной матери, инфанты Марии), но вот его отцу пришлось фактически самоустранится в пользу Филиппа II Габсбурга, также претендовавшего на эту спорную корону - он ее и получил, португальцы потом еле выбрались из унии.

Герцогства Кастро и Латера
Герцогства Кастро и Латера

Так уж получалось, что у покойного герцога всегда оставались сыновья, только лишь у знаменитого имперского полководца Алессандро Фарнезе не было выживших законных братьев (его брат-близнец Карло не пережил даже младенчества).

Вот какая закавыка - несмотря на то, что почти у каждого герцога было несколько сыновей, доживших до совершеннолетия, в роду не появилось младших ветвей, как законных, так и бастардских. Опять же за одним небольшим и скоротечным исключением, у Алессандро, одного из трех младших братьев герцога Рануччо II было двое сыновей-бастардов, младший из которых дожил до зрелых лет и скончался уже в 1726 году (вот о нем пока пытаюсь найти информацию).

-4

Но заметим, что проблема младших сыновей решалась в семье хотя бы рационально, в трех поколениях оказалось четверо кардиналов, которые были надежной опорой герцогской короны. Однако с момента правления герцога Одоардо отношения со Святым Престолом покатились под откос - Фарнезе начинают войну и проигрывают, в результате было потеряно в пользу Папской области, такое семейное достояние, как герцогство Кастро. Кстати, это последний случай, когда Папское государство хоть чем-то приросло, собственно, Кастро являлось анклавом посреди владений Святого Петра.

Несмотря на этот конфликт, со временем исчерпанный, наверное, всё же существовала вероятность появления новых кардиналов в семье герцогов Пармы и Пьяченцы. Проблема, очевидно, в первую очередь была в отсутствии достойных кандидатов.

Между прочим, во второй половине XVII века, в 1668 году, исчезла параллельная ветвь дома (это потомки не Папы Алессандро Фарнезе, а его светского кузена), правившие крохотным герцогством Латера. Последним из них был любимый своими немногочисленными подданными кардинал Джироламо Фарнезе (1599-1668), герцогом он стал уже в почтенном возрасте (в 1662 году), трудно сказать, стал бы он выходить из сана, если бы был моложе, для продолжения рода. Строго говоря, именно Джироламо был последним кардиналом Фарнезе.

Рануччо II
Рануччо II

Но вот герцогом становится Рануччо II (1630-1694). Правителем он был неоднозначным. Именно при Рануччо II окончательно было потеряно Кастро, но он умудрился прикупить княжество Барди и Компьяно. Забота о подданных для него была не пустым делом, но он не смог уберечь свой народ от бесчинств имперских армии, вставшей «на постой» в 1691 году и фактически оккупировавших герцогство, ко всему прочему император Леопольд «повесил» на Фарнезе и полное содержание своих солдат.

Женат Рануччо был трижды, дети первой жены, Маргирты Виоланте, принцессы Савойского дома, не выжили. Срочно было нужно вступать во второй брак, и вот невесту нашли в доме де Эсте, который уже и так был связан с Фарнезе родственными узами, второй избранницей стала его кузина (дочь родной тети) Изабелла де Эсте.

Изабелла де Эсте
Изабелла де Эсте

В этом браке появляется уже сын-наследник Одоардо. Но и вторая жена умерла сразу после рождения своего третьего ребенка, как раз, наследника. Это, пожалуй, странно, но в третий раз герцог женился на сестре своей второй покойной жены. В третьем браке с Марией де Эсте было уже двое выживших сыновей - Франческо и Антонио.

Так что, всего за несколько лет до своей кончины, при наличии целых трех сыновей, Рануччо II, вряд ли мог предположить, что его династия угаснет в ближайшем обозримом будущем, причем это угасание выйдет несколько странным, «кривым» и даже скандальным.

*****

Поддержать автора: 2202 2053 7037 8017

Всем огромное спасибо за донаты