Найти в Дзене

Замечательная ошибка в получении формулы Циолковского и следствия из нее.

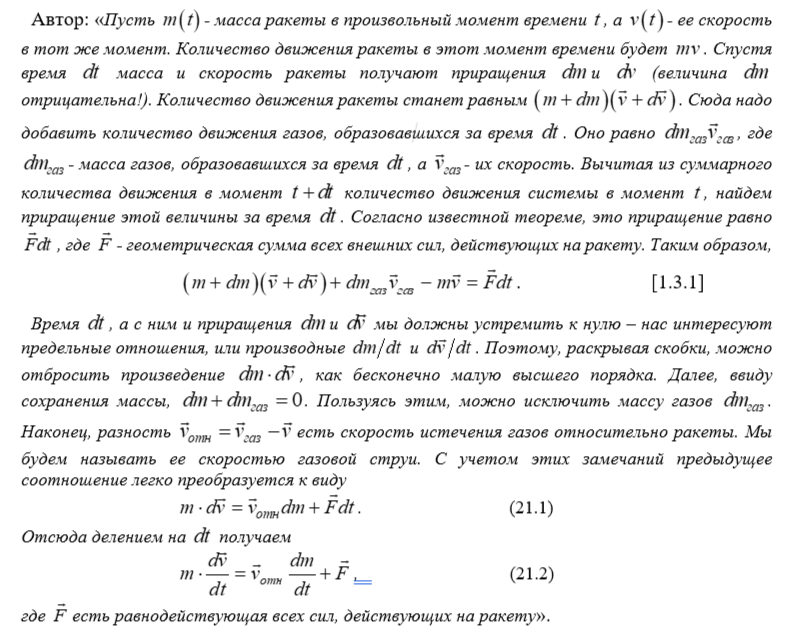
В этой работе вначале приводится пример получения классического уравнения Циолковского для не релятивистских скоростей движения реактивного аппарата. Для начала излагаем §1. 3 из моей монографии «Рейс на Альфу Центавра отменяется! Или все-таки нет?! (к теории реактивного движения в межзвездном пространстве)». Это необходимо, чтобы Читатель сам увидел, как получается это известное уравнение и где при его выводе в современной учебной литературе содержится ошибка. Эта ошибка и есть та самая, на которую я обратил внимание в свое время и которая заставила меня вплотную заняться изучением этого вопроса. Сразу же отмечу, что к самому уравнению Циолковского эта ошибка не имеет никакого отношения. Совершив эту ошибку, автор учебника всего лишь сделал подгонку приводимого им вывода под заранее известный результат – уравнение Циолковского. Само же по себе уравнение Циолковского как было, так и остается справедливым. Итак, переходим к §1. 3. * * * 1. 3. Получение уравнения Циол

В этой работе вначале приводится пример получения классического уравнения Циолковского для не релятивистских скоростей движения реактивного аппарата. Для начала излагаем §1. 3 из моей монографии «Рейс на Альфу Центавра отменяется! Или все-таки нет?! (к теории реактивного движения в межзвездном пространстве)». Это необходимо, чтобы Читатель сам увидел, как получается это известное уравнение и где при его выводе в современной учебной литературе содержится ошибка. Эта ошибка и есть та самая, на которую я обратил внимание в свое время и которая заставила меня вплотную заняться изучением этого вопроса. Сразу же отмечу, что к самому уравнению Циолковского эта ошибка не имеет никакого отношения. Совершив эту ошибку, автор учебника всего лишь сделал подгонку приводимого им вывода под заранее известный результат – уравнение Циолковского. Само же по себе уравнение Циолковского как было, так и остается справедливым. Итак, переходим к §1. 3.

* * *

1. 3. Получение уравнения Циолковского в современной учебной литературе.

Содержание и суть теории реактивного движения тысячекратно описано в великом множестве работ, учебников, учебных пособий. Мы остановимся на учебнике 10 (Сивухин Д.В.) просто потому, что он имеется у нас под руками. В этом учебнике автор вначале выводит уравнение Мещерского, а затем, решая его, получает известную формулу Циолковского К.Э. Вот как автор это делает.

Последнее уравнение (21.2) есть известное уравнение Мещерского. Далее автор традиционно упрощает уравнение (21.2), полагая F = 0, и умножая это уравнение на дифференциал времени dt, получает уравнение [1] (см. ниже). Мы намеренно привели полностью цитату автора, так как из нее ясно, как автор получает уравнение Мещерского.

Здесь и во всех уравнениях выше автор приводит векторную форму записи уравнений, полагая векторами скорости и равнодействующую внешних сил F.

Для перехода к скалярной форме записи уравнений автор полагает, что

-2

Поэтому, в скалярной форме записи, автор получает уравнение (21.3), которое преобразует к виду [1.3.2] и традиционно интегрирует, получая в результате уравнение [2] из которого в дальнейшем и выводятся формулы Циолковского в виде уравнений (21.4) и (21.5), где m\/0 есть начальная (стартовая) масса ракеты до ее приведения в движение (обозначение \/0 означает нижний индекс 0, далее везде значок \/ означает перевод соответствующей величины, стоящей после него, в нижний индекс).

-3

Здесь выше мы употребили термин «традиционно», что означает, что так поступают все авторы при выводе формулы Циолковского из уравнения Мещерского.

Проведем проверку полученного результата. Она заключается в известном требовании, что если некое уравнение есть решение другого уравнения, то при подстановке первого во второе должно получиться тождество. То есть, решение уравнения обращает его в тождество. Поэтому для осуществления нашей проверки в левую часть дифференциальное уравнение [1.3.2] мы подставляем полученное автором его решение (21.4) и получаем вследствие этого уравнение [3].

Раскрываем дифференциал логарифма по формуле [4] и затем формуле [5].

-4

В итоге мы получили, что левая часть уравнения [1.3.2] равна его правой части, то есть, получили тождество. Это означает, что формула Циолковского (21.4) для скорости действительно является решением уравнения [1.3.2]. Аналогичный результат, то есть, тождество, мы бы получили, если бы в правую часть уравнения [1.3.2] подставили бы вместо массы m ее значение, определяемое уравнением [5ʹ] и полученное из уравнение (21.5) соотношения масс.

* * *

На этом текст §1. 3 заканчивается. Внимательный читатель, знающий основы интегрального исчисления, упомянутую мною ошибку безусловно уже обнаружил.

Но все же акцентируем внимание Читателя на следующем.

Автор учебника полагает разность скоростей (см. уравнение [6] ) за скорость истечения газов относительно ракеты. И называет ее скоростью газовой струи. Он здесь безусловно прав, и заметим, что это скорость есть скорость газовой струи не в системе отсчета самой ракеты, а в системе отсчета старта (неподвижного на старте наблюдателя).

Смотрим дальше, Автор получает дифференциальное уравнение [1.3.2] и интегрирует его вполне традиционным образом, записывая уравнение [2].

А вот здесь стоп! Дело в том, что, интегрируя указанное дифференциальное уравнение, автор обязан был бы вначале записать уравнение [7].

-5

Из чего ясно видно, что изначально при интегрировании относительная скорость газовой струи обязана была бы стоять под знаком интеграла. А автор учебника сразу же показывает, что он эту скорость за знак интеграла выносит! Казалось бы, ну выносит и выносит, что тут такого!

Но вспомним-ка, что выносимая им из-под знака интеграла скорость газовой струи есть разность [6] скоростей. Разность между скороcтью истечения газов в системе отсчета ракеты и скоростью v движения в пространстве самой ракеты. Ну и что тут такого, опять спросит недоверчивый Читатель?

Отвечу. При истечении газов из дюз ракеты, она ускоряется, не так ли? Безусловно, ускоряется, подтвердит любой. Но тогда, раз ракета ускоряется, то скорость v ее движения в пространстве не может оставаться постоянной, она просто обязана расти, увеличиваться, не так ли? Да, ответит нам дотошливый Читатель, но если сопротивление воздуха атмосферы таково, что полностью съедает эту прибавку скорости, то скорость ракеты расти не будет и тогда она будет оставаться постоянной! Дорогой Читатель, при чем здесь вообще атмосфера и сопротивление движению ракеты ее воздуха, если мы рассматриваем движение ракеты в безвоздушном пространстве, то есть, в космосе, задам я встречный вопрос? И вообще, автор учебника, излагая свой способ получения уравнения Циолковского, нигде не уточнял, что он рассматривает движение ракеты в атмосфере, он рассматривал некий общий абстрактный случай. Нас же интересует в первую очередь движение ракеты вне атмосферы, то есть, в космосе, поэтому мы для такого случая просто обязаны полагать, что скорость v ее движения в пространстве растет по мере отброса из дюз ракеты газов. Не так ли? Да, так, вынужден согласиться, обязан ответить Читатель.

Итак, скорость v движения ракеты есть растущая величина, а потому и переменная величина! Тогда и сама разность [6] скоростей не может оставаться постоянной, она так же есть переменная величина! Но тогда по правилам математики ее нельзя выносить из-под знака интеграла, как это сделал автор учебника! А это означает, что интегрирование должно пойти по другому пути, по пути записи в интегральное уравнение разности [6], и последующего разделения переменных интегрирования! И тогда и результат интегрирования будет иной, нежели формула Циолковского!

Но что нам преподнес автор учебника? Вынося относительную скорость истечения газовой струи из-под знака интеграла, он показал нам, что считает ее постоянной величиной, вопреки физике движения ракеты в безвоздушном пространстве. Вопрос: почему и для чего он это сделал? Ответ простой: только при постоянстве скорости истечения газовой струи ее можно вынести из-под знака интеграла, чтобы получить в итоге искомое - формулу Циолковского. Сам Циолковский так и получил свою знаменитую формулу, но только у него в дифференциальном уравнении стояла скорость истечения газов из дюз ракеты в системе отсчета самой ракеты, а не относительная скорость истечения газовой струи, взятая в системе отсчета старта. Поэтому то, что сделал автор учебника, мы не можем квалифицировать иначе, как подгонку под заранее известный конечный результат. Предумышленную подгонку, или же неосознанную, мы не знаем.

Однако возвратимся-ка мы к интегральному уравнению, в котором скорость истечения газовой струи будет относительной величиной и переменной величиной, проведем интегрирование по правилам математики и посмотрим, что у нас получится, если мы придерживаемся правил математики. Такой вывод я сделал в §3.2. К нему и переходим.

* * *

3.2. Вывод классической формулы Циолковского из уравнения Мещерского с учетом переменной разности скоростей и при не релятивистской скорости истечения газов.

Итак, попробуем учесть тот факт, что разность скоростей в уравнении [6] есть переменная скорость, и тогда при выводе формулы Циолковского из уравнения Мещерского (21.1), заменим в нем относительную скорость v\/отн, на разность скоростей из [6]. Тогда получим уравнение Мещерского в виде [3.2.1].

Далее полагаем, как и у автора учебника 10, что вектор равнодействующей F всех внешних сил равен нулю, так что F = 0, и переходим к скалярному уравнению. Поэтому далее из уравнения [3.2.1] вместо дифференциального уравнения [1.3.2] автора получаем дифференциальное уравнение [8], произведем в нем разделение переменных, получив уравнение [3.2.2] и проинтегрируем последнее уравнение.

-6

Вначале мы получим уравнение [9]. Левая часть данного уравнения есть интеграл [10], где скорость со нижним значком “газ” - постоянная величина, а скорость v - переменная величина. В теории интегрального исчисления есть табличный интеграл вида [11], где а есть постоянная, а х есть переменная величины. Интеграл вида [11] интегрируется так, как это показано формулой [12], где знак вертикальной черты есть знак модуля. В связи с этим преобразуем наш интеграл [10] в вид, аналогичный табличному, по формуле [13]. Тогда наше интегральное уравнение перепишется в виде уравнения [14], или, избавляясь от знаков минус, в виде уравнения [3.2.3].

-7

В нашем случае величина А равна 1, поэтому левая часть уравнения [3.2.3] раскрывается уравнением [15], где С\/1 есть постоянная интегрирования, получающаяся от интегрирования левой части последнего уравнения. Правая часть уравнения, как обычно, раскрывается уравнением [16], где С\/2 есть постоянная интегрирования, получающаяся от интегрирования правой части последнего уравнения.

Поэтому после интегрирования уравнения получим уравнение [17].

Теперь, как обычно, определяем постоянные С1 и С2 из начальных условий, таких, что при начальной скорости v = 0 масса ракеты m есть ее начальная масса m\/0, то есть, m = m\/0.

Тогда из уравнения [18] получаем для начальных условий следующее значение разности согласно уравнению [19]. Теперь, из уравнения [18] также выразим разность переменных и получив уравнение [20], подставляем сюда полученное выше из начальных условий значение этой разности, получим уравнение [21].

Отсюда далее следует уравнение [22]. Далее, учитывая, что разность логарифмов есть логарифм отношения величин, составляющих эту разность, получаем [23].

-8

Вследствие свойств вещественных логарифмов (см. основное логарифмическое тождество) мы знаем, что из равенства двух вещественных логарифмов следует равенство логарифмируемых выражений, поэтому из последнего выражения следует [24]. В левой части последнего уравнения имеем отношение модулей величин, которое равно модулю отношения этих же величин, то есть имеем уравнение [25].

Но величина в правой части уравнения [25], находящаяся под знаком модуля, равна величине [26], поэтому затем получаем уравнение [27]. Далее замечаем, что модуль отношения двух величин есть само это отношение тех же величин, взятое со знаком плюс, поэтому будем иметь [28]. Теперь из последнего равенства выражаем скорость v: в соответствии с цепочкой уравнений [29]. Итак, окончательно, получаем уравнение [3.2.4].

-9

Это выражение и есть формула Циолковского, полученная из уравнения Мещерского с точным учетом того обстоятельства, что разность скоростей [6] не постоянна, а вариабельна.

Проводим простую логическую проверку достоверности полученного выражения: в самом начале движения, то есть в начальный момент старта ракеты, ее скорость движения v = 0, значит, левая часть полученной формулы при этом условии обращается в ноль. В тот же момент, в начале движения ракеты, ее текущая масса m равна ее начальной массе m\/0. Поэтому в момент начала движения ракеты и правая часть равенства обращается в 0 также, т.е. получаем правильное тождество 0 = 0, что и свидетельствует о верности полученного выражения.

Заметим, что разность m\/0 - m начальной и текущей масс ракеты есть ничто иное как масса m\/T израсходованного (отброшенного) топлива, поэтому полученную выше формулу [3.2.4] можно записать и как уравнение [30].

Отметим также, что из выше полученного выражения легко выводится отношение для начальной и текущей масс ракеты, в котором отсутствует экспоненциальная зависимость (см. для сравнения уравнение (21.5)) этого отношения масс от скоростей. А именно, получаем уравнение [31].

Итак окончательно получаем выражения для соотношения масс [3.2.5].

-10

Проводим проверку нашего полученного результата. Она заключается в известном требовании того, что если некое уравнение есть решение другого уравнения, то при подстановке первого во второе должно получиться тождество. То есть, решение уравнения обращает его в тождество. Поэтому для осуществления нашей проверки в дифференциальное уравнение [3.2.2] мы подставляем полученное нами его решение [3.2.4] и получаем вследствие этого цепочку равенств [32], так как дифференциал начальной массы m\/0 как постоянной величины равен нулю.

-11

В итоге мы получили, что левая часть уравнения [3.2.2] после подстановки в него уравнения [3.2.4] оказалась равной правой части уравнения [3.2.2], то есть мы получили тождество [33]. Это и означает, что ошибок в нашем выводе этой формулы нет и полученное нами уравнение [3.2.4] для скорости действительно есть решение дифференциального уравнения [3.2.2].

Казалось бы, что можно хлопать в ладоши, поздравляя самого себя с этим замечательным результатом, однако мы замечаем, что полученная формула [3.2.4] кардинально отличается (прежде всего, отсутствием логарифма от отношения масс) от общеизвестной формулы (21.4) Циолковского.

Легко видеть, что классическая формула Циолковского (21.4) и полученная нами формула [3.2.4] приводят к разным скоростям полета ракеты.

Если, например, в полете текущая масса mракеты составила половину от ее стартовой массы m\/0, то отношение m\/0 /m = m\/0 /0,5m\/0 = 2,0. Тогда логарифм ln(m\/0 /m) = ln2,0 = 0,693147 и по классической формуле Циолковского (21.4) скорость v будет равна v = 0,693147v\/отн, а по нашей формуле имеем равенство [34].

-12

Таким образом, полученное нами уравнение [3.2.4] приводит к меньшим расчетным скоростям полета ракеты в сравнении с формулой Циолковского.

Это нас настораживает, и мы решаем проверить наши формулы практическим расчетом. В интернете можно легко найти сведения по стартовой и конечной массе, а также импульсе первой и второй ступеней ракеты-носителя «Сатурн-5», которая использовалась для обеспечения вывода пилотируемых космических кораблей «Аполлон» на траекторию полёта к Луне. Мы проводим соответствующие расчеты, которые здесь не даем, так как каждый может их провести самостоятельно, и получаем, что согласно этим расчетам при использовании нашей формулы [3.2.4] ракета получает на выходе скорость, меньшую, чем требуется для вывода ракеты «Сатурн-5» на околоземную орбиту, а вот при использовании формулы Циолковского (21.4) ракета «Сатурн-5» получает скорость, достаточную для такового вывода. Таким образом, практический расчет показывает полное фиаско полученной нами формулы [3.2.4] и абсолютное торжество формулы Циолковского.

Итак, мы получили прелюбопытную картину: формула Циолковского, полученная из дифференциального уравнения (21.3) с нарушением правил математики, правильно описывает реактивное движение и полностью подтверждается практикой ракетостроения, полетов ракет в земных условиях и практикой космических полетов. В то же самое время формула [3.2.4], полученная из того же дифференциального уравнения (21.3) с полным соблюдением правил математики, учитывающем, что разность скоростей [6] на самом деле переменна, а не постоянна, эта «правильная» формула [3.2.4] оказывается неверной, потому что вычисляемые на ее основе расчетные скорости полета не соответствуют реальности.

Для получения ответа на то, почему мы имеем такую интересную картину, имеет смысл посмотреть на то, как получал формулу Циолковского сам ее автор.

* * *

Как получал формулу Циолковского сам ее знаменитый автор, мы здесь останавливаться не будем. Эта тема широко освещена в литературе и каждый может найти соответствующий материал, например, по нашему списку литературы, или обратившись к §3.3 моей монографии.

Но причины столь интересной картины, которую мы получили (см. выше), раскрыть все-таки необходимо. Раскроем здесь кратко. Как я показываю в монографии, дело в том, что дифференциальное уравнение [35], примененное автором учебника, да и другими авторами учебной литературы также, не имеет отношения к действительному правильному выводу формулы Циолковского ее автором, и оно же не является дифференциальным уравнением реактивного движения в космическом пространстве.

-13

Это – первое следствие из числа заявленных в заглавии работы.

Поэтому встает вопрос о том, каково должно быть истинное дифференциальное уравнение реактивного движения в космическом пространстве и как его получить. Я нашел это новое дифференциальное уравнение и показал, как его получить.

Это – второе следствие из числа заявленных в заглавии работы.

Но если упомянутое дифференциальное уравнение не является дифференциальным уравнением реактивного движения в космическом пространстве, то тогда и всем известная релятивистская обобщенная формула Циолковского, к самому Циолковскому не имеющая никакого отношения, построенная как раз на дефектном для реактивного движения в космосе дифференциальном уравнении, эта всем известная формула не может правильно описывать реактивное движение релятивистского реактивного аппарата.

Вот эта, физически ошибочная, но всем известная обобщенная релятивистская формула [36].

-14

Это – третье следствие из числа заявленных в заглавии работы.

Тогда встает вопрос, каково должно быть истинное релятивистски обобщенное дифференциальное уравнение реактивного движения в космическом пространстве и как его получить. Я нашел и это новое дифференциальное уравнение также и показал, как его получить.

Это – четвертое следствие из числа заявленных в заглавии работы.

Последнее следствие потянуло за собой еще ряд весьма любопытных обстоятельств для релятивистского реактивного движения в межзвездном пространстве. Каковые, а также и первые четыре следствия, я и описываю, и разрешаю в своей монографии.

Остается вопрос, почему найденную ошибку в выводе формулы Циолковского, я назвал замечательной ошибкой? Потому, что благодаря ей удалось установить истину, и она оказалась замечательной истиной.

Литература.

(полный список литературы, который имеется в монографии)

1 Михайлов Г.К., «Развитие основ динамики системы переменного состава и теории реактивного движения», докторская диссертация, М.: 1977 г.

2 Михайлов Г.К., «Георг Бюкуа и начала динамики систем с переменными массами», в кн. Михайлов Г.К. «Исследования по истории физики и механики». Москва: Наука, 1986 г.

3 Мещерский И. В., «Динамика точки переменной массы», в кн. И. В. Мещерский «Работы по механике тел переменной массы», магистерская диссертация, Изд. 1-ое, Государственное издательство технико-теоретической литературы, Москва – Ленинград, 1949 г. (все ссылки в нашей работе приводятся на это издание); Изд. 2-е, М.: издательство то же, 1952 г., 280 с.

4 Мещерский И. В., «Уравнения движения точки переменной массы в общем случае», в кн. И. В. Мещерский «Работы по механике тел переменной массы», магистерская диссертация, Изд. 2-е, М.: Государственное издательство технико-теоретической литературы, 1952 г., 280 с.

5 Тарг С. М., «Краткий курс теоретической механики», М.: Высшая школа, 1986 г., 416 с.

6 Иродов И. Е., «Основные законы механики», М.: Высшая школа, 1985 г., 248 с.

7 Циолковский К.Э., «Ракета», рукопись от 10 (22) мая 1897, Архив Российской академии наук (АРАН). Ф. 555. Оп. 1. Д. 32. Лл. 1—2, 5, 11, 20. На листе «Вычисления к выводу формулы для конечной скорости ракеты, 10 мая 1897 г.» автором впервые записана формула Циолковского.

8 Циолковский К.Э., «Исследование мировых пространств реактивными приборами», журнал «Научное обозрение», № 5, с. 44—75, 1903 г. Впоследствии в работе 24 Циолковский назовет работу 1903 г. частью I;

9 Циолковский К. Э., «Труды по ракетной технике», под редакцией М. К. Тихонравова, М.: Оборонгиз, с.33, 1947 г.

10 Сивухин Д.В., «Общий курс физики», том I «Механика», §21 «Движение тел переменной массы», Москва, 1979 г.

11 Aekeret J., «Zur Theorie der Raketen», Helv-Physica. Acta., т. 19, N 2, р. 103—112., 1946.

12 Sanger E., «Zur Mechanik der Photonen-Strahlantriebe», Munchen, 1956; русск. перевод с нем.: Зенгер Е., «К механике фотонных ракет», издательство иностранной литературы, М., 1958 г.

13 Матвеев А.Н., «Механика и теория относительности», учебник для ВУЗов, 3-е издание, М.: издательства «Оникс 21 век», «Мир и образование», 2003 г.

14 Станюкович К.П., Бронштен В.А., «Межзвездные перелеты», в кн. «Космос», Москва, издательство АН СССР, 1963 г.

15 Левантовский В.И., «Механика космического полета в элементарном изложении», издание 3-е, Москва, издательство «Наука», главная редакция физико-математической литературы, 1980 г.

16 Перельман Р.Г., «Двигатели галактических кораблей», издательство Академии Наук СССР, Москва, 1962 г.

17 Салахутдинов Г.М., «Блеск и нищета К. Э. Циолковского», издательство АМИ, Москва, 2000 г., 248 с.

18 Кибальчич Н.И., «Проэктъ воздухоплавательнаго прибора», журнал «Былое», № 4 -5 (32 – 33), апрель – май 1918 г., стр.115 – 121; см. также в этом же номере журнала статью инженера Н. Рынина «О проектъ воздухоплавательнаго аппарата Н. И. Кибальчича», стр. 122 – 124, от 23 марта1918 г. Источники: «Былое», 2-ая серия, том 9-11 (1918), Internet Archive:

https://archive.org/details/byloe-9-11; также: https://rusneb.ru/catalog/000199_000009_60000254215/.

19 Федоров А.П., «Новый принципъ воздухоплаванiя, исключающий атмосферу какъ опорную среду», типографiя А.Л. Трунова, С.-Петербургъ, 1896 г.

20 Первушин А., «В погоне за светом и пространством», «Наука и жизнь», №10, 1922 г., стр.22 -35.

21 Oberth H., «Die Rakete zu den Planetenräumen», München und Berlin, Oldenbourg, 1923; см. также издание Walter de Gruyter GmbH & Co KG, 30 мар. 2015 г. - Всего страниц: 106.

22 Циолковский К.Э., «Вне Земли», начата в 1896 г., было написано первые 10 глав, продолжена в 1916 г. (около половины рукописи) в журнале «Природа и люди», далее продолжена автором в январе – апреле 1917 г. и в сокращении опубликована в 1918 г. в журнале «Природа и люди», №2 – 14. В 1920 г. вышла в Калуге отдельным изданием в полностью законченном автором виде.

23 ЦиолковскийК.Э., «Исследование мировых пространств реактивными приборами», 1911 г. Впоследствии в работе 24 Циолковский назовет работу 1911 года частью II;

24 Ціолковскій К., «Изслѣдованіе мировыхъ пространствъ реактивными приборами (дополненiе къ I и II части труда того-же названия)», изданiе и собственность автора, Калуга, Типографiя С.А. Семенова, 20 c., 1914 г.

25 Циолковский К.Э., «Исследование мировых пространств реактивными приборами (переиздание работ 1903 и 1911 г. с некоторыми изменениями и дополнениями)», Калуга, 1926 г.

26 Рынин Н.А., «Теория космического полета», издательство Академии Наук СССР, Ленинград, 1932 г.

27 Goddard R.H., «A Method for Reaching Extreme Altitudes», Washington, published by the Smitsonian Institution, 1919.

28 Hohmann W., «Die Erreichbarkeit der Himmelskorper: Untersuchungen über das Raumfahrtproblem», Munchen und Berlin, Druck und verlag R. Oldenburg, 1925.

29 Esnault-Pelterie R., «Considérations sur les résultats d'un allégement indéfini des moteurs», Journal de physique theorique et appliquee, Paris, Vol. 3, N 1, 1913, p.218-230.

30 Мелькумов Т.М., Сокольский В.Н., «Пионеры ракетной техники. Гансвиндт, Годдард, Эсно-Пельтри, Оберт, Гоман. Избранные труды (1891 – 1938)», Академия Наук СССР, издательство «Наука», Москва, 1977 г.

31 Циолковский К.Э., «Ракета в космическое пространство», с вступительным словом на нем. языке А.Л. Чижевского, 2-ое издание, Калуга, 1-ая государственная типография, 1924 г.; см. также в кн.: «Избранные труды К.Э.Циолковского в 2-х книгах. Книга 2. Реактивное движение», ОНТИ НКТИ СССР, Госмашметиздат, 1934г.

32 Циолковский К.Э., «Исследование мировых пространств реактивными приборами», в кн.: «Избранные труды К.Э.Циолковского в 2-х книгах. Книга 2. Реактивное движение», ОНТИ НКТИ СССР, Госмашметиздат, 1934г.

33 Сокольский В.Н., «Основные направления развития ракетно-космической науки и техники (до середины 40-х годов XX в.)», по материалам докладов автора, представленных на II, III и V Международных симпозиумах по истории астронавтики. Материалы публиковались в кн.: Из истории авиации и космонавтики. М., 1963. Вып. 6; М., 1973. Вып. 20: М., 1975. Вып. 26, а также в кн.: First Steps Toward Stars. Wash., 1974; Essays on the History of Rocketry and Astronautics. Wash., 1977, Vol. 1, 2.; https://epizodsspace.airbase.ru/bibl/issled-po-istor/1983/01.html

34 Moore W., «On the Motion of Rockets both in Nonresisting and Resisting Mediums», Journal of Natural Philosophy, Chemistry & the Arts, 1810, 27: 276–285.

35 Bussard R.W., «Galactic Matter and Interstellar Flight», Acta Astronatica, VI, pp. 179–195, 1960.

36 Мелконян А.Н., Тюрикова Л.И., «Применение теоремы об изменении количества движения системы при поступательном прямолинейном движении ракеты в свободном пространстве под действием только реактивной силы», журнал «Актуальные проблемы авиации и космонавтики», 2010 г., номер 6, том 1, стр. 99 – 100, издательство СибГУ им. М. Ф. Решетнева («Федеральное государственное бюджетное образовательное учреждение высшего образования «Сибирский государственный университет науки и технологий имени академика М. Ф. Решетнева».»), Россия, Красноярск.

37 Fishback J.F., "Relativistic interstellar spaceflight", Acta Astronautica, 15: 25–35, 1969.

38 Whitmire D.P., "Relativistic Spaceflight and the Catalytic Nuclear Ramjet", Acta Astronautica, 2 (5–6): 497–509, May–June 1975.

39 Kash S. W., «Magnetic Space Shields», Advances in Plasma Dynamics, p. 135, 1967.

40 Martin A. R., «Structural limitations on interstellar spaceflight», Acta Astronautica, 16, р. 353-357, 1971.

41 Martin A. R., «Magnetic intake limitations on interstellar ramjets», Acta Astronautica, 18, 1-10 , 1973.

42 Платонов А.А., «Предел скорости света обусловлен ростом релятивистской инерции?

Не смеется ли над нами Природа?», издательство «Страта», Санкт-Петербург, 2022 г., 495 стр.

43 Платонов А.А., «Произвольное движение инерциальных систем отсчета и группа тригонометрических преобразований Лоренца», издательство «Страта», Санкт-Петербург, 2022 г., 209 стр.

44 Сирано де Бержерак Э.С. (Hercule Savinien Cyrano de Bergerac), дилогия «Иной свет» (L’Autre monde), первая книга дилогии «Иной свет, или государства и империи Луны» (Histoire comique des États et Empires de la Lune), 1650 г., опубликовано в 1657 г.

45 Седов Л.И., Цыпкин А.Г., §4 «Релятивистская теория полета ракеты», в кн: «Основы макроскопических теорий гравитации и электромагнетизма», Москва, издательство «Наука», главная редакция физико-математической литературы, 1989 г.

46 Станюкович К.П., «Некоторые соотношения механики фотонных ракет», приложение к книге Перельмана Р.Г. «Двигатели галактических кораблей», издательство Академии Наук СССР, Москва, 1962 г.

Ссылки на статьи по монографии

«Рейс на Альфу Центавра отменяется! ... Или все-таки нет?! (к теории реактивного движения в межзвездном пространстве)».

О книге

Замечательная ошибка в получении формулы Циолковского и следствия из нее

Ключевые слова: Циолковский, уравнение Циолковского, релятивистская ракета, теория реактивного движения, межзвездный полет, релятивистская обобщенная формула, Альфа Центавра.

Key words: Tsiolkovsky, Tsiolkovsky equation, relativistic rocket, theory of jet propulsion, interstellar flight, relativistic generalized formula, Alpha Centauri.

Санкт-Петербург, Алексей А. Платонов.

21.08. 2022 г. – 23.05.2023 г.

Copyright © Платонов А.А. 2023 Все права защищены