Добавить в корзинуПозвонить
Найти в Дзене

Как не терять время: сортировка задач, искусство использования коротких пауз

Бывает ли у вас так: день вроде бы прошёл, вы чем-то занимались, но к вечеру понимаете, что ничего важного так и не сделали? Поработали немного здесь, отвлеклись там, а в списке дел ни одной галочки поставить не удалось. Почему так происходит? Причин может быть много, но одна из самых коварных — короткие отрезки времени длиной в 10–25 минут, которые мы не знаем, как использовать с пользой. Такие промежутки возникают постоянно: созвон прошёл быстрее, коллега опаздывает, и звонок перенесли на 15 минут, обед завершён, а до следующего дела ещё есть время, или рабочий день подходит к концу, но за ребёнком идти только через 20 минут. Иногда мы сами создаём эти окна, задержавшись за чашкой кофе чуть дольше обычного. На первый взгляд, 15–20 минут — это мелочь. Серьёзное дело за это время не начнёшь, а потеря такого короткого отрезка кажется несущественной. И вот тут кроется ловушка: каждый из этих кусочков времени не воспринимается ни как угроза, ни как возможность. В итоге мы заполняем их скр
Оглавление

Бывает ли у вас так: день вроде бы прошёл, вы чем-то занимались, но к вечеру понимаете, что ничего важного так и не сделали? Поработали немного здесь, отвлеклись там, а в списке дел ни одной галочки поставить не удалось. Почему так происходит? Причин может быть много, но одна из самых коварных — короткие отрезки времени длиной в 10–25 минут, которые мы не знаем, как использовать с пользой.

Откуда берутся эти паузы 🤔

Такие промежутки возникают постоянно: созвон прошёл быстрее, коллега опаздывает, и звонок перенесли на 15 минут, обед завершён, а до следующего дела ещё есть время, или рабочий день подходит к концу, но за ребёнком идти только через 20 минут. Иногда мы сами создаём эти окна, задержавшись за чашкой кофе чуть дольше обычного.

На первый взгляд, 15–20 минут — это мелочь. Серьёзное дело за это время не начнёшь, а потеря такого короткого отрезка кажется несущественной. И вот тут кроется ловушка: каждый из этих кусочков времени не воспринимается ни как угроза, ни как возможность. В итоге мы заполняем их скроллингом соцсетей, чтением новостей или другими пустыми занятиями. К концу дня эти «невинные» паузы складываются в несколько потерянных часов, которые могли бы пойти на работу, спорт, изучение языка или решение мелких бытовых задач.

Почему мы не замечаем потери времени от таких окошек😱

Незначительность таких отрезков делает их невидимыми. Если вы бездельничаете час подряд, чувство вины или осознание пустой траты времени рано или поздно заставят вас встряхнуться.

Но 15 минут?

«Подумаешь», — говорит внутренний голос, и вы снова листаете телефон. Это похоже на набор лишнего веса: килограммы приходят не от обжорства, а от маленьких излишеств — конфетки здесь, кусочка пиццы там. Так же и с временем: неспособность доводить дела до конца часто складывается из этих незаметных пауз.

Как взять время под контроль ✊

Хорошая новость: с этой проблемой можно справиться, если подойти к ней осознанно. Главное — действовать проактивно. Во-первых, старайтесь минимизировать количество таких незаполненных промежутков в вашем дне. Во-вторых, подготовьте список дел, которые можно выполнить за 10–25 минут.

Делать это можно по-разному. Я планирую, закладывая определенное количество времени на задачи. Сделали раньше — отлично, позже — не беда, это тоже идёт в общий зачёт времени.

Начинать большой проект в такой короткий срок бессмысленно — вы только начнёте входить в ритм, как время закончится. Но у каждого из нас есть мелкие задачи, которые мы откладываем, пока они не превращаются в снежный ком: звонки, записи к врачу, разбор почты. Или регулярные дела, требующие внимания: растяжка, уборка, повторение новых слов на иностранном языке (ох, эта зелёная сова из Duolingo).

Составьте список задач, которые будут помогать выбивать вам ачивки или набирать время для определенных сфер жизни. Например, вы хотите ходить 10 тысяч шагов в день. А дома есть беговая дорожка. Потратьте этот кусочек времени на такую задачу.

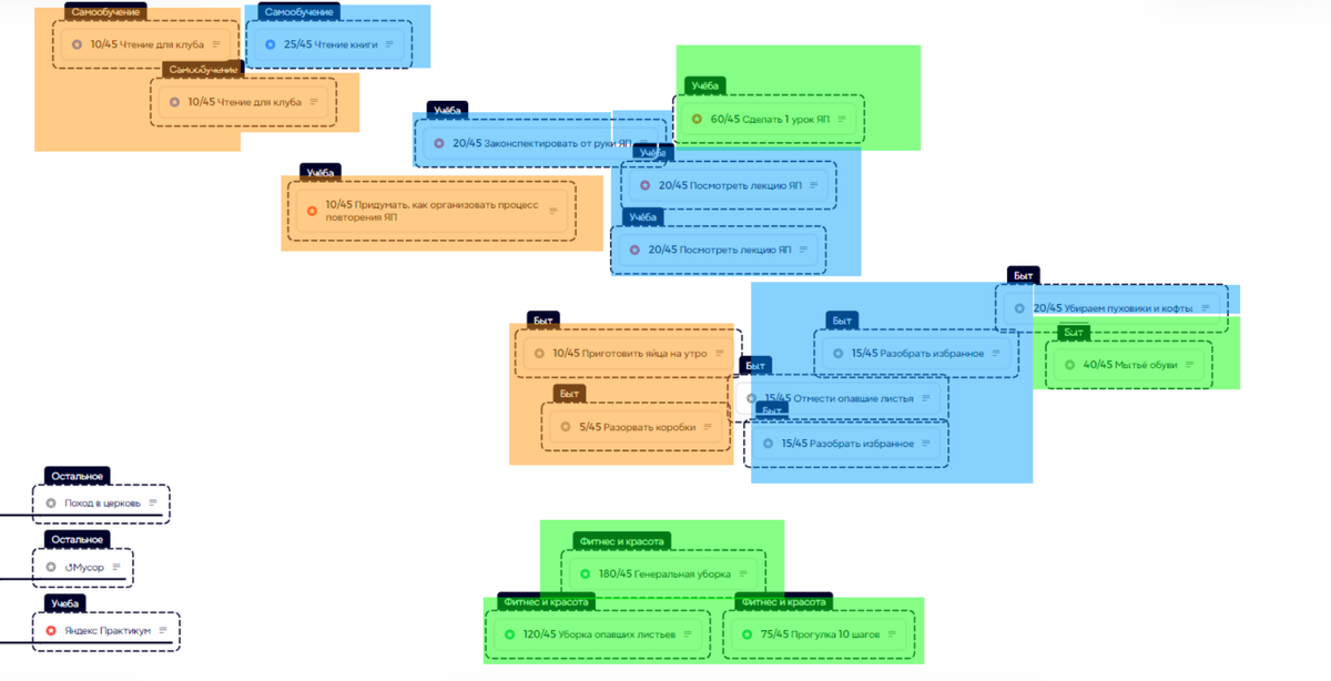
Сортировать эти задачи можно по-разному. Можно использовать сортировку от меньших задач к самым продолжительным. Вот, например, как я сортирую задачи по принципу трех групп:

Для иллюстрации оранжевым выделены краткосрочные задачи (это не функция майндкарт, а режима скриншотов), зелёные — самые длительные. Синие — те, что больше трети стандартного отрезка в 45 минут.
Для иллюстрации оранжевым выделены краткосрочные задачи (это не функция майндкарт, а режима скриншотов), зелёные — самые длительные. Синие — те, что больше трети стандартного отрезка в 45 минут.

Самые краткие задачи ставятся ближе всего, самые длинные, которые занимают от 40 минут — позади. Посередине стоит золотая середина, то, что больше 15 минут.

Если вы используете списки задач, то можно задействовать поиск. Активируется эта функция с компьютера чаще всего нажатием ctrl+f. Тогда включается поиск по странице, что тоже удобно, когда вам нужна задачка на определенный кусочек времени:

-2

Это же работает в некоторых майнд-картах, если вы используете их как способ организации своего времени.

-3

Что удобно, так это то, что хорошая декомпозиция позволяет охотнее уболтать себя на выполнение большой задачи. Но, как вы видите, когда вы разбиваете огромную задачу на кусочки, вы можете приступать к этой задаче в разные моменты дня при любом удобном случае.

Почему важно обновлять такой список 📃

Мало просто прочитать эту статью и подумать: «Отлично, теперь я знаю, что делать». Без конкретного плана в момент паузы ваш мозг выберет привычное — телефон, новости, перекус. Это происходит потому, что лимбическая система, отвечающая за эмоции, любит мгновенное удовольствие. Уборка стола или растяжка тоже могут принести радость, но позже, а изучение слов и вовсе может быть скучным, если вы не любите учиться.

Чтобы перехитрить себя, запишите задачи — на бумаге, в заметках телефона, где угодно. Физический список станет якорем, который напомнит вам о цели и поможет сделать осознанный выбор, задействовав префронтальную кору — часть мозга, отвечающую за планирование и контроль. Без этого шага всё останется как прежде.

Маленькие шаги к большим переменам 🪜

Представьте: вместо трёх часов, потраченных на соцсети, вы за день сделали растяжку, разобрали почту и выучили 20 новых слов, сделали множество малых дел. Это не требует героических усилий, только немного подготовки. Со временем такие паузы станут вашей суперсилой, а не чёрной дырой для продуктивности.

Итак, начните прямо сейчас: возьмите ручку, откройте заметки и составьте свой список. Время — ваш самый ценный ресурс, и короткие интервалы — это шанс использовать его с умом.

Но без фанатизма. Помните, что отдых — плата за эффективность. А бесцельная трата времени может быть полезной.

Напишите в комментариях, есть ли у вас способ, как заполнить такие окошечки?

💙Понравилась статья? Поставьте лайк и подпишитесь, у нас регулярно выходит много интересных и полезных статей:

Простые системы тайм-менеджмента | Без АСАПов*—тайм-менеджмент в вашем темпе | Дзен
Полезные инструменты и гайды | Без АСАПов*—тайм-менеджмент в вашем темпе | Дзен
Расхламление, уборка и уход за рабочей средой | Без АСАПов*—тайм-менеджмент в вашем темпе | Дзен
-4