Добавить в корзинуПозвонить
Найти в Дзене
Дед клуб

Микрофонный усилитель с компрессией сигнала на транзисторах или на микросхеме?

Более 10 лет назад я привёл две схемы микрофонных усилителей с компрессией. Схема на транзисторах собрала за этот период 37000 просмотров, а это на 15000 больше, чем на микросхеме SSM2167. Схема на транзисторах. Вы найдёте в ней ретро стиль 70-х годов. Именно тогда в журналах «Радио» и в другой литературе появились статьи об усилителях с динамической нагрузкой на биполярных и полевых транзисторах. В этой схеме любой электретный копеечный микрофон звучал песней (последние три слова из прошлых комментариев). В качестве нагрузки электретного микрофона я вместо резистора использовал полевой транзистор Т1 и получилась схема с динамической нагрузкой, так как аналогичный транзистор стоит в корпусе электетного микрофона. Такие схемы обладают просто бешеным усилением. С аналогичных схем включения двух транзисторов я получал коэффициент усиления Кус = 85, но это при питании 12 вольт и большом входном сопротивлении следующего каскада, но данная схема включения микрофона и транзистора Т1, в отли

Более 10 лет назад я привёл две схемы микрофонных усилителей с компрессией.

Схема на транзисторах собрала за этот период 37000 просмотров, а это на 15000 больше, чем на микросхеме SSM2167.

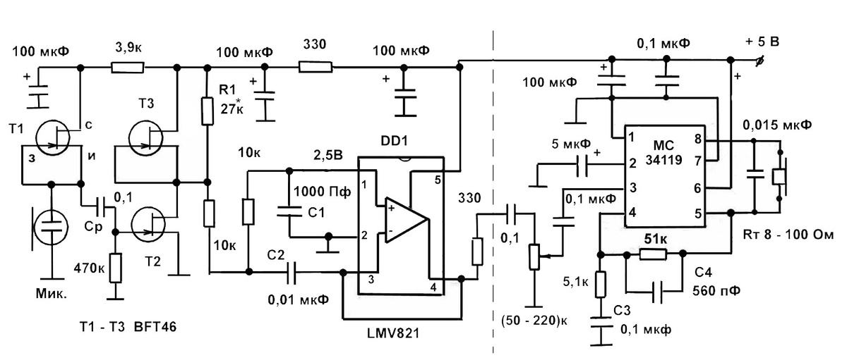
Схема на транзисторах.

Рис.1.
Рис.1.

Вы найдёте в ней ретро стиль 70-х годов. Именно тогда в журналах «Радио» и в другой литературе появились статьи об усилителях с динамической нагрузкой на биполярных и полевых транзисторах. В этой схеме любой электретный копеечный микрофон звучал песней (последние три слова из прошлых комментариев).

В качестве нагрузки электретного микрофона я вместо резистора использовал полевой транзистор Т1 и получилась схема с динамической нагрузкой, так как аналогичный транзистор стоит в корпусе электетного микрофона.

Рис. 2. М - эквивалентная схема электретного микрофона. Т1 -  полевой транзистор.
Рис. 2. М - эквивалентная схема электретного микрофона. Т1 - полевой транзистор.

Такие схемы обладают просто бешеным усилением. С аналогичных схем включения двух транзисторов я получал коэффициент усиления Кус = 85, но это при питании 12 вольт и большом входном сопротивлении следующего каскада, но данная схема включения микрофона и транзистора Т1, в отличие от резистивной будет иметь преимущество в усилении только на 4 дБ. Микрофон с транзистором Т1 загружается на почти такой же каскад (Т2, Т3), имеющий большое входное сопротивление, и его коэффициент усиления Кус = 15. Такое включение транзисторов обеспечивает компрессию звука, где разные по уровню сигналы на входе микрофона будут усиливаться с почти одинаковым уровнем на выходе благодаря внутреннему сопротивлению транзистора Т3, которое меняется от амплитуды сигнала на стоке транзистора Т2.

В те годы меня удивил только один комментарий от диванного критика , - «чушь несусветная и т. п.». Но это ничто против 14 членов редакционной коллегии и автора Милехина А. Г. книги «Радиотехнические схемы на полевых транзисторах» 1976 год. Приведу отрывок из книжки.

Фото 1
Фото 1
Рис. 3.
Рис. 3.

Чем больше усиление каскадов, тем сильнее их собственный шум. От этого шума я избавляюсь ФНЧ (фильтр нижних частот) на DD1. Это ОУ (операционный усилитель) с коррекцией, он включён повторителем и обеспечивает завал частотной характеристики после 6 кГц, и таким образом, уменьшает уровень высокочастотных составляющих шума, похожих на звук закипающего чайника. На микросхеме DD2 выполнен усилитель для наушников. Он тоже с коррекцией, которую можно изменить в случае необходимости. Чтобы речь слушалась более комфортно, без бубнения, обеспечивается завал частотной характеристики в области нижних частот, за счёт конденсатора С3, спад сильнее, чем меньше ёмкость конденсатора. Конденсатор С3 ёмкостью менее 0,022 мкФ ставить не рекомендуется. Конденсатор С4 ослабляет верхние частоты, выше частоты 6 кГц, улучшая шумовые характеристики микросхемы DD2.

Этому усилителю не нужен шумоподавитель, при отсутствии микрофона придётся прислушиваться, чтобы заметить звуковое шипение в наушниках.

В схеме не нужна автоматическая регулировка усиления (АРУ), динамическая нагрузка вполне справляется с громким разговором, нелинейные искажения будут отсутствовать, вплоть до 0,7 вольта среднеквадратичного сигнала на выходе микросхемы DD1, при 5 вольтах питания.

Из прошлых комментариях я понял, что схема для отдельных посетителей блога оказалась сложной и мне пришлось её упростить, отказавшись от микросхемы ОУ, выполнив фильтр нижних частот (ФНЧ) на транзисторе.

А год назад я вновь собрал эту упрощённую схему, но уже с динамическим микрофоном.

рис. 4. схема на транзисторах с динамическим микрофоном.
рис. 4. схема на транзисторах с динамическим микрофоном.

Усилитель на микросхеме SSM2167.

Первоначально он был выполнен на микросхеме SSM2166, но её давно сняли с производства, зато на OZONе можно приобрести уже готовый усилитель на микросхеме SSM2167. Это стало удобно, так как микросхема имеет меньшие габариты в сравнении с предыдущей.

Фото 2.
Фото 2.

Фото 3.
Фото 3.

В те годы, когда я впервые вынес на обсуждение этот усилитель с компрессией сигнала, было много вопросов.

Почему я отступил от Даташит? Для чего я использовал транзистор на входе?

Я просто поэкспериментировал и добился других результатов, которые на тот момент меня устроили. Здесь всё будет зависеть от типа микрофонов, их характеристик.

Рис. 5  Даташит.
Рис. 5 Даташит.
Рис. 6.  Микрофонный усилитель с динамическим микрофоном.
Рис. 6. Микрофонный усилитель с динамическим микрофоном.
Рис. 7.  Микрофонный усилитель с электретным микрофоном.
Рис. 7. Микрофонный усилитель с электретным микрофоном.

Следует отметить некоторые особенности применения данной микросхемы, благодаря которым возможно получить удовлетворительное звучание.

1. Интервал рабочих напряжений должен быть в пределах 2,7 – 3 вольт.

2. Конденсатор 4,7 мкФ, (6-й вывод микросхемы) должен быть неполярным, не электролитическим, не танталовым. Я применил керамический чип-конденсатор. В настоящий момент их габариты доходят до размеров 0,4 -0,2 мм.

3. Необходимо наличие малошумящего предварительного усилителя с усилением около Кус = 10 при наличии динамического микрофона.

Электретный микрофон с динамической нагрузкой в виде перехода полевого транзистора по сравнению с резистивной нагрузкой даёт прирост усиления 4 дБ, и дополнительный усилитель возможно не потребуется. В зависимости от типа электретного микрофона возможно использование дополнительного усилительного каскада на полевом транзисторе с минимальным уровнем шума. Я использовал усилитель с коэффициентом усиления не более десяти на полевом транзисторе.

Рис. 8. Дополнительный усилитель для электретного микрофона.
Рис. 8. Дополнительный усилитель для электретного микрофона.

Никакой дополнительной настройки не требуется, всё заработает сходу. Звучание достаточно комфортное, «рюмочный» эффект, связанный со временем восстановления и проявляющийся в щелчках, незаметен. Проверка на слух осуществлялась с использованием оконечного усилителя на микросхеме МС34119 с дополнительной коррекцией АЧХ, который использовался в предыдущих схемах. Применение готовых активных акустических компьютерных колонок, например, для проверки микрофонного усилителя, добавляют собственный шум, поскольку имеют широкий диапазон усиления вплоть до 20 кГц и больше годятся для воспроизведения музыкальных программ.

Ну а если не доверяете ушам своим, поверьте осциллографу. Его надо подключить к выходу микросхемы SSM2167. Плотно закрыть дверь в комнате, чтобы не беспокоить посторонних, присесть в полуметре от микрофона, тянуть напевом букву А и смотреть на экран осциллографа. Увидев, что синусоиды, изображающие первую букву алфавита, не ограничиваются, вы, скорее всего не поверите и будете повторять и повторять эту букву, вот почему надо сначала плотно закрыть дверь!

Электретный микрофон устанавливается и распаивается в непосредственной близости от усилителя, что устраняет помехи в случае использовании длинных соединительных проводов. Использовался электретный микрофон от видеокамеры-мыльницы.

Динамический микрофон обладает преимуществом в своей схеме включения, которая имеет сравнительно низкое входное сопротивление 750 Ом, что хорошо защищает от помех.

Возможно, придёт время и микросхему SSM2167 тоже снимут с производства, а классика на транзисторах останется.