Добавить в корзинуПозвонить
Найти в Дзене
ON/OFF

Boost преобразователь 12/19V для ноутбука в авто

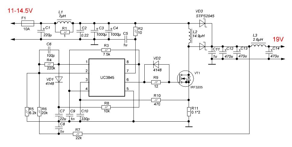
Всем привет. В этой статье реализуем известную схему повышающего преобразователя. Автор грамотно построил схемотехнику данного boost преобразователя. Мы просчитаем схему и немного ее доработаем. Меня, как любителя, больше интересует процесс построения преобразователей. Я конечно не захожу глубоко в теорию в блогах и не вижу смысла расписывать то - что технически грамотные люди распишут в книгах и диссертациях лучше чем я. Здесь я больше привожу практические расчеты . схема: Для начала определимся с техническим заданием: Vin 11-14.5 Вольт (мин и макс напряжение бортовой сети авто) Vout 19 Вольт Iout 5 А Для определения основных параметров элементов схемы нам надо знать пиковые токи силового дросселя. Важное условие расчетов на кольце это неразрывной ток во всем диапазоне нагрузок и входного напряжения. Тяжелым случаем работы boost преобразователя является когда Vin - min и Iout -max, отсюда определим максимальный коэффициент заполнения: D=(Vout-Vin)/Vout=19-11/19=0.421 Тогда средний

Всем привет. В этой статье реализуем известную схему повышающего преобразователя. Автор грамотно построил схемотехнику данного boost преобразователя. Мы просчитаем схему и немного ее доработаем. Меня, как любителя, больше интересует процесс построения преобразователей. Я конечно не захожу глубоко в теорию в блогах и не вижу смысла расписывать то - что технически грамотные люди распишут в книгах и диссертациях лучше чем я. Здесь я больше привожу практические расчеты . схема:

Для начала определимся с техническим заданием:

Vin 11-14.5 Вольт (мин и макс напряжение бортовой сети авто)

Vout 19 Вольт Iout 5 А

Для определения основных параметров элементов схемы нам надо знать пиковые токи силового дросселя. Важное условие расчетов на кольце это неразрывной ток во всем диапазоне нагрузок и входного напряжения. Тяжелым случаем работы boost преобразователя является когда Vin - min и Iout -max, отсюда определим максимальный коэффициент заполнения:

D=(Vout-Vin)/Vout=19-11/19=0.421

Тогда средний ток катушки:

IL=Iout/(1-D)=5/(1-0.421)=8.63A

Коэффициент пульсаций примем за 0.3 и пиковый ток :

Ipk=IL(1+r/2)=8.63(1+0.3/2)=9.92 A

Отсюда индуктивность L2:

L=(Vout*D)/(r*IL*f)=11*0.421/0.3*8.63*120( рабочею частоту примем за 120 кГц)= 14.9 мкГн.

Входной контур: Величина емкости входного контура зависит от импеданса входного источника и пикового тока дросселя. Расчет импеданса я приводил ранее, здесь учтем основное потребление. Если КПД принять за 0.9 и мощность 95 Ватт тогда:

95/0.9=105 Ватт от сети и 105/11(Вольт)=9.54 А. F1 берем на 10 А

Сin = Ipk^2*L/ДVcin*Vin=9.92^2*0.0000198/0.1*11=1770 мкф

Я возьму две емкости по 1000 мкф для снижения ESR. В качестве фильтра применю LC Т фильтр 3 порядка. При сопротивлении нагрузки 3.8 Ом и частоте среза 120 кГц L1=7 мкГн и 0.22 мкф С2. Расчеты фильтров я приведу в одной из статей. Для исключения резонанса поставлю параллельно L1 резистор 1 Ом. Сердечник L1 возьму дешевый Т90-26. Для постоянной нагрузки плотность тока надо брать 4-6 А. Провод возьму 1 мм. Посчитаем-примем вычет толщины лака в 0.01 мм тогда сечение провода:

S=0.785*D^2 =0.785*0.99^2=0.76 и плотность: 9.54А/0.76=12 A, что много, при сложении двух проводов 9.54/0.76+0.76 = 6.27 А - норм.

АL сердечника Т90-26 = 70нГн и 10 витков. Формулы расчетов нГн/виток кольца я приводил в статье по step-down преобразователю.

Силовой контур: Ранее мы выяснили необходимую индуктивность силового дросселя. Для минимизации потерь на постоянной нагрузке я возьму сендастовый сердечник проницаемостью 90 Мu размером 26/14/11 с коэффициентом AL 113 нГн = 11.4 витка, округлим и добавим еще пару витков на не учтенные потери - 14, и мотать буду двумя проводами в 1,2м. с плотностью тока 5А .При измерении индуктивности на кольце надо учесть, что без тока, она покажет больше.

VT1 выбираю исходя из - максимальный ток транзистора = Lpk дросселя. Нужно учесть что максимальный рабочий ток и RDS полевого транзистора зависит от многих факторов и брать его надо с запасом, исходя из характеристик в даташит. Я взял авторский IRF3205 с его RDS 8 мОм. Цепочка R9, VD2. - В обычных условиях включение транзистора происходит быстрее выключения транзистора. Это связано с тем, что заряд емкости затвора и Миллера происходит через суммарную емкость затвора при напряжения примерно 10-15 Вольт . А разряд этих емкостей – при напряжении равном напряжению Миллера, т.е. примерно 5 Вольт. Введя в схему диод VD2 мы ускоряем процесс разряда затвора - тем самым понижаем динамические потери транзистора. Выбор резистора R9 сложен и периодически я подбираю его практически. С одной стороны должны уменьшить скорость открытия транзистора для снижения помех от быстрой разрядки паразитных составляющих схемы, с другой, уменьшить динамические потери при коротком замыкании ключа. Если примем общую паразитную емкость схемы за 20рF то время открытия:

t=Cр*Vin/0.1*Ipk=20*11/0.1*9.92=239нс

Исходя из заряда затвора 146 нКл (Qg) из даташит, ток затвора необходим :

Igate=Q/t=146/239=610 мА.

Если примем Vin за минимальное напряжение и напряжение Миллера в 5 Вольт, сопротивление резистора затвора =

Rgate=Vcc-Vmiller/Igete=11-5/610=10 Ом

При 14.5 Вольт Vin резистор уже нужен 15 Ом. Нужно учесть что это при 44 Вольтах на стоке, 10 Вольтах затвора и 62 А из данных даташит. Я возьму среднее значение в 12 Ом и проверю осциллографом.

Цепочка R10, R11, C10. Является токовым ОС с порогом срабатывания 1 Вольт. В оригинальной схеме стоит датчик тока R11 - два резистора по 0.15 Ом. Для вычисления потерь нам надо знать среднеквадратичное значение тока:

Irms=Ipk* (D/3)=9.92*(0.421/3)=3.71 A и потери : Irms^2*R=3.71^2*0.075=1.03 Ватта

Надо понимать, что мы исходим от тяжелого случая работы Boost и это не минимальные потери. Я возьму 2 одноваттных смд резистора 2512 по 0.1 Ом, что есть в наличии и т.к. превышение тока катушки не приведет к насыщению, кольца выдерживают величину магнитной индукции до 0.5 Тл. R10, С10 служит для подавления выбросов и постоянная времени выбирается по длительности этого выброса,это необходимо для стабильной работы токового ОУ UC3845. Если мы берем время в 150 нс и резистор в 470 Ом тогда :

С9=t/r=150/470=320рF или смд 330 рF

Цепочка VD1,С7,R8. Оставим оригинал схемы, автором введен софтстарт при запуске схемы.

Цепочка ОС R5, R6, R7 С8. Резисторы делителя напряжения с учетом тока до 0.5мА и напряжения 2.5 Вольта для вывода Vfb UC3845 вычисляется:

R5=Vref/Isense=2.5/0.5 мА=5 кОм, я возьму 6.2 кОм, тогда 2.5V/6.2кОм=0.4мА.

Цепочка резисторов R6.R7 и конденсатор С8 - рекомендации даташит для топологий в режиме неразрывного тока. Напряжение на выходе тогда 2.5*(6.2+20+22)/6.2=19.4 Вольта.

Компенсация контура ОС: R4, С6. Ее расчет я приведу в одной из статей.

Выходной контур: Выходной диод VD3 разделен автором, верхний не позволяет поднять ток катушки до критического уровня при запуске преобразователя. Выбирается исходя из: максимальное обратное напряжение= максимальное выходное.Максимальное значение тока=максимальный ток через индуктивность.С учетом тока ССМ катушки - Шоттки будет лучшим выбором. Минимальная выходная емкость вычисляется по формуле:

Cout=(Vin-Vout)*Iout/Vout*f*Vpp=(Vpp выбранное напряжение пульсации)=(19-11)*5/19*90кГц*0.1=233 мкф

Я возьму 2 LOWESR конденсатора по 470 мкф, что в наличии, и один после фильтра, шунтируя пленкой в 1мкф. Также нужно учесть ток через конденсатор при выборе. Индуктивность L3 выбирается не большой для минимизации влияния на стабильность ОС, также выходной LC фильтр должен иметь более высокую частоту резонанса от частоты преобразователя. В моем случае - 2.6 мкГн и 470мкф (С14) резонансная частота 210 кГц что намного превышает необходимых 20% от рабочей частоты. Ввиду того что у меня нет в наличии подходящей индуктивности для доп расчета этого фильтра под минимизацию пульсаций, ограничусь пока этим.

ШИМ контроллер UC3845 я описывать не буду, отмечу нюансы по возможной замене серии. UC3842/44 напряжение VCC Von 16 Вольт и 43/45 8.4 Вольта. Также надо учесть при замене, что UC3844/45 в отличии от 42/43 делит частоту генератора надвое и резисторы подбора частоты будут отличаться.

Перейдем к практике. печать:

-2

Готовое устройство делалось под имеющийся корпус, выглядит так:

Покрыта лаком.
Покрыта лаком.

Нагрузка:

напряжение 19.3 Вольта.
напряжение 19.3 Вольта.

При подборе проводов к Boost, надо учесть, что токи потребления доходят до 10 А и падение на неправильно подобранных по сечению, может быть высоко. В моем случае падение на тонких проводах от лбп к преобразователю составило 4 Вольта ! при максимальной нагрузке.

Время нарастания :

R9 не менял.
R9 не менял.

И помехи на выходе, максимальная нагрузка:

-6

Печать и схема здесь .

Всем Спасибо.