Найти в Дзене
Radio-любитель

Зарядное устройство импульсным током

В настоящее время широко применяются в качестве резервных источников питания аккумуляторы небольшой емкости: до 20 A/час. Используют как свинцовые гелевые, так и никель-кадмиевые, никель-металлгидридные химические источники тока. Хотя эти источники стоят в буфере, но возникают ситуации, когда система индикации сигнализирует, что аккумуляторы разряжены и необходима их замена. Часто их утилизируют, но возможно их вновь зарядить. В литературе неоднократно приводились схемы зарядных устройств. В основном используют заряд постоянным напряжением, постоянным током, короткими по времени импульсами тока. Вниманию предлагается один из вариантов зарядного устройства, использующий импульсный метод заряда аккумуляторов. Зарядное устройство импульсным током схема представлена на рисунке состоит из: 1. Таймера выдержки времени длительностью 14... 15 часов. 2. Генератора импульсов с высокой скважностью. 3. Управляемого источника тока. 4. Стабилизатора напряжения, необходимого для питания устройства

В настоящее время широко применяются в качестве резервных источников питания аккумуляторы небольшой емкости: до 20 A/час. Используют как свинцовые гелевые, так и никель-кадмиевые, никель-металлгидридные химические источники тока.

Хотя эти источники стоят в буфере, но возникают ситуации, когда система индикации сигнализирует, что аккумуляторы разряжены и необходима их замена. Часто их утилизируют, но возможно их вновь зарядить.

В литературе неоднократно приводились схемы зарядных устройств. В основном используют заряд постоянным напряжением, постоянным током, короткими по времени импульсами тока.

Вниманию предлагается один из вариантов зарядного устройства, использующий импульсный метод заряда аккумуляторов.

Зарядное устройство импульсным током схема представлена на рисунке состоит из:

1. Таймера выдержки времени длительностью 14... 15 часов.
2. Генератора импульсов с высокой скважностью.
3. Управляемого источника тока.
4. Стабилизатора напряжения, необходимого для питания устройства.

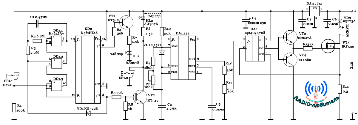
Рассмотрим схему более подробно.

Схема зарядного устройства
Схема зарядного устройства

Таймер выполнен на элементах DD1, DD2 цифровой КМОП логики. На двух элементах К561ЛА7 собран низкочастотный генератор с периодом повторения импульсов 6 сек. Импульсы с него поступают на счетчик с большим коэффициентом пересчета. В качестве счетчика применена микросхема К561ИЕ16.

По окончанию счета, когда на вход поступит 16384 импульс, на выводе 3 появится высокий логический уровень. Этот уровень через диод VD1 поступит на один из входов генератора, тем самым заблокировав его работу. Первоначальный пуск и разблокировка таймера производится путем нажатия на кнопку SB1.

В процессе работы счетчика происходит периодическое зажигание на 6 сек. светодиода HL1, подключенного через транзисторный ключ к выводу 9 счетчика. После остановки счетчика на выводе 9 DD2 присутствует лог. 0, а на выводе 3 - лог. 1. Вследствие этого транзистор VT1 закрывается и светодиод гаснет, a VT2 открывается, зажигается светодиод HL2.

Открывшийся транзистор блокирует работу генератора импульсов с высокой скважностью. Этот генератор выполнен на интегральном таймере типа 555. Надо отметить, что эта микросхема обладает широкими функциональными возможностями и часто применяется радиолюбителями. Период следования импульсов выбран 1 сек.

Скважность равна 10 при R9+RP равном 270 кОм, и равна 7 при полностью выведенном RP, в этом случае период следования импульсов уменьшается до 0,7 сек. Нагрузкой генератора служат последовательно соединенные резисторы R11, R12. Как было отмечено выше, при открывании транзистора VT2 работа генератора импульсов блокируется и на выходе устанавливается напряжение равное потенциалу земли.

Управляемый источник тока состоит из операционного усилителя DA2, двухтактного эмиттерного повторителя на VT3, VT4 и полевого транзистора VT5. В истоковой цепи VT5 включен резистор небольшого номинала, являющийся токоизмерительным. С него на инвертирующий вход ОУ подается напряжение пропорциональное протекающему току.

Таким образом поддерживается амплитуда импульсов, заряжающих аккумулятор. Саму амплитуду устанавливают резистором R12. Быстродействующий диод VD3 необходим для предотвращения разряда аккумулятора по цепи питания и стабилизатора при отсутствии напряжения питания.

Стабилизатор напряжения выполнен на микросхеме 7815 и особенностей не имеет. Таким образом, заряд аккумулятора или батареи элементов производится короткими импульсами в течении 14 часов, после этого заряд прекращается, о чем свидетельствует зажигание светодиода HL2.

Необходимо отметить, что в результате разброса номиналов элементов, особенно конденсаторов С1 и С2, реальные значения временных интервалов могут отличаться от указанных. Время заряда может быть установлено подбором R2 или/и С1.

К устройству необходимо подключать полностью разряженный аккумулятор. Рекомендуется последовательно с заряжаемым аккумулятором включить миллиамперметр магнитоэлектрической системы (возможно с шунтом, если предполагается большой зарядный ток).

В этом случае прибор покажет средний зарядный ток. Средний ток заряда устанавливается с помощью резистора RP, R12 и R14. Точные значения необходимо установить под конкретный аккумулятор по результатам испытаний.

Питание устройства производят от источника постоянного тока соответствующей мощности, обеспечивающий необходимый зарядный ток. При необходимости диод VD3 и транзистор VT5 установить на тепло отводящую поверхность.

Следует обратить внимание на то, что, приступая к зарядке определенного типа аккумулятора, предварительно необходимо ознакомится с рекомендациями по условиям заряда, рекомендуемыми фирмой изготовителем. Несоблюдение их может не дать ожидаемого результата.