Добавить в корзинуПозвонить
Найти в Дзене
Будни репетитора

Задание 9, ЕГЭ профиль: Рациональные уравнения и неравенства

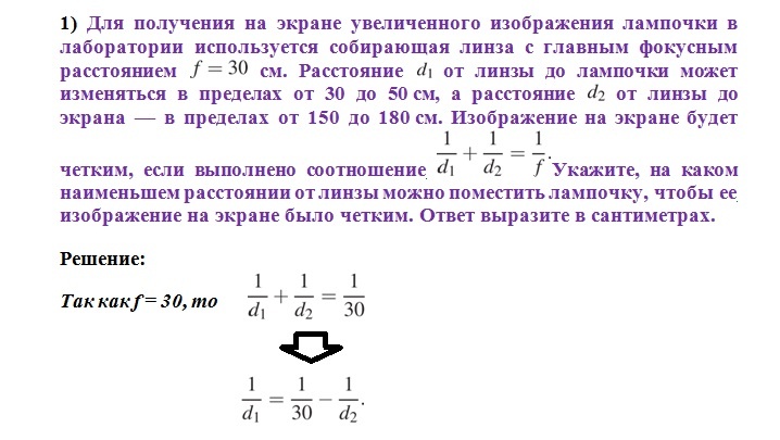
Полезно учащимся 10,11 классов Разберём решение трёх задач А дальше возможно два способа решения. Первый: Если Вы понимаете, что d1 принимает наименьшее значение тогда, когда дробь 1/d1 принимает наибольшее значение, то есть и разность 1/30 - 1/d2 тоже принимает наибольшее значение, а это возможно, если дробь 1/d2 принимает наименьшее значение, то есть d2 должно быть наибольшим, а именно d2 = 180, Тогда Число 36 удовлетворяет промежутку, указанному в условии (от 30 до 50) Ответ: 36 Если же описание в указанном способе Вам не понятно, тогда идём другим путём Второй способ Подставляем в формулу вместо d2 по очереди оба числа 150 (наименьшее) и 180 (наибольшее) и находим значение d1 Выбираем наименьшее Ответ: 36 Нам нужна минимальная скорость, поэтому Ответ: 7 Ответ: 18 Полезно вспомнить(это всё решение заданий №9): До встречи!
Полезно учащимся 10,11 классов

Разберём решение трёх задач

А дальше возможно два способа решения.

Первый: Если Вы понимаете, что d1 принимает наименьшее значение тогда, когда дробь 1/d1 принимает наибольшее значение, то есть и разность 1/30 - 1/d2 тоже принимает наибольшее значение, а это возможно, если дробь 1/d2 принимает наименьшее значение, то есть d2 должно быть наибольшим, а именно d2 = 180, Тогда

-2

Число 36 удовлетворяет промежутку, указанному в условии (от 30 до 50)

Ответ: 36

Если же описание в указанном способе Вам не понятно, тогда идём другим путём

Второй способ

Подставляем в формулу вместо d2 по очереди оба числа 150 (наименьшее) и 180 (наибольшее) и находим значение d1

-3

Выбираем наименьшее

Ответ: 36

-4

Нам нужна минимальная скорость, поэтому

Ответ: 7

-5

Ответ: 18

Полезно вспомнить(это всё решение заданий №9):

До встречи!