Добавить в корзинуПозвонить
Найти в Дзене
Будни репетитора

Задание №9: тригонометрия (егэ,профиль)

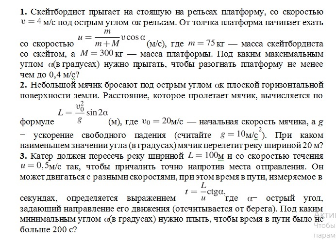
Решаем задание №9: тригонометрические уравнения и неравенства Задание 1 Читаем внимательно условие, подчёркиваем значения известных величин, выделяем формулу Подставляем все числа в формулу и получаем Задание 2 (аналогично) Задание 3 Решение Два дня назад вам были предложены задания по этой теме Ответы для самопроверки: 1) 60; 2) 0,045 До встречи!
Решаем задание №9: тригонометрические уравнения и неравенства

Задание 1

Читаем внимательно условие, подчёркиваем значения известных величин, выделяем формулу

-2

Подставляем все числа в формулу и получаем

-3

Задание 2 (аналогично)

-4

Задание 3

-5

Решение

-6
Два дня назад вам были предложены задания по этой теме
Реши задачу от 8.11.24
Реши задачу от 8.11.24
Ответы для самопроверки: 1) 60; 2) 0,045

До встречи!