Добавить в корзинуПозвонить
Найти в Дзене
жкх: вопросы и ответы

Как считают плату за отопление в течение всего года. Разбираем формулу с юристом по ЖКХ

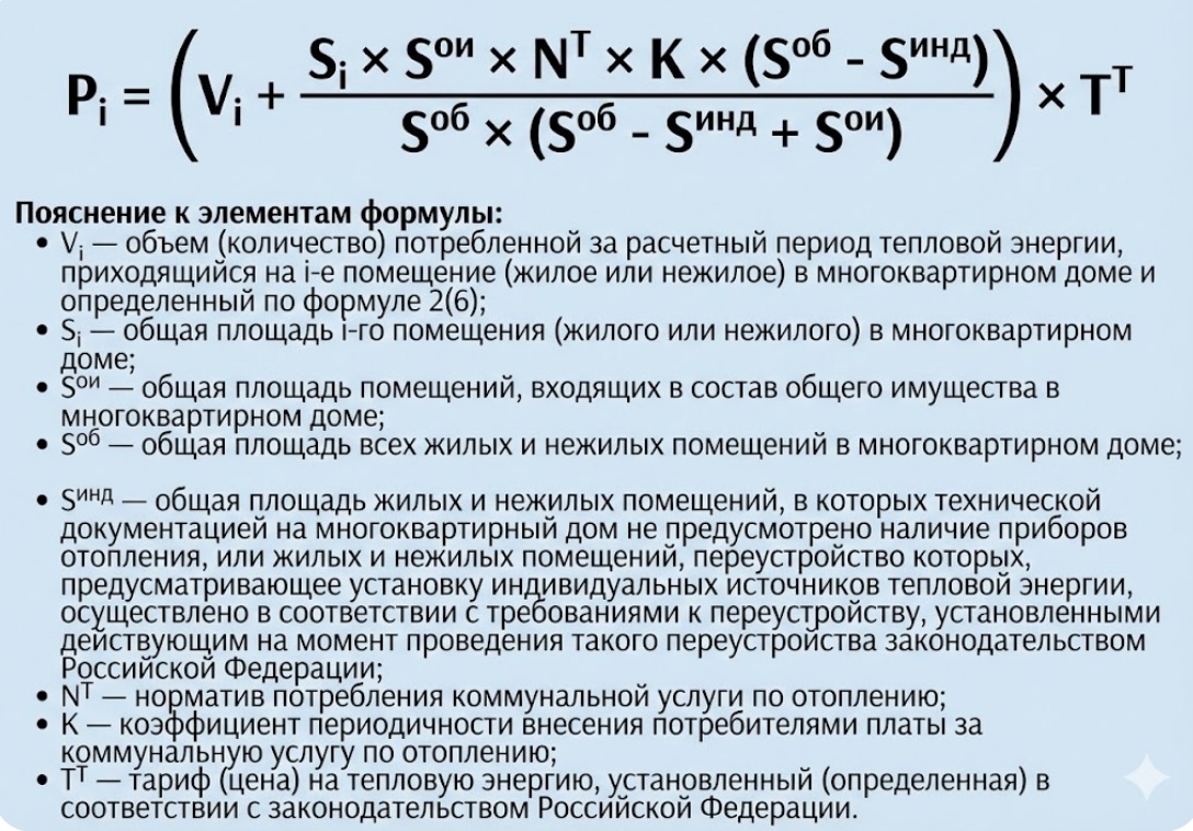
1️⃣Когда применяется формула: плата за отопление в доме без ОДПУ равномерно в течение года (формула 2.4 приложения 2 к постановлению Правительства от 06.05.2011 №354). 2️⃣Когда НЕ применяется формула: 1) к оплате за отопление в доме с ОДПУ; 2) к оплате за отопление в доме без ОДПУ в течение отопительного сезона. Подписывайтесь на канал "ЖКХ: вопросы и ответы" и приводите сюда друзей и соседей. 3️⃣В каких помещениях применяется: жилое или нежилое помещение в многоквартирном доме. 4️⃣Условие применения: 1) в многоквартирном доме нет ОДПУ; 2) оплата осуществляется равномерно в течение года. 5️⃣Какие данные нужны для расчета: 1) объем потребления отопления в помещении; 2) общая площадь помещения; 3) общая площадь помещения, входящих в состав общего имущества; 4) общая площадь всех жилых и нежилых помещений в доме; 5) общая площадь помещений, в которых отсутствуют отопительные приборы; 6) норматив потребления для отопления; 7) коэффициент периодичности внесения платы; 8) тариф на отопление

1️⃣Когда применяется формула: плата за отопление в доме без ОДПУ равномерно в течение года (формула 2.4 приложения 2 к постановлению Правительства от 06.05.2011 №354).

2️⃣Когда НЕ применяется формула: 1) к оплате за отопление в доме с ОДПУ; 2) к оплате за отопление в доме без ОДПУ в течение отопительного сезона.

Подписывайтесь на канал "ЖКХ: вопросы и ответы" и приводите сюда друзей и соседей.

3️⃣В каких помещениях применяется: жилое или нежилое помещение в многоквартирном доме.

4️⃣Условие применения: 1) в многоквартирном доме нет ОДПУ; 2) оплата осуществляется равномерно в течение года.

2
2

5️⃣Какие данные нужны для расчета: 1) объем потребления отопления в помещении; 2) общая площадь помещения; 3) общая площадь помещения, входящих в состав общего имущества; 4) общая площадь всех жилых и нежилых помещений в доме; 5) общая площадь помещений, в которых отсутствуют отопительные приборы; 6) норматив потребления для отопления; 7) коэффициент периодичности внесения платы; 8) тариф на отопление.

6️⃣Где взять данные:

1) объем потребления в помещении определяется по формуле 2.6 Приложения 2 к постановлению Правительства от 06.05.2011 №354. Для расчета по этой формуле нужны те же самые сведения, что указаны выше в разделе «Какие данные нужны для расчета». Если в помещении нет отопительных приборов, то объем потребления в помещении считается равным нулю;

2) общая площадь указывается в документах о праве собственности на жилой дом, в выписке из ЕГРН (приложение 1 к приказу Росреестра от 04.09.2020 № П/0329);

3) общая площадь помещений, входящих в состав общего имущества, определяется по данным паспорта многоквартирного дома путем суммирования площади следующих помещений в доме: межквартирных лестничных площадок, лестниц, коридоров, тамбуров, холлов, вестибюлей, колясочных, помещений охраны (консьержа), не принадлежащих отдельным собственникам;

4) общая площадь всех жилых и нежилых помещений в доме определяется по данным паспорта на МКД, техдокументации на МКД, по сведениям ГИС ЖКХ;

5) общая площадь помещений, в которых отсутствуют отопительные приборы, определяется по техдокументации на дом;

6) норматив потребления можно узнать на сайте органа тарифного регулирования вашего региона;

7) коэффициент периодичности внесения оплаты официально не утверждается, его нужно рассчитать. Рассчитывают его так: берут количество месяцев отопительного периода в вашем регионе и делят на 12 месяцев. Количество месяцев отопительного периода утверждается региональными властями. На официальном сайте органа тарифного регулирования вашего региона найдите количество месяцев отопительного периода, а затем рассчитайте коэффициент;

8) тариф на тепловую энергию можно тоже узнать на сайте органа тарифного регулирования.

3
3

7️⃣Как посчитать: Формула может показаться сложной из-за обилия данных, которые нужно использовать. Однако смысл формулы прост:

1) тариф на отопление нужно умножить на объем потребления;

2) объем потребления состоит из суммы отопления в помещении (в конкретной квартире потребителя) и отопления общего имущества дома;

3) объем потребления в помещении считается как произведение площади помещения на норматив и на отношение (дробь) площади всех жилых и нежилых помещений в доме, за исключением помещений без отопительных приборов, умноженной на коэффициент периодичности оплаты, к площади всех отапливаемых помещений в доме, в том числе помещений общего пользования;

4) тариф известен, объем потребления в помещении известен, осталось посчитать дробь в скобках. Смысл этой дроби вот в чем. Возьмем всю общую площадь дома и умножим на тариф, а затем на коэффициент периодичности оплаты. Теперь надо посчитать, сколько должен заплатить конкретный потребитель. Для этого надо определить его долю в общей площади, для чего площадь помещения потребителя делится на общую площадь дома. А затем вводится поправка на те помещения, в которых нет отопительных приборов: чем больше будет таких помещений в доме, тем меньше заплатит каждый конкретный потребитель.

4
4

❗Формулу 2.4 можно посмотреть на картинке 2, формулу 2.6 можно посмотреть на картинке 3, пример расчета приведен на картинке 4.

8️⃣Комментарий:

1) формула 2.4 напоминает формулу 2.3. Отличие между ними в том, что в формуле 2.4 используется коэффициент периодичности;

2) по аналогии можно использовать письмо Минстроя от 23.10.2024 № 62172-ДН/04, где ведомство указало: для Vi «физическим смыслом можно считать объем теплоэнергии, потребленной на отопление непосредственно в помещении, потребителю в котором предъявляется к оплате стоимость коммунальной услуги по отоплению». Про дробь в скобках ведомство указало: «Второе слагаемое представляет собой объем тепловой энергии, потребляемой при содержании общего имущества в МКД.»

Читайте также:

ЖКХ
2331 интересуется