Добавить в корзинуПозвонить
Найти в Дзене
Ruslan Tarasevich

Как работает схема управления вакуумными клапанами в авто

Всем привет! Сегодня на примере автомобиля одной очень известной марки я расскажу как работает схема управления клапанами в автомобиле. Эту статью можно считать продолжением темы про блок управления блокировкой дифференциалов. Обратился подписчик за советом по поводу ремонта блока управления блокировкой дифференциалов. Из своего опыта я постарался еще раз изложить эту тему применительно к его неисправности. Обойдем цифровую часть стороной и рассмотрим более простые части схемы. Выбор режима или исполнительного механизма - клапана начинается с нажатия кнопки. Рабочая кнопка должна иметь конечное сопротивление от 1 до 10 Ом. В данной схеме применен, для каждой кнопки, фильтр реализованный на 3-х дискретных элементах. При нажатии кнопки на входе компаратора появится сигнал логической единицы (лог 1) или уровень 9.5 В. О том как работает компаратор я уже писал, однако рассмотрим работу LM339 на схеме выше. Компаратор сравнивает уровни 2-х сигналов на своих входах и выдает на выход у
Оглавление

Всем привет!

Сегодня на примере автомобиля одной очень известной марки я расскажу как работает схема управления клапанами в автомобиле. Эту статью можно считать продолжением темы про блок управления блокировкой дифференциалов.

Обратился подписчик за советом по поводу ремонта блока управления блокировкой дифференциалов. Из своего опыта я постарался еще раз изложить эту тему применительно к его неисправности.

Описание принципиальной схемы

Обойдем цифровую часть стороной и рассмотрим более простые части схемы.

Выбор режима или исполнительного механизма - клапана начинается с нажатия кнопки. Рабочая кнопка должна иметь конечное сопротивление от 1 до 10 Ом.

Схема кнопок и их подсветки
Схема кнопок и их подсветки

В данной схеме применен, для каждой кнопки, фильтр реализованный на 3-х дискретных элементах. При нажатии кнопки на входе компаратора появится сигнал логической единицы (лог 1) или уровень 9.5 В.

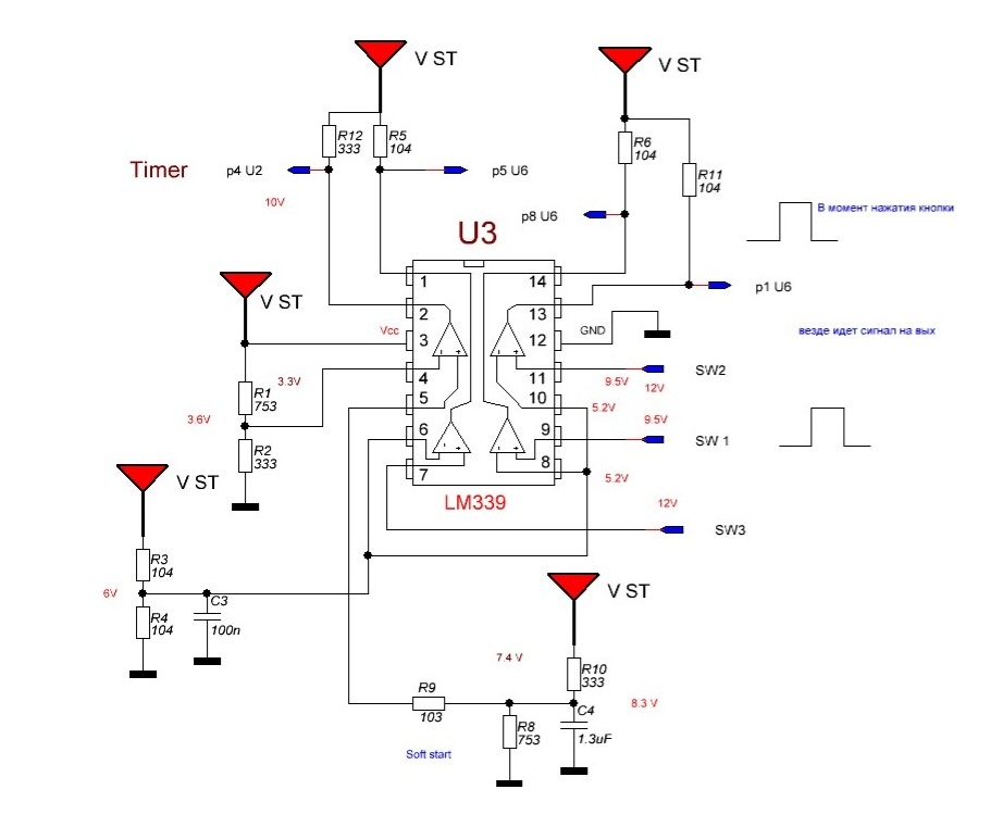
Схема компаратора
Схема компаратора

Как работает компаратор

О том как работает компаратор я уже писал, однако рассмотрим работу LM339 на схеме выше. Компаратор сравнивает уровни 2-х сигналов на своих входах и выдает на выход уровень лог 1 или лог 0 в зависимости от результата сравнения. Все инвертирующие входы со значком " - " 6, 8, 10 данного компаратора подключены к делителю напряжения. Он формирует относительно системного питания уровень напряжения 6 В. Получается, что на этих входах " - " всегда когда подано питание на модуль блокировок дифференциалов будет 6В.

Допустим, что мы нажали кнопку SW1 (выбор режима "Межосевая блокировка") - тогда на вход 9 компаратора с меткой "+" пришел уровень 9.5В от предыдущей схемы с кнопками. Уровень 9.5В на входе " + " больше уровня 6В на входе " - " , результирующий сигнал на выходе будет логической 1, т.е. равен почти напряжению питания микросхемы.

Компараторы применяют для защиты от дребезга контактов - чтобы когда мы нажмем кнопку точно включился режим.

При дребезге контактов возможно включение и отключение режима из-за неоднозначности определения логикой входных сигналов с кнопок.
Временная диаграмма работы цифровой части устройства
Временная диаграмма работы цифровой части устройства

Работу цифровой части я проиллюстрирую временной диаграммой работы устройства.

Мы нажали на кнопку , пришел лог 1 на вход компаратора, а он выдал сигнал 1 на выход. Плата (тоже схема на компараторе) проверяет входное питание, и если оно в норме, то приходит сигнал лог 1 на цифровую часть от супервайзера и цифровая часть работает. Без этого сигнала работа будет запрещена.

"Четырехполюсник" цифровая часть . При исследовании и разработке электронных схем для их описания часто используют метод четырехполюсника. Мы принимаем, что часть схемы представляет собой коробочку со входами и выходами и мы знаем какие сигналы должны быть на входе и на выходе его. И нам не важно что внутри, т.е. как именно он реализован. Это как в программировании ООП инкапсуляция.

Вот и я нарисовал оранжевый прямоугольник с десятком выводов. В действительности их должно быть 19 для 3-х режимов. Поскольку силовые схемы для них одинаковы то рассмотрим схему для режима 1. Слева нарисованы только входы, справа только выходы.

Входы и выходы цифровой части модуля блокировок
Входы и выходы цифровой части модуля блокировок

Нам уже знаком компаратор, который имеет в 1-м корпусе 4 схемы сравнения сигналов. 3 используются для кнопок режимов и 1 для сравнения питающих напряжений. Эти сигналы подаются на цифровую часть. Также сюда заходят сигналы обратной связи (от силового ключа) ОС режим и сигнал от концевика.

На выход цифровая часть схемы выдает сигналы для системы ESP/АБС и сигнал на включения составного транзистора. Вот этот транзистор и подает питание на вакуумный клапан.

Работа схемы индикации для желтых светодиодов также обеспечивается цифровой частью.
Схема драйвера на составном транзисторе
Схема драйвера на составном транзисторе

Когда приходит высокий уровень лог 1 на вход маломощного транзистора Т4 он открывается, поскольку это npn транзистор. Низкий уровень приходит на базу составного Т7 транзистора и он тоже открывается. Ток от положительного полюса источника питания потечет в нагрузку - катушку электроклапана 2.

На контрольной точке p8 X3 при открытом ключе будет питание +12В, оно подается на выход блока управления блокировками и идет к другим блокам автомобиля.

Диод D4 защитный для защиты схемы от энергии накопленной в катушке. Он откроется при закрытии ключа Т7.

Важно заметить, что сигнал обратной связи на контрольной точке p8 X3 появится сразу после открытия ключа Т7 и еще до того как отработает клапан и концевик муфты.

Если ключ T7 не открылся, открылся и закрылся (драйвер ушел в защиту) и на цифровой блок не пришел сигнал обратной связи, то невозможно будет включить 2-ю и 3-ю блокировки.

За защиту отвечает транзистор Т3.

Впрочем, без сигнала ОС схема управления снимет и лог 1 с контрольной точки p6 X3 (сигнал на базе T4) через некоторое время.

Схема индикации выбранного режима и сработавших концевиков
Схема индикации выбранного режима и сработавших концевиков

Таким образом, сигнал на выходе (ESP? ) блока блокировок появится сразу после открытия ключа Т7 , даже до открытия клапана и отработки концевика.

Надеюсь статья поможет Александру в ремонте своего железного коня.

Кстати, возможно решение горазда проще. Выводы выходных сигналов в расположены рядом с шинами питания +12В . Если разъем был залит, и образовалась токопроводящая дорожка из окислов, то таки да, сигнал для есп будет висеть постоянно :

Разъем платы блокировок
Разъем платы блокировок

На рисунке это выводы "Питание логики 6" и "Подсветка кнопок 5" ( предположительно +12В) и выводы 8 и 7 разъема.

Маркировка разъема для контактов 8 и 7 весьма условна, потому что схем то нет :)

Спасибо за прочтение!

А вы ремонтировали автоэлектронику? Расскажите о своем опыте.

Смотрите также :

Как за 5 минут найти неисправный компонент в блоке питания

Последствия неисправности вентилятора в БП АТХ

Как смазать вентилятор БП (видео)

Как отремонтировать нетбук если нет кнопки

Токовое зеркало

Простая схема защиты от переполюсовки

Как правильно проверять радиостанции

Маломощные высокочастотные разъемы

Тестируем OSA-103 Осциллограф

Зачем хорошему инженеру ESR метр

Напишите свой отзыв в комментариях. Понравилась статья - поделись с другом в соцсетях!

Ставьте лайк, подписывайся на канал , будет много интересных публикаций.