Найти в Дзене
Да ладно?!

Чалма на голове русских царей

Наверное, вы подумали, что речь пойдёт о том, как русские цари в качестве забавы надевали на голову турецкий чурбан или что подобный головной убор преподносили нашим правителям в качестве дара те же восточные султаны. Не тут-то было. Чалма на голове русских царей была официальным атрибутом и символом венчания на трон! Был на Руси такой царь. Недолго, правда, царствовал, но всё же. Предки его были как полагается — Рюриковичи. Дед — сам Иван III, который был женат на Софии Палеолог. Но бабкой царю Дмитрию (Внуку) приходилась не Византийская царевна, а другая жена Ивана III — Мария Борисовна Тверская. 4 февраля 1498 года Дмитрий Внук был венчан на царство. Посему именовался Великий князь Московский и Всея Руси, то есть "царь"! Согласно принятой традиции, процесс венчания на трон сопровождался одним обязательным обрядом: помещение на главу венца, коим являлась шапка Мономаха. В летописях мы читаем: ...возложили на него (Дмитрия) бармы Манамаховы и шапку Во-первых, нарса сын ул "бармы"? Име
Оглавление

Наверное, вы подумали, что речь пойдёт о том, как русские цари в качестве забавы надевали на голову турецкий чурбан или что подобный головной убор преподносили нашим правителям в качестве дара те же восточные султаны. Не тут-то было. Чалма на голове русских царей была официальным атрибутом и символом венчания на трон!

Дмитрий Рюрикович (внук Ивана III)

Был на Руси такой царь. Недолго, правда, царствовал, но всё же. Предки его были как полагается — Рюриковичи. Дед — сам Иван III, который был женат на Софии Палеолог. Но бабкой царю Дмитрию (Внуку) приходилась не Византийская царевна, а другая жена Ивана III — Мария Борисовна Тверская.

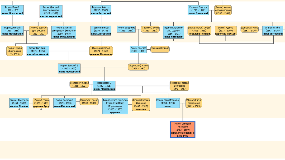
Родословная Дмитрия Внука
Родословная Дмитрия Внука

Венчание на трон

4 февраля 1498 года Дмитрий Внук был венчан на царство. Посему именовался Великий князь Московский и Всея Руси, то есть "царь"! Согласно принятой традиции, процесс венчания на трон сопровождался одним обязательным обрядом: помещение на главу венца, коим являлась шапка Мономаха.

В летописях мы читаем:

...возложили на него (Дмитрия) бармы Манамаховы и шапку

Во-первых, нарса сын ул "бармы"? Имею ввиду этимологию слова. У кого какие версии?

Во-вторых, указано, что не только шапка именуется "Манамаховой", но и эти самые бармы.

В-третьих, давайте посмотрим на саму эту шапку в иллюстрациях в летописям.

Чалма на голове русских царей

Что примечательно, если ближе посмотреть на эту самую "шапку", то понимаешь, что это же самая обыкновенная ЧАЛМА!

Чалма на голове русских царей
Чалма на голове русских царей

Таких миниатюр много. Все они носят название "русские миниатюристы, 1560-1570-е годы (Царский скрипторий в Александровской слободе) Лицевой Летописный свод". Вот другое изображение этого же события.

-3

В нем уже современные комментаторы выполнили укрупненную прорисовку головного убора венценосного царя Всея Руси Дмитрия.

Заключение

Данный эпизод нашей истории только дополняет общую картину прошлого, в котором многое было совершенно иным. нежели нам преподносят это историки. Я ранее уже приводил другие факты, указывающие на применение чалмы нашими царями в качестве официального головного убора (смотрите тут).

Ладно, русские цари в чалме... Даже Христофор Колумб на одной из своих гравюр изображен в таком головном уборе: