Найти в Дзене
Елизавета Сергеевна

14 задание ОГЭ по математике: все задачи на арифметическую прогрессию

О задании №14 я подробно рассказала в предыдущей статье, которая была посвящена разбору задач на геометрическую прогрессию. В этой статье вы узнаете всех вариациях 14 задания, связанных с арифметической прогрессией, и о двух способах решения каждой из вариаций (с использованием формул и без них). Арифметическая прогрессия - это числовая последовательность, состоящая из чисел a1, a2, a3 ... an, каждое из которых отличается от следующего числа на разность d. a1, a2, a3... an - члены прогрессии, соответственно, первый, второй, третий и n-ый (энный). d - разность прогрессии. Если прогрессия возрастающая (следующее число больше предыдущего), то d положительное число, если же прогрессия убывающая (следующее число меньше предыдущего), то d - отрицательное число. Указанные обозначения присутствуют в основных формулах арифметической прогрессии - формуле для нахождения n-ого члена прогрессии и формуле для нахождения суммы n первых членов прогрессии. Удобно, что обе эти формулы есть в справочных
Оглавление

О задании №14 я подробно рассказала в предыдущей статье, которая была посвящена разбору задач на геометрическую прогрессию.

В этой статье вы узнаете всех вариациях 14 задания, связанных с арифметической прогрессией, и о двух способах решения каждой из вариаций (с использованием формул и без них).

Арифметическая прогрессия: теория

Арифметическая прогрессия - это числовая последовательность, состоящая из чисел a1, a2, a3 ... an, каждое из которых отличается от следующего числа на разность d.

a1, a2, a3... an - члены прогрессии, соответственно, первый, второй, третий и n-ый (энный).

d - разность прогрессии. Если прогрессия возрастающая (следующее число больше предыдущего), то d положительное число, если же прогрессия убывающая (следующее число меньше предыдущего), то d - отрицательное число.

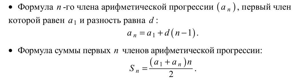
Указанные обозначения присутствуют в основных формулах арифметической прогрессии - формуле для нахождения n-ого члена прогрессии и формуле для нахождения суммы n первых членов прогрессии.

Удобно, что обе эти формулы есть в справочных материалах для ОГЭ.

Скриншот из справочных материалов ОГЭ по математике
Скриншот из справочных материалов ОГЭ по математике

Подборка задач

Все задачи традиционно были взяты из открытого банка заданий ОГЭ.

Я покажу два способа решения каждой из задач - с применением формул прогрессии и без их применения.

Задача про амфитеатр : тип 1

В амфитеатре 10 рядов. В первом ряду 25 мест, а в каждом следующем на 3 места больше, чем в предыдущем. Сколько мест в восьмом ряду амфитеатра?

Способ 1

Определим, что дано и что нужно найти.

Дан первый член прогрессии a1 = 25 и разность прогрессии d = 3. Нужно найти восьмой член прогрессии a8.

Воспользуемся формулой n-ого члена прогрессии.

-3

Ответ: в восьмом ряду амфитеатра 46 мест.

Способ 2.

Определим, что дано и что нужно найти.

Дана количество мест в первом ряду амфитеатра - 25. Также сказано, что в каждом следующем ряду на 3 места больше, чем в предыдущем. Нужно найти количество мест в восьмом ряду амфитеатра.

Считаем поэтапно: во втором ряду 25 + 3 = 28 мест, в третьем ряду 28 + 3 = 31 место, в четвертом ряду 31 + 3 = 34 места, в пятом ряду 34 + 3 = 37 мест, в шестом ряду 37 + 3 = 40 мест, в седьмом ряду 40 + 3 = 43 места, в восьмом ряду 43 + 3 = 46 мест.

Ответ: в восьмом ряду амфитеатра 46 мест.

Задача про амфитеатр : тип 2

В амфитеатре 11 рядов. В первом ряду 16 мест, а в каждом следующем на 3 места больше, чем в предыдущем. Сколько всего мест в амфитеатре?

Способ 1

Определим, что дано и что нужно найти.

Дан первый член прогрессии a1 = 16 и разность прогрессии d = 3. Нужно найти сумму 11 первых членов прогрессии.

В формуле суммы присутствует an, поэтому для начала найдём a11. Воспользуемся формулой n-ого члена прогрессии.

-4

Затем найдём сумму первых 11 членов прогрессии.

-5

Ответ: в амфитеатре 341 место.

Способ 2.

Определим, что дано и что нужно найти.

Дана количество мест в первом ряду амфитеатра - 16. Также сказано, что в каждом следующем ряду на 3 места больше, чем в предыдущем. Нужно найти количество мест в амфитеатра.

Сначала считаем количество мест в каждом ряду: во втором ряду 16 + 3 = 19 мест, в третьем ряду 19 + 3 = 22 места, в четвертом ряду 22 + 3 = 25 мест, в пятом ряду 25 + 3 = 28 мест, в шестом ряду 28 + 3 = 31 место, в седьмом ряду 31 + 3 = 34 места, в восьмом ряду 34 + 3 = 37 мест, в девятом ряду 37 + 3 = 40 мест, в десятом ряду 40 + 3 = 43 места, в одиннадцатом ряду 43 + 3 = 46 мест.

Затем складываем полученные значения: 16 + 19 + 22 + 25 + 28 + 31 + 34 + 37 + 40 + 43 + 46 = 341.

Ответ: в амфитеатре 341 место.

Задача про амфитеатр : тип 3

В амфитеатре 14 рядов, причём в каждом следующем ряду на одно и то же число мест больше, чем в предыдущем. В пятом ряду 27 мест, а в восьмом ряду 36 мест. Сколько мест в последнем ряду амфитеатра?

Способ 1

Определим, что дано и что нужно найти.

Дан пятый член прогрессии a5 = 27 и восьмой член прогрессии a8 = 36. Нужно найти четырнадцатый член прогрессии a14.

Воспользуемся формулой n-ого члена прогрессии, чтобы найти a1 и d.

-6

Затем вновь воспользуемся этой же формулой, чтобы найти a14.

-7

Ответ: в последнем ряду амфитеатра 54 места.

Способ 2

Определим, что дано и что нужно найти.

Дана количество мест в пятом ряду амфитеатра - 27, а также количество мест в восьмом ряду амфитеатра - 36. .Сказано, что в каждом следующем ряду на одно и то же число места больше, чем в предыдущем. Нужно найти количество мест в последнем (четырнадцатом) ряду амфитеатра.

Понимаем, что между 5 и 8 рядами разница в количестве мест равна 36 - 27 = 9 мест. Тогда между 8 и 11 рядами точно такая же разница, отсюда в 11 ряду 36 + 9 = 45 мест. Аналогично между 11 и 14 рядами эта же разница, отсюда в 14 ряду 45 + 9 = 54 места.

Ответ: в последнем ряду амфитеатра 54 места.

Задача про охлаждение вещества

При проведении опыта вещество равномерно охлаждали в течение 10 минут. При этом каждую минуту его температура уменьшалась на 6 С . Найдите температуру вещества в градусах Цельсия через 4 минуты после начала опыта, если начальная температура вещества составляла -7 С .

Способ 1

Определим, что дано и что нужно найти.

Дан первый член прогрессии a1 = -7 и разность прогрессии d = -6.

Температура снижалась 4 раза. Следовательно, нужно найти а5.

Воспользуемся формулой n-ого члена прогрессии.

-8

Ответ: через 4 минуты после начала опыта температура вещества будет равна - 31 градусу Цельсия.

Способ 2.

Определим, что дано и что нужно найти.

Дана начальная температура вещества - -7. Также сказано, что каждую минуту температура падает на 6 градусов. Нужно найти температуру вещества через 4 минуты.

Считаем поэтапно: через минуту температура будет равна -7 -6 = - 13 градусов Цельсия, через 2 минуты -13 - 6 = - 19 градусов Цельсия, через 3 минуты -9 - 6 = - 25 градусов Цельсия, через 4 минуты -25 - 6 = - 31 градус Цельсия.

Ответ: через 4 минуты после начала опыта температура вещества будет равна - 31 градусу Цельсия.

Задача про автомобиль : тип 1

Водитель автомобиля начал торможение. За секунду после начала торможения автомобиль проехал 30 м, а за каждую следующую секунду он проезжал на 4 м меньше, чем за предыдущую. Сколько метров автомобиль прошёл за первые 5 секунд торможения?

Способ 1

Определим, что дано и что нужно найти.

Дан первый член прогрессии a1 = 30 и разность прогрессии d = -4. Нужно найти сумму первых пяти членов прогрессии.

В формуле суммы присутствует an, поэтому для начала найдём a5. Воспользуемся формулой n-ого члена прогрессии.

-9

Затем найдём сумму первых 5 членов прогрессии.

-10

Ответ: за первые 5 секунд автомобиль прошёл 110 метров.

Способ 2.

Определим, что дано и что нужно найти.

Дан путь, который прошёл автомобиль за первую секунду - 30 метров. Также сказано, что каждую следующую секунду автомобиль проезжал на 4 метра меньше. Нужно найти, сколько метров автомобиль проехал за первые 5 секунд.

Сначала считаем путь, пройденный автомобилем за каждую секунду: за вторую секунду он прошёл 30 - 4 = 26 метров, за третью секунду 26 - 4 = 22 метра, за четвёртую секунду 22 - 4 = 18 метров, за пятую секунду 18 - 4 = 14 метров.

Затем складываем полученные значения: 30 + 26 + 22 + 18 + 14 = 110 метров.

Ответ: за первые 5 секунд автомобиль прошёл 110 метров.

Задача про автомобиль : тип 2

Водитель автомобиля начал торможение. За секунду после начала торможения автомобиль проехал 20 м, а за каждую следующую секунду он проезжал на 4 м меньше, чем за предыдущую. Сколько метров автомобиль прошёл до полной остановки?

Способ 1

Определим, что дано и что нужно найти.

Дан первый член прогрессии a1 = 20 и разность прогрессии d = -4. Нужно найти сумму первых нескольких членов прогрессии.

Для начала нужно определить, величина какого члена прогрессии будет равна 0. Тогда в эту секунду автомобиль пройдёт 0 метров, т.е. остановится.

Воспользуемся формулой n-ого члена прогрессии.

-11

Затем найдём сумму первых 6 членов прогрессии.

-12

Ответ: до полной остановки автомобиль прошёл 60 метров.

Способ 2.

Определим, что дано и что нужно найти.

Дан путь, который прошёл автомобиль за первую секунду - 20 метров. Также сказано, что каждую следующую секунду автомобиль проезжал на 4 метра меньше. Нужно найти, сколько метров автомобиль проехал до полной остановки.

Считаем путь, пройденный автомобилем за каждую секунду, до тех пор, пока путь не станет равен нолю: за вторую секунду автомобиль прошёл 20 - 4 = 16 метров, за третью секунду 16 - 4 = 12 метров, за четвёртую секунду 12 - 4 = 8 метров, за пятую секунду 8 - 4 = 4 метра, за шестую секунду 4 - 4 = 0 метров.

Затем складываем полученные значения: 20 + 16 + 12 + 8 + 4 = 60 метров.

Ответ: до полной остановки автомобиль прошёл 60 метров.

Задача про поезд

Поезд начал движение от станции. За первую секунду состав сдвинулся на 0,4 м, а за каждую следующую секунду он проходил на 0,3 м больше, чем за предыдущую. Сколько метров состав прошёл за первые 10 секунд движения?

Способ 1

Определим, что дано и что нужно найти.

Дан первый член прогрессии a1 = 0,4 и разность прогрессии d = 0,3. Нужно найти сумму первых десяти членов прогрессии.

В формуле суммы присутствует an, поэтому для начала найдём a10. Воспользуемся формулой n-ого члена прогрессии.

-13

Затем найдём сумму первых 10 членов прогрессии.

-14

Ответ: за первые 10 секунд состав прошёл 17,5 метров.

Способ 2.

Определим, что дано и что нужно найти.

Дан путь, который прошёл поезд за первую секунду - 0,4 метра. Также сказано, что каждую следующую секунду он проезжал на 0,3 метра больше. Нужно найти, сколько метров состав прошёл за первые 10 секунд.

Сначала считаем путь, пройденный составом за каждую секунду: за вторую секунду он прошёл 0,4 + 0,3 = 0,7 метров, за третью секунду 0,7 + 0,3 = 1 метр, за четвёртую секунду 1 + 0,3 = 1,3 метра, за пятую секунду 1,3 + 0,3 = 1,6 метров, за шестую секунду 1,6 + 0,3 = 1,9 метров, за седьмую секунду 1,9 + 0,3 = 2,2 метра, за восьмую секунду 2,2 + 0,3 = 2,5 метров, за девятую секунду 2,5 + 0,3 = 2,8 метров, за десятую секунду 2,8 + 0,3 = 3,1 метр.

Затем складываем полученные значения: 0,4 + 0,7 + 1 + 1,3 + 1,6 + 1,9 + 2,2 + 2,5 + 2,8 + 3,1 = 17,5 метров.

Ответ: за первые 10 секунд состав прошёл 17,5 метров.

Задача про камень

Камень бросают в глубокое ущелье. За первую секунду он пролетает 6 м, а за каждую следующую секунду на 10 м больше, чем за предыдущую, до тех пор, пока не достигнет дна ущелья. Сколько метров пролетит камень за первые 5 секунд?

Способ 1

Определим, что дано и что нужно найти.

Дан первый член прогрессии a1 = 6 и разность прогрессии d = 10. Нужно найти сумму первых пяти членов прогрессии.

В формуле суммы присутствует an, поэтому для начала найдём a5. Воспользуемся формулой n-ого члена прогрессии.

-15

Затем найдём сумму первых 5 членов прогрессии.

-16

Ответ: за первые 5 секунд камень пролетит 130 метров.

Способ 2.

Определим, что дано и что нужно найти.

Дан путь, который пролетает камень за первую секунду - 6 метров. Также сказано, что каждую следующую секунду он пролетает на 10 метра больше. Нужно найти, сколько метров камень пролетит за первые 5 секунд.

Сначала считаем путь за каждую секунду: за вторую секунду он пролетит 6 + 10 = 16 метров, за третью 16 + 10 = 26 метров, за четвёртую 26 + 10 = 36 метров, за пятую 36 + 10 = 46 метров.

Затем складываем полученные значения: 6 + 16 + 26 + 36 + 46 = 130 метров.

Ответ: за первые 5 секунд камень пролетит 130 метров.

Итог

При решении задач на арифметическую прогрессию с помощью формул важно правильно определить, что необходимо найти.

Также стоит отметить тот факт, что не всегда решение через формулы быстрее решения без использования формул, и тут выбор остаётся за вами. С другой стороны, наличие двух способов решения позволяет себя перепроверить - решить задача два раза и сравнить ответы.

P.S. О задачах 14 задания на геометрическую прогрессию я подробно рассказывала в этой статье.

Полезное для ОГЭ

Надеюсь, эта информация была вам полезна.

Подписывайтесь на мой канал и не забудьте посмотреть следующие полезные статьи:

Как рассчитать свою оценку за ОГЭ по математике в 2025 году?

9 задание ОГЭ по математике 2025: задание, которое можно проверить прямо на экзамене + все уравнения

23 задание ОГЭ по математике 2025: разбор всех задач