Добавить в корзинуПозвонить
Найти в Дзене
Вся Власть Советам!

МАРКСИЗМ И ПОЛИТИЧЕСКАЯ БОРЬБА

Политическая борьба современности уже долгое время не приводит к качественным изменениям в социальной материи, что дает видимость твердой почвы под разного рода реакционерами в их нападках на марксизм. И если в защите самого Маркса нет особого труда, т.к. с этой задачей уже справился сам Маркс, выстроив систему логически таким образом, что каждый ее аспект не может быть опровергнут, не снимая всего марксизма целиком, то с использованием самой системы связей, т.е. методом диалектического материализма, для описания современности - всё куда негативнее. Буржуазия, с разрушением Союза, поглотила практически всю мировую теоретическую базу классовой борьбы. Очень легко при попытке «развить марксизм» попасть в ловушку буржуазной философии, которая под видом научности, объективности, эмпирики продвигает идеализм, по своей сути близкий к субъективному. Такой господствующей буржуазной философией является позитивизм в своих новейших формах. «Мысли господствующего класса являются в каждую эпоху гос

Политическая борьба современности уже долгое время не приводит к качественным изменениям в социальной материи, что дает видимость твердой почвы под разного рода реакционерами в их нападках на марксизм. И если в защите самого Маркса нет особого труда, т.к. с этой задачей уже справился сам Маркс, выстроив систему логически таким образом, что каждый ее аспект не может быть опровергнут, не снимая всего марксизма целиком, то с использованием самой системы связей, т.е. методом диалектического материализма, для описания современности - всё куда негативнее. Буржуазия, с разрушением Союза, поглотила практически всю мировую теоретическую базу классовой борьбы. Очень легко при попытке «развить марксизм» попасть в ловушку буржуазной философии, которая под видом научности, объективности, эмпирики продвигает идеализм, по своей сути близкий к субъективному. Такой господствующей буржуазной философией является позитивизм в своих новейших формах.

«Мысли господствующего класса являются в каждую эпоху господствующими мыслями. Это значит, что тот класс, который представляет собой господствующую материальную силу общества, есть вместе с тем и его господствующая духовная сила. Класс, имеющий в своем распоряжении средства материального производства, располагает вместе с тем и средствами духовного производства, и в силу этого мысли тех, у кого нет средств для духовного производства, оказываются в общем подчиненными господствующему классу. Господствующие мысли суть не что иное, как идеальное выражение господствующих материальных отношений, как выраженные в виде мыслей господствующие материальные отношения; следовательно, это – выражение тех отношений, которые как раз и делают один этот класс господствующим; это, следовательно, мысли его господства...» [1]

Позитивизм - философское направление, исходящее из тезиса о том, что всё подлинное, «положительное» (позитивное) знание может быть получено лишь как результат отдельных специальных наук или их синтетического объединения, и что философия как особая наука, претендующая на самостоятельное исследование реальности, не имеет права на существование. Родоначальник позитивизма О. Конт считал, что раскрытие причин и сущностей должны быть удалены из науки, которая не должна отвечать на вопрос почему, а должна отвечать на вопрос как. Позитивизм 2й половины 19 в. «развивает» агностицизм, т.е. принципиальную непознаваемость объективной реальности, до смешения науки и религии. Махизм, критикуя классический позитивизм за отрицание философии и реакционность, под влиянием новых естественнонаучных открытий преобразует его в субъективно идеалистическим течение, провозглашающее существующими только Я и ощущения, все тела – это комплексы ощущений. Махизм отрицает принцип причинности, принципиальную познаваемость мира. Логический позитивизм Рассела под видом современных строго научных «фактов» протаскивает тот же субъективный идеализм через формально-логическую фальсификацию науки. Неопозитивизм все так же противопоставляет науку философии. Полагает, что истинное научное знание только то, которое может быть подвергнуто эмпирической проверке, отрицает саму постановку основного вопроса философии об отношении материи к сознанию. Современные формы позитивизма концентрируются на математический, статистической, лингвистической эмпирике, которая, лишенная философской связи, представляет собой сумму «позитивных» знаний и явлений, интерпретируемых с точки зрения субъективного идеализма. Тем не менее, все эти формы позитивизма по определенным линиям отрицают друг друга как более или менее «прогрессивные», а также на базе формальной научности – отрицают религиозное мировоззрение, хотя иногда синтезируют его в себе отчасти.

Если очевидная чуждость марксизму откровенно правого крыла современной политической жизни не вызывает сомнений, то с господствующей идеологией левого движения все куда сложнее. Разнообразие всевозможных "лагерей" с упором на ту или иную специфику борьбы часто порождает кардинально противоположную, логически взаимоисключающую каждой своей гранью критику правой господствующей повестки и в целом позиции по будущему общественному устройству. Единый левый фронт в такой ситуации - просто невозможное явление. Максимум – мертворожденные, искусственно соединенные разнонаправленные силы, пожертвовавшие для этого самими фундаментами мировоззрений.

Если "для того, чтобы объединиться, нужно решительно размежеваться" - всем известная система, а единственной базой для объединения может быть только марксизм - ни для кого не секрет, что современная конкретизация этого кредо порождает исключительно размежевание без объединений. А это в свою очередь вредит агитации, т.к. сочувствующий обыватель повергается в апатию и фатализм, это исключает сколько-то весомые практические шаги.

Современная империалистическая форма капитализма, который уже больше века перестал быть прогрессивным строем, гниёт, "отравляя" как технический прогресс, так и рабочее движение. А любое движение, как известно, даже гниющее и реакционное, осуществляется через противоречия. Моменты движения, отрицающие друг друга, на поверхности выступают как прогрессивные и реакционные, демократические и консервативные, но гниение не могло бы отражать саму суть империализма, если бы полностью не являло собой реакцию. Т.е. соотношением противоположных моментов, выразителями которых являются разнообразные общественные движения, единственно решается, как именно империализм будет гнить. Такова суть политической борьбы в границах империализма: усиление любого империалистического момента в границах империализма - это усиление самого империализма.

Потому только такое движение является действительно прогрессивным, которое последовательно отрицает сам империализм, снимая все моменты гниения, которое выходит за границы империализма, отражая исторический процесс освобождения труда и человека, сознательно делает империализм конечным на практике.

В отсутствии международной пролетарской партии, вооруженной последовательным применением марксизма, классовая борьба трудящихся становится подчиненной стихийности, несознательной. Господствующие буржуазные мысли подчиняют рабочее движение напрямую, делая пролетариат оружием буржуазной реакции, либо искажая теоретическую базу марксизма через оппортунистических идеологов, претендующих на "развитие" или "переосмысление" марксизма.

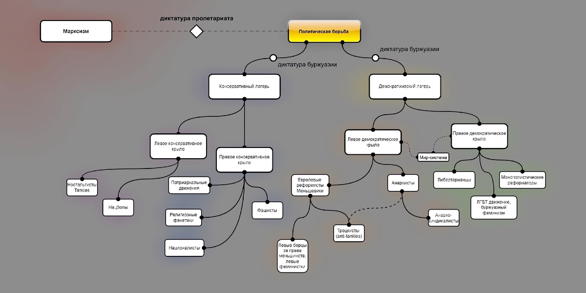
На два основных лагеря, условных "консерваторов" и условных "демократов", делится практически целиком современное движение трудящихся. Оба лагеря отражают те самые моменты гниения империализма. Каждый "лагерь", в свою очередь, имеет условно левое и правое крылья. Объединяет же их позитивистская мировозренческая база, водораздел с марксизмом которой всё так же проходит по линии основного вопроса философии.

1.1 "Консервативное правое крыло" представляют националисты, всевозможные патриархальные монархические движения, религиозные фанатики и конечно фашисты. Современная позитивистская идеологическая специфика заставляет сами движения стремиться воспроизвести именно по форме приверженность ортодоксальной первозданной линии.

В случае фашистов, например, со стороны это может выглядеть как ношение кителей СС, тиражирование характерных приветствий и набора атрибутов-штампов, маркеров узнаваемости. В сущности же буржуазия, вынужденная искажать идеологическую угрозу для себя самой, - угрозу марксизма, не может не сводить к одной лишь атрибутике, (включая террор, к сожалению), и сами современные фашистские движения. Это конечно совсем не означает, что при создании условий социалистической революции, как крайнего прогрессивного акта человечества, самая крайняя реакция капитала, фашизм, не будет осуществляться через этих "реставраторов". Наоборот, они пойдут в первых рядах. Однако, ловушка этих пустых форм может сыграть с марксистами злую шутку. "Прав был товарищ Датт, утверждая, что в наших рядах была тенденция рассматривать фашизм вообще, не учитывая конкретных особенностей фашистских движений в отдельных странах и принимая ошибочно за фашизм все реакционные мероприятия буржуазии и даже весь некоммунистический лагерь за фашистский. В результате этого не усиливалась, а, наоборот, ослаблялась борьба против фашизма"[2]. Естественно, капитал только выигрывает из-за неразборчивости таких марксистов, заменивших аналитический метод на формалистскую эмпирику, приобретая себе союзников вроде деятелей 2го интернационала.

Религия, сама по себе являясь самоотчуждением человечного в человеке, в современных условиях, так же несколько меняет форму порабощения сознания. Доведя до крайности растворение человека в Боге, она как бы является отрицанием своей объективно-идеалистической основы. Субъективный идеализм, где Я - это единственная реальность, заменяется такой противоположностью, где Я - ничто, а реальность - это Бог, чем абсолютно закрепляет лишенную критического мышления модель подчинения авторитету, персонифицированной божественной воле в лице религиозной ветки капиталистической госмашины.

1.2 Левый "консервативный" лагерь, или «красконы», представляет из себя две большие группы: это "ностальгисты" и "нацболы". В чем суть первых? Как правило это форма позитивистского мировоззрения на социалистические режимы прошлого, когда набор позитивных фактов, вещей, достижений берется вне связи с революционным движением. Абсолютно отсутствует либо проводится крайне избирательно, классовый подход. Замыливаются живые противоречия, суждения превращаются в метафизическое «хорошо-плохо». Соответственно, проявление такого мировоззрения сводится больше к формализму: демонстрации символики, методичному отмечанию значимых и не очень дат, не к месту тиражированию популярных цитат классиков. Поскольку принципиальная классовая разница социалистических и современных капиталистических режимов игнорируется, то чувство гордости и абстрактного патриотизма распространяется как бы по линии преемственности, в итоге вырождается в банальный национализм, а все позитивные факты прошлого выступают в превращенном виде доказательствами национального превосходства. В крайнем своём проявлении такое мировоззрение приобретает форму концепции СССР-империи, Сталина - красного императора, национал-большевизма.

Самое обширное и разнообразное крыло, наиболее близкое к марксистскому - это "демократическое" левое крыло. Можно условно разделить его на несколько самых заметных подгрупп. 1. "Евролевые" меньшевики, реформисты 2. Анархисты 3. Левые борцы за права меньшинств и феминистки. Эта классификация весьма условна, т.к. отражает только определённый уклон, концентрацию усилий в борьбе при общности основной линии, не ведущий к диктатуре пролетариата при формальной схожести с марксистским подходом.

1.3 Современные популярные позитивистские концепции

Всяческие попытки переосмысления и развития марксизма при позитивистской философской базе ведут к принципиальному искажению самого метода. Как уже было сказано, современный позитивизм под видом строгой опоры на научное знание и критике религиозного идеализма продвигает будто материалистическое мировоззрение. Прочно вошедшие в сознание масс якобы научные материалистические методы анализа реальности на поверку марксизмом не выдерживают никакой критики. Распространённейший прием чайника Рассела возлагает бремя доказательства на утверждающего. Например, утверждающий не может доказать наличие Бога, тогда делается вывод, что Бога не существует. Это не более, чем прием софистики. Во-первых, негативное суждение почему-то освобождается от доказательного бремени, будто речь не о научном исследовании, а перед нами судебный процесс: может ли отрицающий Бога доказать его отсутствие? Во-вторых, сама суть вопроса о Боге никак не проясняется. Именно доказать отсутствие Бога требует обоснования принципа причинности каждого явления в природе и обществе, экспериментально подтверждаемого человечеством миллиарды раз через живое познание. Что материя не существует без самодвижения, а следовательно, руководствуясь законом сохранения энергии, исключается какое-либо начало материи и времени, первотолчок, Бог. Отсутствие Бога именно доказывается, а не путем нелепой агностической демагогии принимается более вероятным. Позитивистская наука говорит "мы не можем знать", что было до Большого взрыва, конечна ли в Вселенная. Это конечно агностицизм, опровергаемый марксистской философией, которую, как и всю остальную философию современная позитивистская наука стремится игнорировать. «Материя существовала всегда, у нее не могло быть создателя» - таков марксистский вывод. Вывод же по методу Рассела: «мы не можем знать».

Другая распространенная концепция - пирамида Маслоу, где все новые иерархически расположенные потребности открываются человеку после удовлетворения низлежащих ступеней. Из-за "заштампованности" популярности использования критический глаз, которым обладает любой логически мыслящий человек, притупляется. Абсурдность же при осознанном рассмотрении видна хотя бы по "ступеням". Познавательная деятельность, вообще-то, и определяющая человека как человека, а не животное, лежит практически наверху пирамиды, и закрыта по Маслоу, пока человек не будет, например, в безопасности. И это в условиях диктатуры буржуазии. Творческая самореализация, вершина пирамиды, просто недоступна большинству населения, и не только не доступна, а у населения даже не возникает в этом желания по Маслоу. Каким образом творил, например, Левитан, расплачивавшийся за жильё и еду этюдами, загадка. Но, конечно, не для марксизма. Человек - существо универсальное, все потребности пирамиды Маслоу его и определяют. Но вот реализация их в классовом обществе ограничена.

Окна Овертона - конспирологическая концепция, буквально провозглашающая, что сознание определяет бытие. Может ли общество, например, вернуться к натуральному хозяйству и барщине, если в сознание людей будет внедряться привлекательность такого способа хозяйствования при текущем развитии производительных сил? Если только внутри головы невежд, у которых феодализм в России существует в 21в.

2. Поскольку "левое демократическое" крыло постулирует борьбу за свободу - ключевым предметом своей деятельности, то, соответственно, отношение к свободе и понимание её раскрывает суть их метода, а заодно и цели.

Для марксиста свобода это осознанная необходимость, когда «случайно» только еще не познанное. Превращение вещей в себе (а заодно и их признание) - в вещи для себя. Реальность, данная нам в ощущениях через живое созерцание, осмысляющаяся и преобразующаяся согласно законам природной и социальной материи. Последнее - особенно важно для диалектического материализма, где отношение к предмету рассматривается через всеобщее отношение людей между собой. Поскольку позитивистское мировоззрение базируется на агностицизме и субъективном эмпиризме, то, как следствие, понятие свободы исходит из индивидуализма. «Случайными» могут выступать бесконечное множество явлений, т.к. за их основу берётся искаженное понимание свободы воли человека как состояния субъекта, в котором он является определяющей причиной своих действий, то есть они не обусловлены непосредственно иными факторами, в том числе природными, социальными(!), либо за причину принимается статистическая данность. Потому, несмотря на всю видимость научности и все попытки замылить основной вопрос философии, сознание оказывается первично к материи.

При таком подходе свобода воли превращается не в живую деятельность согласно законам развития общества, а в дурную бесконечность всевозможных теорий раскрепощения личности, понимаемой как бессвязное слагаемое для общества. Формально эти теории, конечно, находят некие общности вроде пола, профессии, национальных противоречий и т.д., но, поскольку базируются на позитивизме, игнорируют первопричину. Фундамент возникших противоречий отходит на задний план, а предметом анализа выступает производный, видимый позитивистскому взгляду факт в себе.

Теории, имитирующие марксизм, ставят борьбу за решение отдельных проблем, порожденных капиталом, выше и важнее борьбы за упразднение самого капитала, якобы минимизируя негативный эффект проблем, демократизируя, упрощая дальнейшую борьбу, т.е. занимаясь реформизмом. Формально признавая капитализм источником современных социальных проблем, реформисты так же формально признают первичность материи к сознанию, соответственно и методика позитивизма не предполагает последовательного проведения идеи в практику.

Тем не менее, отношение к ключевому положению классовой борьбы о диктатуре пролетариата показывает, как демократическое крыло будет распоряжаться обретённый свободой согласно своему пониманию этой свободы.

"От партийной демократии остались одни воспоминания в памяти старшего поколения. Вместе с ней отошла в прошлое демократия советов, профессиональных союзов, кооперативов, культурных и спортивных организаций. Над всем и всеми неограниченно господствует иерархия партийных секретарей"[3]

«социалистическая партия, которая управляет в настоящее время Россией, достигла власти борьбой против других социалистических партий. Она осуществляет свою власть путем исключения других социалистических партий из своих органов управления. Противоположность между обоими социалистическими направлениями основана не на мелком личном соперничестве. Это — противоречие двух различных по существу методов: демократического и диктаторского. Оба направления стремятся к одному и тому же, а именно: освободить посредством социализма пролетариат, а вместе с ним и человечество. Но путь, которым идут первые, другие считают ошибочным, ведущим к гибели» [4].

«Социал-демократы признают не только революционную диктатуру, но они “сторонники диктатуры над [c.365] пролетариатом… Рабочие интересны для них постольку, поскольку они являются дисциплинированной армией в их руках… Социал-демократия стремится, посредством пролетариата, забрать в свои руки государственную машину» [5].

Три оппортунистических течения троцкизм, реформизм и анархизм критикуют марксизм (только для Кропоткина ошибочен сам Маркс, для Каутского - ленинизм, для Троцкого - сталинский период ленинизма) с общих по сути позиций, позиций буржуазного понимания свободы.

Для анархиста любая иерархическая организация вообще - это ущемление личной свободы.

« 1) Анархизм за 35-40 лет (Бакунин и Интернационал 147 1866-) своего существования (а со Штирнера много больше лет) не дал ничего кроме общих фраз против эксплуатации.

Более 2000 лет эти фразы в ходу. Недостает (α) понимания причин эксплуатации; (β) понимания развития общества, ведущего к социализму; (γ) понимания классовой борьбы, как творческой силы осуществления социализма.

2) Понимание причин эксплуатации. Частная собственность, как основа товарного хозяйства. Общественная собственность на средства производства. Nil * у анархизма.

Анархизм — вывороченный наизнанку буржуазный индивидуализм. Индивидуализм, как основа всего мировоззрения анархизма.

Защита мелкой собственности и мелкого хозяйства на земле.

Keine Majorität **.

Отрицание объединяющей и организующей силы власти}

3) Непонимание развития общества — роль крупного производства — развития капитализма в социализм.

(Анархизм — порождение отчаяния. Психология выбитого из колеи интеллигента или босяка, а не пролетария.)

4) Непонимание классовой борьбы пролетариата. Нелепое отрицание политики в буржуазном обществе.

Непонимание роли организации и воспитания рабочих.

Панацеи из однобоких, вырванных из связи средств.

5) В новейшей истории Европы, что дал анархизм, некогда господствовавший в романских странах?

— Никакой доктрины, революционного учения, теории нет.

— Раздробление рабочего движения.

— Полное fiasko * в опытах революционного движения (прудонизм 1871, бакунизм 148 1873).

— Подчинение рабочего класса буржуазной политике под видом отрицания политики.» [6]

Каутскианство противопоставляет диктатуру демократии. Если для марксиста диктатура пролетариата это противоречие т.е. объективно необходимая, а значит свободная, иерархическая жестко дисциплинированная организация класса для насильственного подавления капитала, то реформисты, требуя многопартийности, отсутствия централизации и иерархии, искажают само понятие демократии, которое ставят во главу угла.

«постоянно забывают, что уничтожение государства есть уничтожение также и демократии, что отмирание государства есть отмирание демократии.

На первый взгляд такое утверждение представляется крайне странным и непонятным; пожалуй, даже возникнет у кого-либо опасение, не ожидаем ли мы пришествия такого общественного устройства, когда не будет соблюдаться принцип подчинения меньшинства большинству, ибо ведь демократия это и есть признание такого принципа?

Нет. Демократия н е тождественна с подчинением меньшинства большинству. Демократия есть признающее подчинение меньшинства большинству государство, т. е. организация для систематического насилия одного класса над другим, одной части населения над другою.» [7]

Как довод против консервативного крыла, куда реформисты относят и марксистов, критикующих хвостизм, экономизм и т.д., используется противопоставление рабочих демократий Ленина и Сталина. 1й вместе с большевиками выставляется чуть ли не самоустранившимся от системы демократического централизма в угоду трудовым коллективам. Второй, в противовес, изображается диктатором с жесткой централизацией власти "над" свободными производителями.

Тем не менее, Ленин в пересказе левых позитивистов и Ленин реальный - два разных революционера: «о значении именно единоличной диктаторской власти с точки зрения специфических задач данного момента, надо сказать, что всякая крупная машинная индустрия — т. е. именно материальный, производственный источник и фундамент социализма — требует безусловного и строжайшего единства воли, направляющей совместную работу сотен, тысяч и десятков тысяч людей. И технически, и экономически, и исторически необходимость эта очевидна, всеми думавшими о социализме всегда признавалась как его условие. Но как может быть обеспечено строжайшее единство воли? — Подчинением воли тысяч воле одного.

Это подчинение может, при идеальной сознательности и дисциплинированности участников общей работы, напоминать больше мягкое руководство дирижера. Оно может принимать резкие формы диктаторства, — если нет идеальной дисциплинированности и сознательности. Но, так или иначе, беспрекословное подчинение единой воле для успеха процессов работы, организованной по типу крупной машинной индустрии, безусловно необходимо»[8].

Так же «либеральный» Ленин относительно свободы отдельных коллективов по распоряжению средствами производства: «величайшим искажением основных начал Советской власти и полным отказом от социализма является всякое, прямое или косвенное, узаконение собственности рабочих отдельной фабрики или отдельной профессии на их особое производство, или их права ослаблять или тормозить распоряжения общегосударственной власти»[9]

Особый акцент на бюрократию и культ личности делает Троцкизм. Хотя формально не выделяя её в отдельный класс, он всё же находит общее как с анархизмом и его доведением иерархических противоречий до антагонизма, так и с каутcкианством, противопоставляющих вождя - классу и массам. «массы делятся на классы; - что противополагать массы и классы можно, лишь противополагая громадное большинство вообще, не расчлененное по положению в общественном строе производства, категориям, занимающим особое положение в общественном строе производства; - что классами руководят обычно и в большинстве случаев, по крайней мере в современных цивилизованных странах, политические партии; -что политические партии в виде общего правила руководятся более пли менее устойчивыми группами наиболее авторитетных, влиятельных, опытных, выбираемых на самые ответственные должности лиц, называемых вождями. Все это азбука» [10] Если ленинскому периоду троцкизм "позволяет" быть централизованным и вождистским, то сталинскому периоду в такой необходимости он отказывает, (чем кстати обнаруживает культ личности Ленина уже у себя в мировоззрении) хотя материальные условия, такие как капиталистическое окружение, отсутствие всеобщего умения управления пролетарским государством никуда не исчезли за короткий по историческим меркам период. Буржуазное понимание свободы предполагает, соответственно, критику социализма в интересах капитала, ведь рассмотрение бюрократизации не внутри социализма, а как явления внешнего ему – это форма буржуазных предрассудков о надклассовости самого государства.

Троцкизм в «Преданной революции» критикует конституцию 1936 г, закрепляющую качественно новый уровень свободы Советского общества, принцип «от каждого по способностям - каждому по труду», объявляя это принцип буржуазным, некоммунистическим. Иными словами, коммунизм в первой фазе критикуется за то, что он - не в фазе высшей, несмотря на то, что Троцкий все же вспоминает об «узком горизонте буржуазного права» и даже «буржуазном государстве» из «Государства и революции». Здесь эклектика и отсутствие цельности позиции обусловлена желанием быть марксистом-ленинцем, с одной стороны, и буржуазным пониманием свободы, с другой. И анархисты, и троцкисты, и реформисты провозглашают своей целью коммунизм, однако, от марксистов их отличает путь к нему. Революция отрицается реформистами, диктатура пролетариата анархистами, троцкистами критике подвергается социализм, хоть и в форме "сталинского" СССР. Утверждая, что на основании принципа " ... каждому по труду" социально-экономический строй ближе к капитализму, чем коммунизму, когда сам социализм и есть коммунизм, выхолащивается учение Маркса о двухфазности коммунизма. Социализм смешивается с переходным периодом без качественной разницы между ними. Конечно, каждая общественно-экономическая формация - это процесс, тем не менее, «переходным периодом» называется этап ДО социализма. Убедиться в этом можно хотя-бы открыв оглавление "Государства и революции".

«буржуа понимает под диктатурой отмену всех свобод и гарантий демократии, всяческий произвол, всякое злоупотребление властью в интересах личности диктатора»[11]

2.1 Общество потребления

Современная критика капитализма часто сводится исключительно к констатации "общества потребления".

Что здесь не так?

Типичная иллюстрация общества потребления №1 - это "черная пятница" в Штатах. Люди скупают вещи, зачастую без разбора. Но что таким образом реализуется?

- Пролетариат объективно не может купить то, что им произведено из-за отъема капиталом прибавочной стоимости.

Покупка вещей по скидками впрок подсознательно восстанавливает справедливость, хоть и через призму товарного фетишизма.

Происходит как раз не потребление вещей, а реализация опредмеченной в вещах затраченной рабочей силы - для себя, присвоение отчужденного.

Типичная иллюстрация №2 - приобретение айфона.

Что реализуется здесь?

- Потребность в определенном общественном отношении к себе через вещь.

- Потребность в качественной вещи для непосредственного использования.

С другой стороны монополия, использующая устоявшуюся прочность на рынке, эксплуатирует культивировавшуюся "инаковость" продукта и силу общественной привычки.

Потребитель же, самореализовавшийся таким образом, возможно будет хотеть ещё больше вещей порядком чуть выше, опять же для несколько иного общественного статуса, вроде машины или дачи. Но "общение" каждого индивида ограничено его классовым положением.

Действительные потребности возникают в границах стратификации внутри класса. Подсознательно пролетарий понимает, что желать яхту или дом с прислугой просто бессмысленно. То, что общество в большинстве имеет такие желания - не более, чем вульгарный штамп, ярлык буржуазных теоретиков.

Иллюстрация №3 - пролетарские массы якобы всё больше потребляют, берут кредиты и отдаются все меньше духовным благам.

Благодаря техническому прогрессу в абсолютном отношении пролетарий 21 века имеет конечно больше благ, чем сельская беднота 19 века, подмешивавшая лебеду в хлеб. Однако, уровень эксплуатации тем выше, чем ниже норма прибыли буржуазии.

Буржуазия стремится разрешить кризисы перепроизводства в т.ч. и через облегчение доступа населения к кредитам, чем вгоняет его в еще большую нищету. Когда же население требует доступных товаров, буржуазия упрекает трудящихся в отсутствии аскетизма духовности и "потребительстве".

Потребление - момент производства, и наоборот. Таково движение базиса общественной материи, которое в итоге и определяет желания и потребности людей. Идеологизированная реакция на рост разнообразия этого движения - это поповский аскетизм, буржуазная идеология потребления.

Общество потребления - это примитивизированная концепция марксового товарного фетишизма, вымывающая классовый характер общественных потребностей и буржуазное искажение их реализации обществом.

Трудящееся общество - источник благ, потребить которые оно не способно при капитализме.

Два момента одной буржуазной идеологии - это аскетизм и "потребительство". Не бывает «искусственных» потребностей, т.к. любое «навязывание сверху», закрепляющееся хоть сколько-то в общественном сознании, непременно базируется на существующих материальных условиях отчужденного человеческого существования, естественных для капитализма, а не выдумывается искусственно извне.

Общества потребления, как массового явления, поразившего трудящееся большинство, не существует. Это буржуазный миф, призванный обеспечить революционную пассивность пролетариата так же, как религия.

2.2 Массовая мелкобуржуазность

В левом инфополе преобладает мнение, что современный обыватель - мелкобуржуазный индивид в плену ненужных ему желаний. Под них подводится что угодно, от красной икры на новый год до домика у моря. Современные марксисты так долго боролись с "хрущевщиной", что, возможно, сами стали её жертвой.

Желает ли индивид все «хотелки» именно в качестве частной собственности, чтобы богатеть, не работая? Многие ли загадывают под новый год иметь пятипалубную яхту и армию прислуги?

Как правило, "хотелки" - нереализованные потребности именно как потребительные стоимости.

Борьба с излишествами и аскетизм, когда все блага, которые только можно желать, производятся рабочим классом, - это непростительная уступка приватизировавшей их все буржуазии. Коммунист должен возвыситься над частной собственностью, а не заставлять общество ходить в рубище без всякой собственности совсем. Если блага производятся общественно, то достоянием всего общества они и должны стать.

В 21 веке буржуазия давно эксплуатирует потребности общества не только в хлебе с солью, а отстающие на век агитаторы до сих пор смеются над рев. ситуациями на почве "айфонов и кружевных трусов". Представьте себе, у общества есть запрос на качественную и эстетичную продукцию.

Для преобладания мелкобуржуазного сознания в обществе нужен многочисленный класс мелкой буржуазии, как крестьяне середняки в РИ. В РФ большинство населения - пролетариат. Нет таких "хотелок", если они - не желания частной собственности, которые коммунизм бы не мог обеспечить.

Социализм СССР выстояв против крайней реакции мирового капитала во ВМВ и окрепнув заставил капитал действовать иначе. По-прежнему контрреволюционно и враждебно к пролетарскому блоку стран, но несколько иначе контрреволюционность стала проявляться внутри. Послабления для "своего" пролетариата буржуазия делала как раз в реформистских границах левых оппортунистов. Левые реформисты, в свою очередь, формировали критику такого общественного устройства, но, поскольку руководствовались все той же позитивистской базой, под удар критики попал сам пролетариат. Возникнув к 70м годам ХХ века критика общества потребления сформировала практику общества потребления.

Европейское левое движение стыдило пролетариат за "пресыщенность" и чрезмерное потребление", фактически сковывая его революционность подобно церковным проповедям об аскетизме. К 80м годам эта общемировая тенденция охватила и СССР, что вылилось в "экономику, которая должна быть экономной" в поздний брежневский период, а затем утвердилась в период перестройки. Это было бы невозможно если бы КПСС как идеологический авангард придерживался твердой марксисткой позиции, но такое единение, пусть в несколько иной форме, с евролевыми оппортунистами говорит о том, что марксизм был подменен той же самой позитивистской базой.

Беспричинно это произойти не могло, а стало результатом внутрипартийной борьбы большевистской и меньшевистской линии, реваншем, в первую очередь направленным своей критикой на всё то, что этому реваншу мешало случиться ранее. Репрессии, диктатура, а заодно бездумная соглашательская культивация личности Сталина, к которой меньшевистскому крылу приходилось прибегать, чтобы продолжать оставаться политическими деятелями. Партия, основной линией которой стал меньшевизм, постепенно свернула социализм своими немарксистскими решениями по управлению производством и воспитанию этому управлению трудящихся масс. Марксизм, как и подобает всем вещам, рассматриваемым через призму позитивизма, стал набором позитивных знаний, фактов, цитат, положений. Для масс был утрачен метод их связи. Зато позитивистское мировоззрение делало куда более логичным свой естественный базис - капитализм. Такое реакционное разрешение противоречия идеологической надстройки и еще единого хозяйственного комплекса создавало у советского человека иллюзию движения к свободе через особую, впервые появившуюся форму отчуждения. Фактически имея рычаги управления в своих руках общество уже не могло, не умело по-марксистски управлять своим(!) производством.

Приведя на практике в соответствие экономический базис и господствующую идеологию, постсоветский человек получил уникальные материальные условия, формирующие соответственное сознание, т.е. первую в мире контрреволюцию из социализма в капитализм, приватизацию общественной собственности и бесконечное количество идеологических манипуляций, призванных эту собственность закрепить за новыми владельцами. Отсюда, в сравнении с западноевропейским и североамериканским пролетариатом такого опыта лишенным, постсоветский пролетариат может казаться пассивным и апатичным. Но эта «кажимость», опять же, обусловлена преобладающим позитивистским мировоззрением западных идеологов. На постсоветском же пространстве под влиянием пост-социалистического базиса активность масс превратилась в свою противоположность – в безразличие к политическим оттенкам и противоречиям в границах реформистской борьбы.

Логично предположить, что ключ к активности и субъектности постсоветского пролетариата кроется в наполнении его сознания тем "классическим" революционным марксизмом, который базируется на диалектическом материализме, а не на позитивистском его заменителе. В этом случае борьба, которую реформисты ставят своей целью, наполнится подлинно свободным смыслом и станет средством, моментом движения к бесклассовому обществу, а не барахтаньем в болоте или зыбучих песках капиталистической ограниченности.

Иными словами, не массы, не пролетариат мелкобуржуазны. Мелкобуржуазны политики и агитаторы, руководствующие подобной идеологией.

2.3 Мир-система

Апологеты мир-системы стоят обеими ногами на позитивистской базе. Крайне поверхностно описывая капитализм, эта концепция не объясняет, откуда он появился, какие внутренние противоречия определили возникновения центров, что должно положить конец такому несправедливому мироустройству. Если клетка буржуазного общества в марксизме - товар, то мир-система берет за такую единицу страны. Игнорируя основной товар в капитализме, рабочую силу, мир-системе ничего не остается как выводить появление прибыли домарксистским методом - из неэквивалентного обмена, причём между странами. Марксизм описывает закон стоимости как обмен именно эквивалентами, особый товар рабочая сила обменивается на эквивалент, заработную плату, и в виду своей уникальности как товара, производит стоимости больше, чем стоит сама. Превращенная форма закона стоимости, закон цены производства, определяет прибыль, превращенную форму прибавочной стоимости, соответственно уже удельному весу капитала. Империализм устанавливает монопольно высокие цены, выше цен производства, чем эксплуатирует потребителей неэквивалентным в стоимостном выражении обменом. Так вот эти два понятия неэквивалентного обмена в марксизме и мир-системе - в сущности разные вещи. Российская нефть, продающаяся как продукт сырьевой монополии (а монополизируется в первую очередь сырье) по завышенным ценам в Европу и неэквивалентный торговый баланс между странами - абсолютно разные вещи. Так же пытающиеся выдать за развитие марксизма мир-системщики, утверждают, что конструкт "центр-периферия" повторяет ленинскую формулу империалистических хищников и зависимых стран. Например, к периферии мир-системы относят страны в основном продающие сырье. По такому признаку аграрный сверх-экспортер Российская Империя была бы отнесена мир-системщиками к периферии. У Ленина это был 5-6 империалистический хищник. Также, как и подобает позитивистскому мировоззрению, "научность", отринув влияние философии, сводится к описанию вещей внутри технологических укладов, а совсем не человеческих отношений по участию в производстве при помощи этих вещей, как в марксизме. Циклы перепроизводства, выводящиеся Марксом из перетекания капитала в сферы с высокой капитализацией, перенасыщения их долговыми обязательствами и итоговым банкротством при падении нормы прибыли, заменяются волнами Кондратьева, механически экстраполируемыми по результатам наблюдений за суммой позитивных фактов «голой» статистики.

Мир-системный анализ – это позитивистский заменитель марксизма, цель которого, посредством подведения современной буржуазной макроэкономики под «развитие теории», подчинить передовую революционную мысль беззубой учёности, сместить вектор классовой борьбы в сторону поддержи поднимающихся новых «центров» или фиксации на технологических укладах, «революции» при смене которых не связаны с революциями социальными, т.е. находятся внутри эволюционных реформистских границ.

2.4 Борцы за права меньшинств, легально существующие под крылом крупнейших фракций из парламентов империалистических государств, воспроизводят буржуазную повестку практически без изменений согласно буржуазному же пониманию свободы. Используя недовольство масс социальным устройством, буржуазия спускает революционную энергию на идеологизированные антисоциальные формы борьбы: "справедливый" обратный национализм угнетаемых народов, "черный" расизм, мужененавистничество, нетерпимость к традиционным устоям и прочее. Такого рода борьба представляет собой инвертированное патриархальное консервативное общество. Тот факт, что поставлено оно с ног на голову никак не отменяет его консервативности по сути: стихийное неосознанное отражение жертвой, примеряющей на себя роль угнетателя, эксплуатации для восстановления кажущейся справедливости. Интереснее здесь рассмотреть отличия борьбы левого "демократического" крыла и его критерии свободы.

То, что поднимается вопрос собственности, равенства, демократии делает это движение формальным союзником всего широколевого движения. Тем не менее, помимо формальной общности, движения связаны конкретными мировоззренческими позициями, а как следствие совпадающей критикой "ортодоксального марксизма".

Если цели и методы реформистского "классического" крыла известны и проанализированы, то относительно новое течение, влившееся в повестку борьбы за свободу и равенство, только требует анализа, т.к. есть свобода и "свобода".

Когда марксисты провозглашают свободу вероисповедания, вплоть до защиты сектантов от царской полиции Лениным, то непременно разъясняют, что "свобода" сектанта или адепта любого другого традиционного культа - это свобода выбора характера "опиума", которым обеспечивается облегчение сознания от груза противоречий частной собственности.

"В политической борьбе рабочие не стоят одиноко. Полное бесправие народа и дикий произвол башибузуков-чиновников возмущают и всех сколько-нибудь честных образованных людей, которые не могут помириться с травлей всякого свободного слова и свободной мысли, возмущают преследуемых поляков, финляндцев, евреев, русских сектантов, возмущают мелких купцов, промышленников, крестьян, которым не у кого искать защиты от притеснений чиновников и полиции. Все эти группы населения, взятые отдельно, неспособны к упорной политической борьбе, но когда рабочий класс поднимет знамя такой борьбы, — ему отовсюду протянут руку помощи"[12],

Формально у левых борцов за права меньшинств и "ортодоксальных марксистов" не может быть разногласий. Общая цель - коммунизм, как равенство и свобода каждого от предрассудков частной собственности, эксплуатации и притеснений. На практике же из "общения" как правило выходит размежевание, с обоюдными обвинениями в буржуазном либерализме и «красном консерваторстве» соответственно. Логично предположить, что проблема противоречий лежит не на поверхности, а в сути и причинах, которые уже оформляются в практической деятельности. Какие ставят цели и предпосылки борцы за права меньшинств?

Поскольку как таковой единой концепции это движение не имеет, будем разбирать наиболее общие её положения.

Концепция гендерного разнообразия. Человек ощущает себя не соответственно полу, данному ему природой. Он находит определенные социальные признаки или стереотипы противоположного пола более близкими для себя, чем те, которые в его социальном окружении принято закреплять за его полом от рождения. Количеством этих принимаемых или не принимаемых признаков определяются множество гендеров. Таким образом человек находит себя самого и наиболее удобную ему модель поведения.

Методика же самих поисков лежит в границах форм общественного сознания, которое, в условиях частной собственности, отчужденное. Самим моделям социального поведения неоткуда больше взяться как из исторической культурной практики общества по отношению к бинарной природной данности. Поэтому гендерное разнообразие не может быть ничем иным как субъективно принимаемой эклектикой из общественных половых стереотипов. Гендер и пол, таким образом, обнаруживают теснейшую связь. Пол - реальность, данная нам в ощущениях. Гендер - результат отражение этой реальности через призму отчужденного общественного сознания, намеренно разрывающего связь пола и гендера, а значит являющегося идеологизированным.

«Идеология - процесс, который совершает так называемый мыслитель, хотя и с сознанием, но с сознанием ложным. Истинные движущие силы, которые побуждают его к деятельности, остаются ему неизвестными, в противном случае это не было бы идеологическим процессом» [12]. Ф. Энгельс

«Суть идеализма в том, что первоисходным пунктом берется психическое; из него выводится природа и потом уже из природы обыкновенное человеческое сознание. Это первоисходное "психическое" всегда оказывается поэтому мертвой абстракцией, прикрывающей разжиженную теологию» [13]

Крайне распространена аргументация, отсылающая к авторитетности буржуазного научного сообщества. За доказательство берутся "голые факты" современной науки и на основании того, что марксизм - именно научный метод, склеивается одно с другим.

"Наука беспартийна в борьбе материализма с идеализмом и религией, это - излюбленная идея не одного Маха, а всех современных буржуазных профессоров, этих, по справедливому выражению того же И. Дицгена, "дипломированных лакеев, оглупляющих народ вымученным идеализмом" [13]

Свободная гендерная самоидентификация, как и свобода вероисповедания, оставаясь личным делом индивида, выражают тем самым общие цели всего пролетариата как социалистического принципа равенства. Но не могут не вступать с ним в противоречие, когда из личного дела превращаются в общественную практику, т.к. идеализм в основе мировоззрения определяет немарксистский метод превращения идей в материальную силу.

Движущие моменты этого превращения, опять же по-разному связаны с понятием свободы. Ребенок, только взрослеющий, формирующий сознательность, не может считаться вполне дееспособной личностью. Он только приобщается к общественной культуре, учится мыслить, формирует мировоззрение. Важно, чтобы на этом этапе созревания личности общество помогало приобщаться к самой передовой мысли, чтобы молодое поколение было действительно способно претворять коммунистическое будущее человечества в реальность. Поэтому, когда, например, верующий ведет религиозную пропаганду смирения и покорности в школах, то это реакционный прецедент. Если на неокрепшие сознанием массы пропагандируется свобода личности на основе идеалистического позитивизма, то это такой же реакционный пропагандистский акт. Социалистическое общество, если хочет оставаться прогрессивным и не сворачивать с пути коммунистического строительства, должно руководствоваться исключительно марксистской методологией в вопросе воспитания. Многопартийность и идеологический анархизм не могут дать ничего иного как реакции и отката к частной собственности. Это всё - объективный закон движения социальной материи. Истина всегда конкретна, она не может существовать как сумма взаимоисключающих положений, потому социалистическое общество должно оформлять законы объективные в законы государственные, пока в государстве остаётся необходимость. Для социализма нет необходимости выбирать из двух взаимоотрицающих реакционных моментов "наименее реакционный", социализм способен остановить их все. Потому пропаганда как консерваторских, так и буржуазно-демократических идей должна законодательно запрещаться.

В противном случае существование не-марксизма допускается на уровне пролетарского государства, а пропагандистский момент материализуется практически, ведь пока капиталистические пережитки не изжиты полностью, пока нет полного коммунизма, остаётся почва для отчуждения. Если общество допускает движение по линии ложной свободы дальше, отчуждение, порожденное частной собственностью, консервируется. Если на основе идеалистических религиозных предрассудков практикуется, например, обрезание девочек, или на основе позитивистской псевдонауки - смена пола детям через операцию и гормональную терапию, то отчуждение опредмечивается в самом человеке, так еще и не ставшим полностью самостоятельной личностью. При капитализме призывы к псевдогуманистической толерантности, как и религия, учат терпимости, смирению с проявлениями отчуждения в людях, т.к. причиной, порождающей отчуждение, является сама частная собственность. Дети фактически являются собственностью родителей, зависят от них материально даже после достижения совершеннолетия, а собственность родителей определяет будущее их детей. Отчужденное сознание родителей естественно распространяется и на детей практически. Более влиятельной общностью может быть только превращенная общественная форма - капиталистическое государство. А оно, в свою очередь, не может оберегая от одной формы отчуждения, например, трансгендерной, не пропагандировать патриархального смирения, или наоборот. Аппарат насилия остается им в любом случае. Пролетарское государство обращает насилие в сторону изжития причин отчуждения.

Конечно, современный позитивизм, как бы не пытался, не может ограничиться простой констатацией суммы наблюдаемых фактов как причин происходящих явлений. Различные его формы предлагают широчайший спектр объяснений. Например, бихевиоризм, или биологизаторство, связывает поведение человека с животной природой, т.е. отношения людей выстраивает на базе инстинкта, генетических предрасположенностей, химических реакций. При капитализме положение пролетариата сведено самими условиями воспроизводства его жизни к функциям, формально не отличающимся от животных. Тем не менее, эта формальность является искажением частной собственностью человеческой сущности. Животные, хоть и обладают определенной психикой, качественно отличаются от человека прежде всего неспособностью мыслить и трудиться. Т.к. мышление определяет труд, являясь его предикатом, нельзя, не переставая быть марксистом, полагать, что животное мыслит или состоит во взаимодействии с себе подобными, качественно неотличимом от человеческого. Сама трудовая теория стоимости в таком случае полностью рушится.

Одинаково антинаучны как редукция поведения животных на поведения человека, так и "очеловечивание" взаимоотношений животных. Говорить о влюбленности и половых отношениях людей нужно основываясь на отношениях по участию в производстве и сформированной на этом базисе культуре, а не сводить их к вульгарному механическому "животному" взаимодействию. В обществе, в основе которого заложены антагонистические противоречия, не может не быть отношений, чреватых своей противоположностью. Буржуазная наука признает гомосексуализм нормой, оппоненты из консервативного лагеря - отклонением, подлежащим лечению.

"Норма и лечение" здесь одинаково консервативные пути, т.к. и религиозность, и, например, воровство - норма для отношений частной собственности на том основании, что сама система непрерывно воспроизводит побуждающие к тому противоречия. "Лечение" симптомов влияния частной собственности естественно не даёт приведения системы к "норме". От отчуждения и идеализма не лечат, таким образом, ни конверсионная медицина, ни тонны научных фактов без последовательной систематизации на основе диалектического материализма.

"Религия есть один из видов духовного гнета, лежащего везде и повсюду на народных массах, задавленных вечной работой на других, нуждою и одиночеством(!)."[14] Последнее слагаемое особенно важно, в контексте специфики современного отчуждения, когда анархия производства доводит общество до абсолютной анархии образа мыслей на базе философии позитивизма. Человек, находясь в обществе всеобъемлющих социальных сетей и информационных платформ, тем не менее, замыкается внутри самого себя со своим субъективным мировосприятием. Капитал же всячески "подсказывает", внутри какого диапазона индивиду предоставлена полная свобода выбора. Пусть даже этот выбор никак не связан с реальностью, данной нам в ощущениях, взаимоисключающие суждения об одном и том же допускаются как истинные, если лежат в границах буржуазного понятия о свободе. Отрицается детерминизм как таковой: природа совершает ошибки, в природе происходит что-то беспричинно, а потому природа должна быть изменена по субъективной воле позитивиста. Человек, не осознающий бесчеловечности общества, меняет не общество, а природную данность. Исправляет "ошибки" природы, её "несправедливость". Но в этой неосознанности как раз и кроется несвобода действительная, при формальной возможности "исправлять природу". Общество остается таким, каким и было, проблемы, под воздействием формальной свободы, соответственно, просто меняют форму.

В итоге все «левое демократическое крыло» выступает за формально всеобщую свободу в противовес «правому крылу», стоящему за привилегии собственников, а также в противовес "ортодоксальному" марксизму, который конкретизирует понятие свободы до строго классового, чем, опять же, сужает свободу "левых демократов", а потому по формальному признаку попадает для них в разряд консерваторов. Свободы абстрактной не существует. Провозглашать равную свободу для марксизма и субъективного идеализма значит делать серьезную уступку буржуазной мысли. Провозглашать равную возможность марксистской и позитивистской практики — значит консервировать буржуазную систему. Союз с "левым демократических крылом", которое отказывается сойти со своей "широкой", а точнее мелкобуржуазной точки зрения, не дает коммунистическому движению ничего, кроме боязни оттолкнуть сочувствующих. Но "отказ от классовой точки зрения и классовой борьбы из боязни оттолкнуть от себя «широкие массы населения» (читай: мелкую буржуазию) - таковы, несомненно, идейные основы оппортунизма." [15]

3.1 Правое "демократическое" движение либертарианцев сочетает в себе элементы правого анархизма с наивными мечтами о возвращении времен свободной конкуренции, когда капитализм был еще прогрессивен, отмене монополий, а вместе с тем и сросшихся с ними государств. В философском плане движение полностью подчинено самым негативным воздействиям позитивизма на мышление. Анархизм в основе порождает полную эклектику из самых реакционных правых теорий от мальтузианства и социал-дарвинизма до экзистенциализма, нлп и прочего псевдонаучного мракобесия. Особым вниманием в современной повестке пользуется вопрос искусственного интеллекта, способен ли он заменить людей и труд. Нужно отметить, что эта проблема вообще появляется только потому, что, как и в случае с паровыми станками в свое время, высвобождая долю человеческого труда, машины увеличивают армию безработных при капитализме. В действительности современная проблема искусственного интеллекта сводится к общей деградации мышления под влиянием реакционной философии. Не искусственный интеллект заменяет человеческое мышление, а человеческое мышление деградирует до неотличимого от искусственного.

3.2 Группа правых реформаторов существует в границах правящего класса, причём именно в том его секторе, который непосредственно проводит политику государства в жизнь, т.е. всевозможные парламентские буржуазные партии. Их программы могут нюансно отличаться от политики "правящей партии", но общее здесь то, что все они выражают диктатуру буржуазии, государственно-монополистического капитала. Например, "зеленые", своей борьбой выражающие интересы монополистов "альтернативной энергетики", попутно облагающие дополнительными налогами и штрафами население. Для трудящихся важно понимать, что любой закон, даже самый нейтральный, носит классовый характер, а значит, при капитализме, существует для создания условий обогащения меньшинства за их счёт трудящегося большинства. Например, что штрафы берутся только с людей подчиненных. Рабочий не может штрафовать рабочего, капиталисты же между собой судятся. Простые истины, которые вдруг взялось проповедовать буржуазное государство, необходимы ему для обогащения капитала или минимизации издержек от собственной политики грабежа трудящихся. Пролетариат, не задающийся "вопросом какому классу выгодно", обезоруживается еще до начала борьбы.

-2

Заключение

Были описаны основный формы современной политической борьбы в границах капитализма. При кажущемся антагонистичном соотношении друг к другу, объединяет их сущностная база позитивизма и общая реакционность, отдаляющая конец капитализма. Если приведенные идеологические движения отражают развитие противоречий анархического производственного базиса, то последовательная критика каждого описанного течения возможна только через марксистский метод, что и является развитием марксизма соответственно историческому моменту.

Зная специфику каждого ответвления современной политической борьбы, зная, что именно капитал искажает идеологически в ней, зная, против чего выступает каждая форма современной борьбы, необходимо искать агитационные точки воздействия, чтобы деидеологизировать отчужденные формы сознания масс, направив их в русло прогресса.

"На почве защиты насущных, в первое время самых элементарных интересов трудящихся масс города и деревни относительно легче найти общий язык не только с сознательными антифашистами, но и с теми трудящимися, которые еще являются сторонниками фашизма, но разочарованы и недовольны его политикой, которые ропщут и ищут случая выразить свое недовольство. Мы вообще должны отдать себе отчет в том, что вся наша тактика в странах фашистской диктатуры должна носить та- кой характер, чтобы не оттолкнуть от себя рядовых сторонников фашизма, не бросить их снова в объятия фашизма, а чтобы углубить пропасть между фашистской верхушкой и массой разочарованных рядовых сторон- ников фашизма из трудящихся слоев." [2]

Только индивидуальный агитационный подход к каждой политической группе делает возможным отход от её идеологизированных убеждений и становление на позиции марксизма. Т.е. сама критика ради критики - это еще не практика.

"Объединение есть плюс, когда оно поднимает объединяемых на уровень сознательной и решительной программы объединяющего. Объединение есть минус, когда оно принижает объединяющих до уровня предрассудков массы."[16]

Но использование критики как оружия для объединения под общей(!) идеей это и есть практическое распространение марксизма.

Если левый демократ видит в марксистской критике подавления свобод, а в агитирующем консерватора, то агитирующему необходимо давить на общность борьбы с консерватизмом. Если консерватор в марксисте видит хаос и вседозволенность, то точки соприкосновения необходимо искать в области сохранения вещей, дорогих для консерватора, подлинности истории, освоения родины. Поскольку мировоззрения противоборствующих буржуазных лагерей ограничено капиталом, у марксиста всегда есть козыри в рукаве в виде деидеологизации тех вещей, которые для каждого политического крыла так ценны. Эта деидеологизация – ключ к объединению, в то время как объединение без нее – оппортунизм, только усиливающий реакцию, как теоретическую, так и практическую, в итоге. Оппортунист же по своей природе уклончив от твердой и четкой позиции, соглашается со взаимоисключающими положениями, стараясь быть «своим». Но всё меняется, когда действительно марксистская критика обнаруживает в оппортунисте буржуазного идеолога именно по его основной линии борьбы, будь то реформизм под видом демократизации для общей цели или национализм под видом борьбы за самоопределение народов. Здесь оппортунист выдает себя полным спектром отточенных временем штампов о догматизме, непонимании оппонентом диалектики, «выписывании из левых, «отменой», о неумении применять марксизм к изменившейся реальности, оторванности от народа и действительности. А все потому, что отказываться от своего мировоззрения и действительно идти на компромисс оппортунист не желает. Всё это он предлагает сделать марксистам, желающим объединений.

«Действительная поддержка действительной борьбы дается тем, кто стремится к большему (достигая в случае неудачи меньшего), а не тем, кто до борьбы оппортунистически урезывает ее задачи.» [17]

Список используемой литературы:

1 - «Немецкая идеология», К. Маркс, Ф. Энгельс

2 - Доклад на VII Всемирном конгрессе Коммунистического Интернационала, Г. Димитров

3 - Л.Д. Троцкий, "Преданная революция"

4 - К. Каутский, "диктатура пролетариата"

5 - П.А. Кропоткин, “Хлеб и воля”

6 - В.И. Ленин, «Анархизм и социализм, ПСС, т. 5

7 - В.И. Ленин, «Государство и революция», ПСС, т. 33

8 - В.И. Ленин, «Очередные задачи советской власти», ПСС, т.36

9 - В.И. Ленин, «О демократизме и социалистическом характере Советской власти», ПСС, т.36

10 - В.И. Ленин, «Детская болезнь «левизны» в коммунизме», ПСС, т.41

11 - В.И. Ленин, «Наша ближайшая задача», ПСС, т.4

12 - Ф. Энгельс, «Письмо Ф. Мерингу, 14 июля 1893 г», Соч., т. 39

13 - В.И. Ленин, «Материализм и эмпириокритицизм», ПСС, т. 18

14 - В.И. Ленин, «Социализм и религия», ПСС, т.12

15 - В.И. Ленин, «Положение и задачи социалистического интернационала», ПСС, т.26

16 - В.И. Ленин, «Гонители земства и Аннибалы либерализма», ПСС, т.5

17 - В.И. Ленин, «Борьба за власть и «борьба» за подачки, ПСС, т.13