Добавить в корзинуПозвонить
Найти в Дзене

6Н1П. Подойдет ли в гибридный усилитель для наушников?

Всем привет! В статье: новый кандидат в предусилитель гибридного ушника - лампа 6Н1П. Смотрю схему и результаты измерений для каскада с параллельным включением триодов в баллоне. Примечание: статья основана на результатах измерений полученных несколько лет назад и уже публиковавшихся на другой площадке. Предыстория: Все началось с того что мне нужен ламповый предварительный усилитель для гибридного ушника (и не только). Такой что бы попроще и, если можно, с двумя лампами. Это не обязательно но было бы не плохо для дизайна: с двумя лампами красивее чем с одной. Из технических характеристик хотел бы иметь "ламповый" спектр искажений", то есть быстроспадающий, короткий, с гармониками не выше четвертой. Все. Уже посмотрел 6Н23П. Включал ее с низким анодным напряжением в обычном каскаде и в источником тока в аноде. Результаты получились любопытные. Подробно, с графиками писал о них в статье: Решил на первом результате не останавливаться, поэтому сегодня у меня новый кандидат в главную лам
Оглавление
6Н1П в макете предусилителя для гибридного ушника.
6Н1П в макете предусилителя для гибридного ушника.

Всем привет!

В статье: новый кандидат в предусилитель гибридного ушника - лампа 6Н1П. Смотрю схему и результаты измерений для каскада с параллельным включением триодов в баллоне.

Примечание: статья основана на результатах измерений полученных несколько лет назад и уже публиковавшихся на другой площадке.

Предыстория:

Все началось с того что мне нужен ламповый предварительный усилитель для гибридного ушника (и не только).

Такой что бы попроще и, если можно, с двумя лампами. Это не обязательно но было бы не плохо для дизайна: с двумя лампами красивее чем с одной. Из технических характеристик хотел бы иметь "ламповый" спектр искажений", то есть быстроспадающий, короткий, с гармониками не выше четвертой. Все.

Уже посмотрел 6Н23П. Включал ее с низким анодным напряжением в обычном каскаде и в источником тока в аноде. Результаты получились любопытные. Подробно, с графиками писал о них в статье:

Решил на первом результате не останавливаться, поэтому сегодня у меня новый кандидат в главную лампу усилителя - 6Н1П.

Обновление: уже есть продолжение. Тестирую 6Н1П с источником тока в аноде. Результаты отличные:

Для чего мне вообще лампа в усилителе:

Во-первых - пусть занимается тем что лампы умеют лучше всего, усиливает напряжение. Переложу на нее это полностью, а полупроводниковая часть усилителя займется током. Ее коэффициент усиления напряжения сделаю единичным, увеличив глубину местной ООС и так выиграю в линейности.

Во-вторых: лампе предстоит определять звучание усилителя.

Что бы кто не говорил, лампы влияют на сигнал и вносят искажения... много искажений. Но во многих случаях это не страшно, так как на звук влияет не только их уровень, но и их спектр: гармоники разных порядков воспринимаются слухом не одинаково.

Гармоники низких порядков (вторая, третья), малозаметные на слух и, кроме того, созвучные с основным сигналом. Они не наносят особого вреда звуку, а лишь "окрашивают" его, добавляя кажущейся "детальности" и/или "музыкальности" звучанию.

Будет ли это честный звук? Нет. Будет ли красивый? Вполне вероятно. Особенно на не сильно перегруженных музыкальных композициях.

Но что действительно классно так это то что изменяя спектр искажений можно менять характер звучания усилителя. Это отлично проявляется в ламповых однотактниках: большинство из них имеют свое собственное, уникальное, звучание... и очень высокий, характерный именно для каждого из них уровень и спектр искажений.

На вечный вопрос "стоит ли строить усилители вносящие отсебятину (пусть и красивую), или внимания заслуживают только "мониторные" системы?" для меня ответ очевиден: все зависит от целей применения, воспроизводимых музыкальных жанров и, конечно же, предпочтений слушателя...

Но я отвлекся :)

Пора включить 6Н1П:

Пред хочу попроще. Схему с источником тока в аноде пока отбросил: параметры у нее классные, но избыточен коэф. усиления и пока не понял куда его девать в гибридном ушнике.

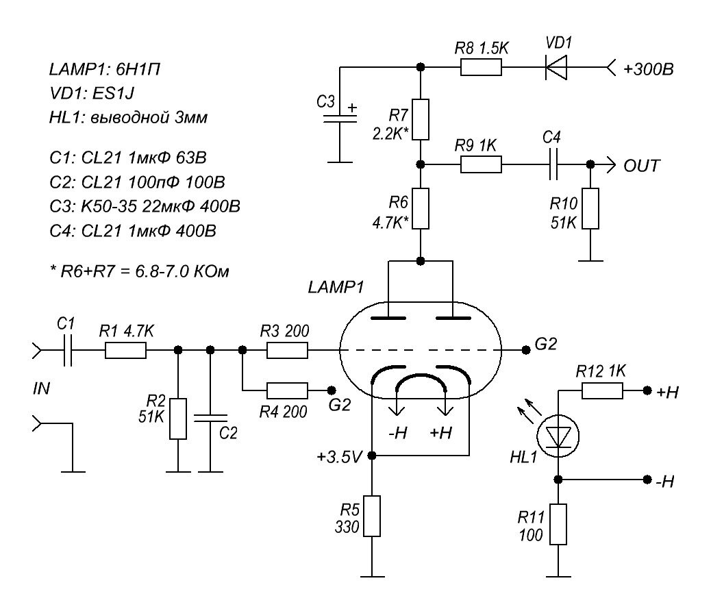
Вместо него выбрал схему с параллельным включением триодов в баллоне:

Схема специально для гибридного ушника. Из опыта использования: R5 имеет смысл разделить на два резистора по 680 Ом: у каждого триода должен быть свой катодный резистор.
Схема специально для гибридного ушника. Из опыта использования: R5 имеет смысл разделить на два резистора по 680 Ом: у каждого триода должен быть свой катодный резистор.

На всякий случай напомню: 6Н1П - это двойной триод. То есть в каждой лампе два независимых триода. Вот их и объединил.

Схему запустил и даже послушал. Звучит, на мой вкус, вполне годно. Но есть небольшая проблема: параллельная работа двух усилительных элементов может приводить к генерации. Частично от этого спасают сеточные резисторы R3 и R4. Но кардинальное решение в разделении катодного резистор R5 на два: каждой лампе свой, сопротивлением 680 Ом. Сейчас я бы так и сделал, но на этапе экспериментов обошелся одним общим, потому, ради исторической справедливости публикую схему именно в таком виде.

АЧХ:

Коротко: 3 Гц - 315 кГц.

Очевидно нижняя граница может быть любой: она определяется лишь входными (C1R2) и выходными (C4R10) цепями. И если реализация усилителя позволит избавится от C1 и C4 то каскад нормально справится даже с постоянным сигналом.

Верхняя граница АЧХ простирается до отметок в сотни килогерц. В моем стенде спад начался на 315 кГц. И связан он с входным фильтром R1C2.

Впрочем в каждом отдельном случае значение верхней границы может быть иным. Оно зависит от образца лампы, настройки входного фильтра (R1С2), сопротивления источника сигнала и свойств нагрузки.

Коэффициент усиления по напряжению:

Коротко: на аноде лампы, примерно, 10-ть

Если нужно меньше, можно снять выходной сигнал со средней точки резисторов R6 и R7. Они специально для этого разделены. В гибридных усилителях такое решение особых негативных последствий иметь не должно, зато появляется возможность отрегулировать усиление каскада на нужное значение.

Соотношение R6 и R7 может быть любым. Лишь бы сумма сопротивлений оставалась равной 6.8-7.0 КОм. Иначе уплывет режим лампы.

Спектр искажений:

В ходе экспериментов я намерял много всего разного, но сейчас покажу только один из графиков, зато очень характерный:

Спектр искажений каскада с параллельным включением триодов в баллоне 6Н1П
Спектр искажений каскада с параллельным включением триодов в баллоне 6Н1П

При амплитуде выходного сигнала 10В получился благоприятный для слуха "ламповый" спектр: короткий, быстроспадающий, содержит только вторую (0,3%) и третью (0,01%) гармоники. Это то что я искал. С ним можно попробовать построить усилитель с немного "окрашенным" звуком, но не потерявший "всеядности", как это случается в ламповиках имеющих более высокий уровень искажений.

Ложка дегтя в бочке меда: подкачало соотношение сигнал/шум. Всего 90дБ. Еще бы 10дБ накинуть хотя бы. Но увы, имеем то что имеем.

Итог коротко: для гибрида 6Н1П - нормальный вариант, но, наверное, можно найти и что-нибудь получше. Поиски продолжу.

Раз уж все равно собран макет, попутно поэкспериментировал еще с парой стандартный простых схем

Если не нужны две лампы:

Можно получить близкие результаты и на одной лампе, используя в каждом канале только один триод. Основа схема станет такой:

6Н1П в резистивном каскаде близком по параметрам к схеме с параллельными триодами. На схеме не показаны дополнительные цепи, такие как входные фильтр и разделительный конденсатор, фильтры питания и так далее. Их можно перенести из схемы с объединёнными триодами.
6Н1П в резистивном каскаде близком по параметрам к схеме с параллельными триодами. На схеме не показаны дополнительные цепи, такие как входные фильтр и разделительный конденсатор, фильтры питания и так далее. Их можно перенести из схемы с объединёнными триодами.

По спектрам искажений этот каскад почти идентичен предыдущему. Что и не удивительно: режим триода тут тот же самый что и режимы каждого из триодов в предыдущей схеме.

Существенное отличие в другом: у каскада суммарный ток анода вдвое меньше и больше выходное сопротивление. Поэтому он немного хуже согласуется с последующими каскадами, способен отдать меньше тока и его АЧХ более чувствительна к емкости нагрузки.

А если нужен больший коэффициент усиления?

В гибридных усилителях для АС и в чисто лаповых конструкциях усиление равное 10ти маловато. Но его вполне можно увеличить до 20-ти изменив режим лампы так:

Увеличим нагрузку лампы и вместе с ней вырастет коэффициент усиления по напряжению
Увеличим нагрузку лампы и вместе с ней вырастет коэффициент усиления по напряжению

АЧХ и тут не изменилось. Лишь только, из-за увеличения выходного сопротивления каскада, еще выше стало влияние емкости нагрузки.

Спектры искажений тоже почти прежние, все такие же "ламповые", короткие и быстроспадающие:

Отличные "ламповые" спектры 6Н1П. Не понимаю почему эту лампу недооценивают.
Отличные "ламповые" спектры 6Н1П. Не понимаю почему эту лампу недооценивают.

Вполне можно применить такой каскад, хотя на мой вкус, уровень искажений в 1% (при амплитуде выходного сигнала 20В) - это слишком много даже для "лампового" спектра. Такой режим я бы применять не стал. Если нужен высокий уровень выходного сигнала, то в гибридных усилителях стоит смотреть в сторону источником тока в аноде лампы. С ним можно добиться одновременно и существенной амплитуды сигнала и большей линейности.

Итог:

Лампа неплохо подходит в гибрид, но итоги подводить ерано. Сперва посмотрим что покажет 6Н1П с источником тока в аноде. Скоро доберемся до этого:)

С уважением, Константин.

P.S. Может быть вам будут интересны и эти статьи:

- измеряю параметры гибридного усилителя привезенного с Алиэкспресс.

- фотоотчет о сборке одного из моих усилителей. Кстати, именно его схему скоро опубликую в новой статье.