Добавить в корзинуПозвонить
Найти в Дзене
Немного электроники

6Н1П и источник тока. Хороша ли эта пара для звука?

Всем привет! В статье: 6Н1П с источником тока вместо анодного резистора. На что они способны вместе? Примечание: статья написана на основе моей же статьи размещенной на другой платформе. Предыстория: Моя задача такая: ищу предусилитель для гибридного ушника (и не только). Простой, универсальный и звучащий. Уже успел попробовать 6Н23П в низковольтном режиме и получил неоднозначные результаты. Подробнее в статье: Не остановился на этом, перешел к другой лампе, к 6Н1П. Поставил ее в схему с параллельным включением триодов: Вариант по своему хорош, но не на столько что бы сказать "то что нужно" и остановится. Еще есть куда копать. Одно из направлений - взять какой-нибудь маломощный триод и воткнуть его в высоковольтный каскаде с источником тока в аноде.... такая схема должна быть хороша. Именно ей сейчас и займусь :) Подопытная схема: Каскад обычный, только вместо обычного резистора в аноде источник тока (на VT1). С ним можно получить недостижимые, для обычного резистивного каскада, резул
Оглавление
Предварительный усилитель напряжения на лампе 6Н1П. Правда красиво? :)
Предварительный усилитель напряжения на лампе 6Н1П. Правда красиво? :)

Всем привет!

В статье: 6Н1П с источником тока вместо анодного резистора. На что они способны вместе?

Примечание: статья написана на основе моей же статьи размещенной на другой платформе.

Предыстория:

Моя задача такая: ищу предусилитель для гибридного ушника (и не только). Простой, универсальный и звучащий. Уже успел попробовать 6Н23П в низковольтном режиме и получил неоднозначные результаты. Подробнее в статье:

Не остановился на этом, перешел к другой лампе, к 6Н1П. Поставил ее в схему с параллельным включением триодов:

Вариант по своему хорош, но не на столько что бы сказать "то что нужно" и остановится. Еще есть куда копать. Одно из направлений - взять какой-нибудь маломощный триод и воткнуть его в высоковольтный каскаде с источником тока в аноде.... такая схема должна быть хороша. Именно ей сейчас и займусь :)

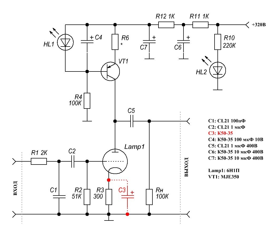
Подопытная схема:

Схема лампового предварительного усилителя напряжения на лампе 6Н1П с источником тока в аноде.
Схема лампового предварительного усилителя напряжения на лампе 6Н1П с источником тока в аноде.

Каскад обычный, только вместо обычного резистора в аноде источник тока (на VT1). С ним можно получить недостижимые, для обычного резистивного каскада, результаты. В том числе приближенный к теоретическому максимуму коэффициент усиления и повышенную линейность.

Собрал макет:

Макет для измерений. Кстати, главная героиня, лампа 6Н1П, старше меня примерно вдвое.
Макет для измерений. Кстати, главная героиня, лампа 6Н1П, старше меня примерно вдвое.

Да, опять лампа 6Н1П. Она достойный представитель ламповой братии. Если верить форумам и отзывам некоторых любителей ламп, главный ее недостаток - низкая цена и наличие в продаже в очень больших количествах :). Серьезно. Иногда критерии оценки годности лампы для звука удивляют: из-за недостатка элитарности и уникальности лампу, на полном серьёзе, объявляют негодной для звука...

А мне 6Н1П нравится :)

Впрочем, и на ней свет клином не сошелся... 6Н23П, 6Н6П, 6Н2П, 6Н8С и т.д. Каждому найдется лампа по вкусу. Ставить в каскад можно любую. Главное не забыть выставить анодный ток резистором R3 и отрегулировать источник тока резистором R6.

Кстати, источника тока на транзисторе - MJE340. Выбрал его потому что:

  1. Он у меня есть.
  2. Хорошо подходит по основным параметрам (Uкэ до 300В, Iк до 500мА)
  3. Меня устраивает его линейность.

Измерения:

Измерения провел для трех разных анодных токов покоя (4.2 мА, 7.0 мА, 9.0 мА) и с тремя разными сопротивлениями нагрузки Rн (10 кОм, 50 кОм, 100 кОм). Rн имитирует входное сопротивление следующего каскада. Для всех сочетаний тока покоя и Rн снял спектры искажений при пяти уровнях выходного сигнала (Uвых.амп): 2.5 В, 5 В, 10 В, 20 В, 40 В.

Примечание: пробовал выставлять токи меньше 4мА. Но тогда искажения каскада во всех измерениях резко удлинялись и вырастали по уровню. Этот режим, по моему не особо скромному мнению, противопоказан к применению.

Результаты свел в один рисунок: ряды сгруппированы по сопротивлению нагрузки, а столбцы по току покоя. На каждом графике собраны спектры полученные при разных выходных напряжениях (обозначены разными цветами). Так удобнее сравнивать.

Спектры искажений для лампового предварительного усилителя на лампе 6Н1П. Слева направо увеличивается анодный ток. А сверху вниз - сопротивление нагрузки.
Спектры искажений для лампового предварительного усилителя на лампе 6Н1П. Слева направо увеличивается анодный ток. А сверху вниз - сопротивление нагрузки.
Примечание: в обычном резистивный каскаде можно реализовать только верхние три режима. Оставшиеся шесть недоступны. В каскаде с источником тока - реализуемы все.

О том что видно из этих графиков:

Сперва я хотел лишь показать результаты, а выводы оставить за пределами статьи: все равно каждый сделает их сам. Но после размышлений все же решил обозначить некоторые, на мой взгляд очевидные, закономерности.

1. Чем больше анодный ток лампы тем меньше заметно влияние сопротивления нагрузки на искажения. Спектры укорачиваются и уменьшаются по уровню. Поэтому ток следует увеличивать.

2. Если посмотреть с другой стороны, имеет смысл повышать сопротивление нагрузки. Это так же снижает уровень искажений.

Выполнить оба условия не так-то просто. В обычной схеме, с анодным резистором, ток анода и сопротивление нагрузки связаны между собой. Увеличивая одну из величин мы неизбежно уменьшим вторую (при неизменных прочих условиях). То есть, например, выигрыш от роста тока анода, мы тут же потеряем, так как будем вынуждены уменьшить сопротивление анодного резистора (иначе ток не увеличить).

А вот в схеме с источником тока все иначе: ток анода никак не связан с сопротивлением нагрузки (она, по сигналу, аналог анодного резистора). Мы можем одновременно увеличить оба параметра и получить гораздо более высокую линейность (а заодно и коэффициент усиления).

Еще один важный, лично для меня, вывод из графиков: при работе с амплитудами выходного сигнала до 20В, каскад на лампе 6Н1П с источником тока практически во всех режимах имеет красивый спектр искажений с низким уровнем.

Регулировка коэффициента усиления:

Коэффициента усиления каскада зависит от выбранного тока анода и сопротивления нагрузки. Замеры свел в один график:

Коэффициент усиления зависит от тока анода и сопротивления нагрузки. Сильно.
Коэффициент усиления зависит от тока анода и сопротивления нагрузки. Сильно.

Вывод первый:

Коэффициент усиления можно легко настроить, меняя анодный ток и нагрузочный резистор. Впрочем, что бы не пострадала линейность каскада стоит сверяться с графиками спектров искажений.

Так как при амплитудах выходного сигнала до 20В, почти во всех режимах, линейность каскада высока. Значит в схемах с меньшим уровнем выходного сигнала (а это любой гибридный ушник), я буду совершенно свободен в выборе коэф. усиления и смогу не переживать за линейность. Это хорошо.

Вывод второй:

В схеме с источником тока можно получить коэф. усиления каскада близкий к заявленному для лампы значению коэффициента усиления (35+-7), то есть к теоретическому максимуму и при этом сохранить высокое значение анодного тока. Ему еще будет соответствовать и максимальная линейность. Отличный режим для гибридного усилителя мощности для АС. Схема с анодным резистором на такое не способна.

Максимальный уровень входного сигнала:

С ростом тока покоя уменьшается напряжение смещения лампы (напряжение на резисторе R3). А вместе с ними и допустимый уровень входного сигнала. Напряжения смещения и соответствующие им сопротивления резистора R3 свел в график:

Напряжения сетка-катод при разных токах анода, для лампы 6Н1П
Напряжения сетка-катод при разных токах анода, для лампы 6Н1П

При приближении уровня входного сигнала к величине напряжения смещения Ur3 начинает расти уровень искажений. На приведенных выше спектрах искажений эту закономерность тоже можно обнаружить.

Ну и напоследок:

Добавлю график, отображающий зависимость выходного сопротивления каскада от тока покоя:

Зависимость выходного сопротивления каскада от тока покоя
Зависимость выходного сопротивления каскада от тока покоя

Эти значения будут очень важны при согласовании с последующим каскадом. Особенно в гибридных конструкциях. Но об этом в следующий раз :).

Скорее всего в следующей статье я немного отвлекусь от темы ламп: вспомню как строил ушник в классе А и что из этого получилось. Если интересно: подписывайтесь что бы не пропустить).

С уважением, Константин.

P.S. Может быть вам будут интересны и эти статьи:

- измеряю параметры гибридного усилителя привезенного с Алиэкспресс.

- Фотоотчет о сборке одного из моих усилителей. Кстати, именно его схему скоро опубликую в новой статье.

- Начало проекта лампового усилителя на 6Ф6С.