Добавить в корзинуПозвонить
Найти в Дзене
Лампа Электрика

Два простых блока питания для домашней лаборатории

Регулируемый блок питания – обязательный прибор в любой радиотехнической лаборатории. Одни его покупают, другие делают сами. Но большинство схем достаточно сложны для повторения новичками, а покупка этого прибора влетает в копеечку. Сегодня я хочу поделиться двумя схемами, которые без труда повторят начинающие радиотехники. С регулировкой тока Этот блок питания (БП) собран на микросхеме LM385 и полевом транзисторе. Он позволяет регулировать ток, протекающий через нагрузку, в диапазоне от 0 до 10 А, что более чем достаточно для большинства самоделок. Взглянем на схему этого БП. Микросхема LM385 представляет собой два операционных усилителя, один из которых управляет силовым ключом – полевым транзистором Т1. Второй «операционник» не используется. Резисторы R1, R2, R3 совместно со стабилитроном D1 представляют собой генератор опорного напряжения. Регулировка тока осуществляется при помощи переменного резистора R3. Стабилизированное напряжение с его движка подается на прямой вход операцио
Оглавление

Регулируемый блок питания – обязательный прибор в любой радиотехнической лаборатории. Одни его покупают, другие делают сами. Но большинство схем достаточно сложны для повторения новичками, а покупка этого прибора влетает в копеечку. Сегодня я хочу поделиться двумя схемами, которые без труда повторят начинающие радиотехники.

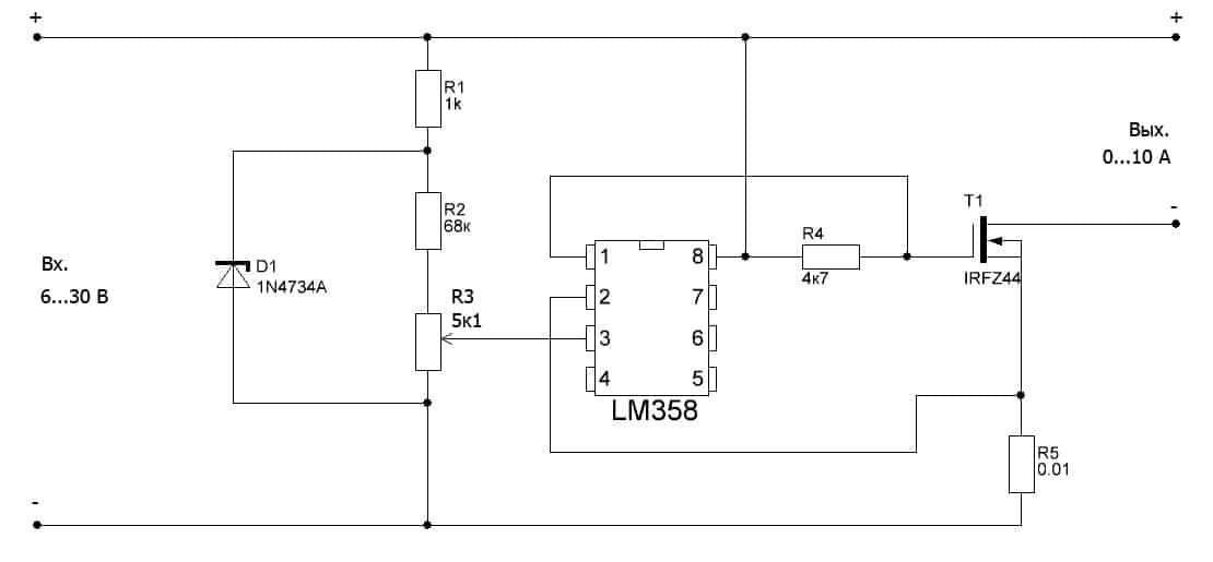
С регулировкой тока

Этот блок питания (БП) собран на микросхеме LM385 и полевом транзисторе. Он позволяет регулировать ток, протекающий через нагрузку, в диапазоне от 0 до 10 А, что более чем достаточно для большинства самоделок. Взглянем на схему этого БП.

Схема блока питания с регулировкой тока (кликните для увеличения)
Схема блока питания с регулировкой тока (кликните для увеличения)

Микросхема LM385 представляет собой два операционных усилителя, один из которых управляет силовым ключом – полевым транзистором Т1. Второй «операционник» не используется. Резисторы R1, R2, R3 совместно со стабилитроном D1 представляют собой генератор опорного напряжения. Регулировка тока осуществляется при помощи переменного резистора R3. Стабилизированное напряжение с его движка подается на прямой вход операционного усилителя (вывод 3). На инвертирующий вход (вывод 2) подается напряжение с токоизмерительного резистора R5.

Пока напряжение на выводе 2 ниже, чем на выводе 3, микросхема держит транзистор открытым и напряжение с источника питания подается в нагрузку. При увеличении тока через нагрузку, а значит, и через токоизмерительный резистор, увеличивается и напряжение на выводе 2 микросхемы. Как только оно станет больше напряжения, установленного регулятором R3, микросхема заставить транзистор прикрыться, тем самым ограничивая ток через нагрузку.

О деталях

В блоке питания можно использовать транзистор STP55NF06, стабилитрон любой маломощный с напряжением стабилизации 4.7-5.6 В. Подойдут, к примеру, отечественные КС147А и КС156А.

Важно! При использовании КС147 возможно придется уменьшить номинал резистора R2. В противном случае диапазон регулировки тока несколько сузится.

Отечественный аналог LM358 - КР1401УД5, КР1053УД2, КР1040УД1. Резистор R5 выполнен из обрезка обмоточного провода диаметром 0.8 мм. В качестве блока питания подойдет любой с выходным напряжением до 30 В и способный обеспечить ток в 15 А. Самый простой вариант – понижающий трансформатор с диодным мостом и сглаживающим конденсатором (см. схему ниже). Диоды моста, естественно, должны выдерживать ток 10-15 А и с обратным напряжением вдвое большим, чем выдает трансформатор. Транзистор Т1 необходимо установить на радиатор с эффективной площадью не менее 300 см2…..

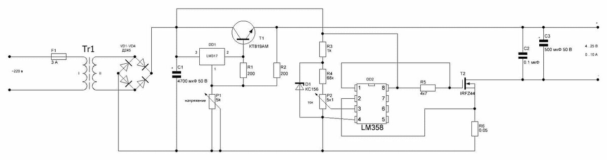
С регулировкой тока и напряжения

Предыдущая схема достаточно проста, но имеет серьезный недостаток – она не позволяет регулировать выходное напряжение. Это существенно снижает область применения прибора. Следующая схема лишена этого недостатка – она позволяет регулировать как ток, так и напряжение. При этом выходной ток можно изменять в диапазоне 0-10 А, а напряжение – 4-25 В.

Схема блока питания с регулировкой тока и напряжения (кликните для увеличения)
Схема блока питания с регулировкой тока и напряжения (кликните для увеличения)

Прибор состоит из двух узлов. Один отвечает за регулировку напряжения, второй – тока. Второй узел мы рассматривать не будем – он в точности повторяет предыдущую схему. Первый, отвечающий за напряжение, собран на регулируемом стабилизаторе напряжения LM317, который управляет мощным биполярным транзистором КТ819АМ (Т1). Микросхема включена по типовой схеме. Транзистор служит для увеличения мощности, поскольку максимальный ток, который способна выдать микросхема, составляет 1.5 А.

Регулировка напряжения производится переменным резистором P1. Напряжение, установленное им, подается на узел регулировки тока. Питается устройство от простейшего блока питания, состоящего из понижающего трансформатора Tr1, выпрямителя, собранного на диодах VD1-VD4 и сглаживающего конденсатора С1. Такой блок питания должен выдавать напряжение 28-30 В и выдерживать ток не менее 15 А.

Важно. Поскольку микросхема LM358 не может работать при напряжении питания ниже 7 В, она и генератор опорной частоты (стабилитрон D1) подключены непосредственно к выходу выпрямителя.

О деталях

На месте VD1-VD4 могут работать любые выпрямительные диоды с обратным напряжением не менее 40 В и выдерживать ток не менее 10 А. Сетевой трансформатор любой соответствующей мощности со вторичной обмоткой на 25-28 В. Аналоги КТ819А - КТ819А , BD291, BD663, BD705, TIP41, 2N6288, 2N6289. LM317 можно заменить на GL317, SG317, UPC317, ECG1900, LM117, LM217, LM338, LM138, LM350. Диоды выпрямителя и оба транзистора необходимо установить на радиаторы.

Полезно. Оба описанных прибора желательно оснастить измерительными приборами – амперметром с пределом измерения 10-15 А и вольтметром с пределом 35 В.

Согласитесь, обе схемы достаточно просты и их сможет повторить даже новичок, пополнив свою лабораторию еще одним прибором.