Добавить в корзинуПозвонить
Найти в Дзене
Будни репетитора

Угол между векторами

Задание №2 (егэ, профиль) Начнём с задания Нам поможет формула Просто подставляем известные величины и получаем, что скалярное произведение равно 3*7*0,5 (косинус 60 равен 1/2) или 10,5 Ответ: 10,5 Задача 2 Векторы заданы в координатах, а найти надо косинус угла между ними В "нашей"формуле есть множитель "косинус угла", который необходимо найти по условию задачи. Вспоминаем определение скалярного произведения в координатах Находим скалярное произведение данных векторов: 7*(-1) + 1*(-7)= -14 Осталось найти длину каждого вектора Ответ: - 0,28 Можно использовать адаптированную формулу Задача 3: Как быстро находить координаты вектора мы уже разбирали Ответ: -0,6 Задача 4 Решите самостоятельно: Ответы для самопроверки: 1) -0,96; 2) 7,5; 3) -0,8 Полезно прочитать: До встречи!
Задание №2 (егэ, профиль)

Начнём с задания

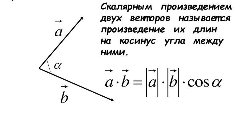
Нам поможет формула
-2

Просто подставляем известные величины и получаем, что скалярное произведение равно 3*7*0,5 (косинус 60 равен 1/2) или 10,5

Ответ: 10,5

Задача 2

-3
Векторы заданы в координатах, а найти надо косинус угла между ними
В "нашей"формуле есть множитель "косинус угла", который необходимо найти по условию задачи.
Вспоминаем определение скалярного произведения в координатах
-4
Находим скалярное произведение данных векторов: 7*(-1) + 1*(-7)= -14

Осталось найти длину каждого вектора

-5
-6

Ответ: - 0,28

Можно использовать адаптированную формулу
-7

Задача 3:

-8

Как быстро находить координаты вектора мы уже разбирали

-9

Ответ: -0,6

Задача 4

Решите самостоятельно:
-10
Ответы для самопроверки: 1) -0,96; 2) 7,5; 3) -0,8

Полезно прочитать:

До встречи!