Найти в Дзене
АЛАЕВ

Высоковольтный модуль стабилизации напряжения драйвера лампового усилителя

Совсем недавно обсуждали "Модуль высоковольтного выпрямителя для лампового усилителя", который используется для питания выходных ламп лампового усилителя мощности. Самое время продвинуться дальше и рассказать о модуле, предназначенном для питания входных и драйверных каскадов лампового усилителя. Как следует из названия, модуль стабилизации напряжения драйвера предназначен для питания входных и драйверных каскадов лампового аудио устройства стабилизированным напряжением питания, в первую очередь речь идет о ламповом усилителе мощности, но никто не мешает воспользоваться универсальностью схемотехники модуля и использовать его для питания ламповых каскадов предусилителя или фонокорректора. Модуль имеет функцию плавной подачи напряжения питания на анодные цепи радиоламп. Полная схема связей модуля стабилизации напряжения драйвера представлена ниже. Что значит полная схема связей? Это значит, что некоторые элементы, указанные на этой схеме, дублируют друг друга. Это делается для того, ч
Модули питания для самостоятельной сборки лампового усилителя (DIY-модули)
Модули питания для самостоятельной сборки лампового усилителя (DIY-модули)

Совсем недавно обсуждали "Модуль высоковольтного выпрямителя для лампового усилителя", который используется для питания выходных ламп лампового усилителя мощности. Самое время продвинуться дальше и рассказать о модуле, предназначенном для питания входных и драйверных каскадов лампового усилителя.

Как следует из названия, модуль стабилизации напряжения драйвера предназначен для питания входных и драйверных каскадов лампового аудио устройства стабилизированным напряжением питания, в первую очередь речь идет о ламповом усилителе мощности, но никто не мешает воспользоваться универсальностью схемотехники модуля и использовать его для питания ламповых каскадов предусилителя или фонокорректора. Модуль имеет функцию плавной подачи напряжения питания на анодные цепи радиоламп.

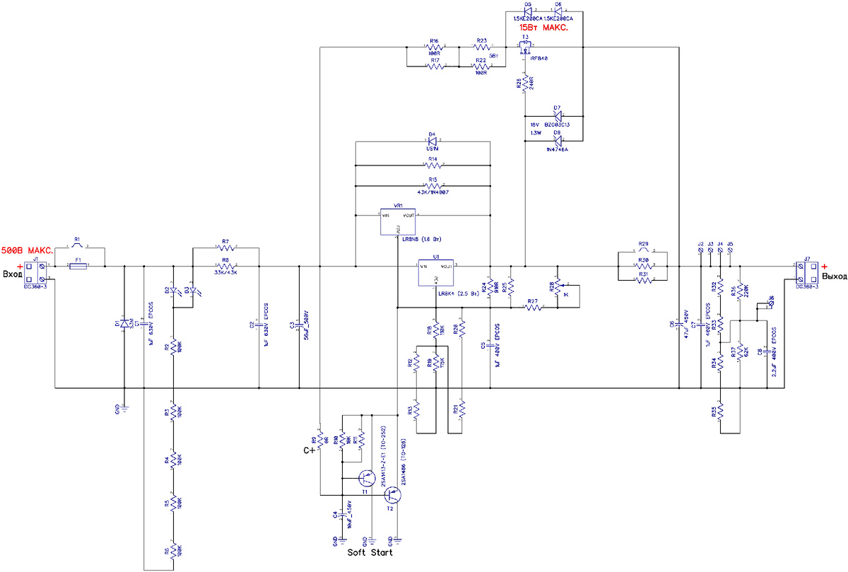
Полная схема связей модуля стабилизации напряжения драйвера представлена ниже.

Полная схема связей модуля стабилизации напряжения драйвера
Полная схема связей модуля стабилизации напряжения драйвера

Что значит полная схема связей?

Это значит, что некоторые элементы, указанные на этой схеме, дублируют друг друга. Это делается для того, чтобы в зависимости от поставленной задачи можно было применить различные элементы (разной мощности, цоколёвки, размеров и так далее). Это значит, что в реальной схеме устанавливаются не все элементы, а только некоторая часть, которая обеспечивает решение поставленной задачи, но разработчик заложил на плату множество вариантов и реализовал их с помощью дублирования.

На основе принципиальной схемы была разработана печатная плата модуля.

Для понимания заложенного функционала в модуль стабилизации напряжения драйвера я поясню некоторые ключевые элементы схемы (все остальное вы можете спросить в комментариях к публикации).

R1/F1 - необязательный элемент схемы. В модуле предусмотрено универсальное посадочное место под предохранители различных типоразмеров. Предохранитель можно зашунтировать перемычкой R1 или установить на посадочное место предохранителя ограничительный резистор (при необходимости).

D1 - защитный диод от неправильной полярности подключения модуля (необязательный элемент схемы, устанавливается при необходимости).

D2/D3, R2-R6 - индикация подачи питающего напряжения на модуль.

С1, С2, С3 - основные фильтрующие емкости во входной части модуля стабилизации напряжения драйвера.

R7/R8 - ограничительные резисторы, формирующие входной CRC-фильтр.

T1/T2 и их обвязка - блок плавной подачи анодного напряжения.

R9 - устанавливается в том случае, если блок плавной подачи анодного напряжения не используется. В этом случае появляется возможность задействовать посадочное место конденсатора С4 и добавить его к общей фильтрующей емкости CRC-фильтра. В этом случае С3 и С4 работают параллельно.

В зависимости от подключаемой к модулю нагрузки можно использовать три типа стабилизаторов (регулирующих элементов):

1. На регуляторе напряжения рассеивается не более 1.6 Вт - в этом случае используется интегральный стабилизатор напряжения LR8N8 в корпусе SOT89. Такая конфигурация используется либо для маломощных схем, либо, когда LR8 выполняет роль стабилизатора опорного напряжения, а вся мощность рассеивается не регулирующем транзисторе T3 (см. п. 3).

2. На регуляторе напряжения рассеивается не более 2.5 Вт - в этом случае используется интегральный стабилизатор напряжения LR8K4 в корпусе ТО-252. Конфигурация используется "по умолчанию", подходит для большинства драйверных схем.

3. На регулирующем транзисторе рассеивается не более 15 Вт - в этом случае используется режим истокового повторителя на транзисторе T3 в корпусе TO-220, установленном на большом радиаторе. Напряжение на затворе стабилизируется интегральным стабилизатором LR8 (см. п. 1). Резисторы R29-R31 в такой сборке не устанавливаются. Резисторы R16, R17, R22, R23 - балластные, устанавливаются при необходимости в том случае, если нужно компенсировать большую разницу между входным и выходным напряжением для снижения рассеиваемой мощности на регулирующем транзисторе T3. Конфигурация сборки модуля может быть использована для создания стабилизированного блока питания анодного напряжения усилителей мощности.

R36, R37, C8 - блок напряжения смещения, которое подается на накал радиоламп с для запирания паразитного диода и снижения уровня шумов.

Ниже представлена одна из множества возможных версий сборок такого модуля.

Сборка модуля выполнена на интегральном стабилизаторе LR8K4 в корпусе ТО-252 мощностью 2.5 Вт с плавной подачей анодного напряжения.

Фотографии сборки модулей представлены ниже.

По собранным платам видно, что сборка велась под конкретную задачу, поэтому наполнение печатных плат неполное, установлены только необходимые компоненты для решения поставленной задачи.