Найти в Дзене
АЛАЕВ

Модуль высоковольтного выпрямителя для оконечного каскада лампового усилителя мощности

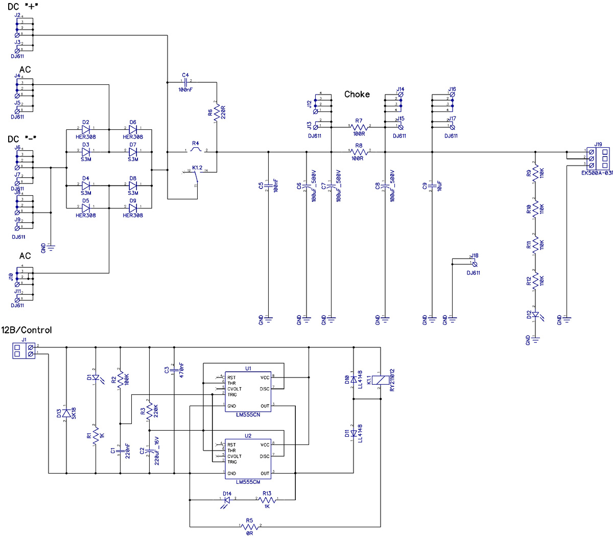
Модули высоковольтных выпрямителей для оконечных ламповых усилителей Модуль высоковольтного выпрямителя предназначен для выпрямления высоковольтного анодного напряжения трансформатора, фильтрации пульсаций и формирования питающего напряжения для оконечного каскада лампового усилителя. Модуль позволяет устанавливать как выводные выпрямительные диоды, так и диоды, предназначенные для поверхностного монтажа (SMD). Возможно подключение внешнего дросселя для лучшей фильтрации пульсаций выходного напряжения. В составе модуля предусмотрен сервисный блок, обеспечивающий задержку включения анодного напряжения на время прогрева выходных ламп. Все параметры модуля определяются схемотехнически. Модуль универсальный и позволяет реализовать различные схемотехнические включения. Полная схема связей модуля представлена ниже. Полная схема связей модуля высоковольтного выпрямителя Модуль высоковольтного выпрямителя на этапе проектирования Электронные компоненты устанавливаются исключительно под поста
Модули высоковольтных выпрямителей для оконечных ламповых усилителей
Модули высоковольтных выпрямителей для оконечных ламповых усилителей

Модуль высоковольтного выпрямителя предназначен для выпрямления высоковольтного анодного напряжения трансформатора, фильтрации пульсаций и формирования питающего напряжения для оконечного каскада лампового усилителя. Модуль позволяет устанавливать как выводные выпрямительные диоды, так и диоды, предназначенные для поверхностного монтажа (SMD). Возможно подключение внешнего дросселя для лучшей фильтрации пульсаций выходного напряжения. В составе модуля предусмотрен сервисный блок, обеспечивающий задержку включения анодного напряжения на время прогрева выходных ламп.

Все параметры модуля определяются схемотехнически. Модуль универсальный и позволяет реализовать различные схемотехнические включения.

Полная схема связей модуля представлена ниже.

Полная схема связей модуля высоковольтного выпрямителя
Полная схема связей модуля высоковольтного выпрямителя

Электронные компоненты устанавливаются исключительно под поставленную задачу!!!

К примеру, ниже представлена принципиальная схема сборки модуля для двухтактного усилителя мощности класса А на выходных лампах КТ88.

Модуль высоковольтного выпрямителя. Сборка под выходные лампы КТ88.
Модуль высоковольтного выпрямителя. Сборка под выходные лампы КТ88.

1. Разъемы J5, J11 - ножевого типа (DJ611-6.3), предназначены для подключения анодной обмотки высоковольтного трансформатора. В данной конфигурации сборки входное напряжение не должно превышать 360 В (RMS).

Модуль собран с применением выводных выпрямительных диодов HER308, без внешнего дросселя, с задержкой подачи анодного напряжения порядка 40 секунд с помощью интегрального таймера LM555/NE555 (время задержки можно изменить при необходимости).

Для установки произвольного времени задержки срабатывания реле удобно воспользоваться онлайн калькулятором для LM555/NE555 в режиме моностабильного мультивибратора.

2. Реле К1 - электромагнитное реле RY211012 фирмы SCHRACK (TE Connectivity), обеспечивает коммутацию анодного напряжения. Управляющее напряжение 12 В.

Фильтрация пульсаций осуществляется с помощью CRC-фильтра С5||С6||С7 + R7||R8 + C8||C9.

Высоковольтные электролиты Nichicon (серия GX), шунтированы полипропиленовым MCap, последняя рабочая емкость AUDYN Q6 на 10 мкФ.

3. Разъемы J17, J18 - ножевого типа (DJ611-6.3), предназначены для питания выходного каскада лампового усилителя отфильтрованным нестабилизированным напряжением. Выходное напряжение (В+) порядка 435-475 В.

4. Разъем J19 - клеммник винтового типа (EK500A-03P) предназначен для подключения модуля стабилизации напряжения драйверного каскада.

Две платы под два моноблока.

В ближайшее время эти модули займут почетное место внутри лампового усилителя мощности.

-6