Найти в Дзене

Расчёт сифонов в сложной схеме

Оглавление

Дугинов Л.А. L.duginov@mail.ru

Ключевые слова: Сифон, новый метод, расчёт сложной схемы, лабораторная установка.

Введение

Моделирование и расчёт сифонов в сложных схемах очень редко встречается в гидравлических расчётах, как правило идёт описание простой одно-контурной схемы. В данной статье (см. рис.1) описана лабораторная установка, в которой с помощью 2-х параллельных сифонов идёт перекачка воды из высокого резервуара в низкий. Для стабилизации и поддержания величины перепада уровней воды (H1-H2) в них, эти 2 резервуара дополнительно соединяются трубой -Z10, в которую включён водяной насос H8.

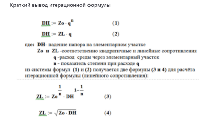
Для расчёта гидравлической схемы замещения применён новый итерационный метод решения сложных много-контурных схем. Ниже приведён краткий вывод итерационной формулы, с помощью которой нелинейная система уравнений, применяемая для описания данной гидравлической цепи, преображается в систему линейных уравнений. Далее, полученная система линейных уравнений решается известными стандартными методами ( в данном случае: методом контурных расходов).

Рис.1 Эскиз лабораторной установки и её гидравлическая схема замещения

-2

Ниже приводится полная распечатка расчёта гидравлической схемы замещения, показанной на рис.1. Для резкого сокращения объёма программирования в среде Mathcad расчёт выполнен в матричной форме.

-3
-4

Программа расчёта гидравлической схемы (рис.1) методом контурных расходов.

Примечание: итерационная формула (3) в расчёте обозначена как ZZL c показателем степени n=2. Коэффициент трения в сопротивлении Ztr рассчитывается для гладких труб по формуле Блазиуса.

Массовый расход qmk через ветви Z1-Z12 схемы замещения показан для 2-х вариантов расчёта:

1)- коэффициент трения зависит от величины местного критерия Re

2) - коэффициент трения принят постоянной величиной равной: 0,03.

-5

Выводы

  1. При учёте зависимости коэффициента сопротивления трения от числа Re величина массового расхода qmk в сопротивлениях Z1-Z10 увеличивается на 13%-16%, а в ветвях Z11-Z12 падает на 15%-27%.
  2. Отлаженная и проверенная цифровая модель лабораторной установки может служить как электронный тренажёр для учебных целей.

Литература

  1. Дугинов Л.А. Моделирование и расчёт схемы с вытяжными тройником ( из опыта работы лабораторной установки. Сайт dzen.ru «Про Гидравлику и Электрику». 05.03.2025 г.
  2. Дугинов Л.А. Пример расчёта гидравлических схем с тройниками на противоток и слияние по новой методике и в матричной форме. Сайт dzen.ru «Про Гидравлику и Электрику». 30.09.2024 г.
  3. Дугинов Л.А., Розовский М.Х. Простой метод расчёта для сложных гидравлических систем., ТПА,-2020. -№2 (107).-50c.
  4. Идельчик И.Е. Справочник по гидравлическим сопротивлениям. Москва, «Машиностроение» 1991.