Добавить в корзинуПозвонить
Найти в Дзене
Олег Привалов

Усилитель Apex AX-20 - улучшенная классика.

Почти одновременно с усилителем Apex Ax-17 (он же Cyrus 3i) я стал собирать усилитель Apex AX-20. В то время я считал параллельники чем-то запредельно быстрым и потому необычайным по звуку, а после того как самонадеянно подключил Apex AX-17 без цепочки Цобеля-Буше на выходе, понял, что они же не терпят халатности и раздолбайства. Классическую же трехкаскадную архитектуру Лина я считал «автоматом Калашникова» по простоте и эффективности. К тому моменту почитав Д. Селфа, я понял такую «простую истину», что тройка на выходе и две пары выходных транзисторов (Селф советовал даже три, но для дома я до сих пор считаю это перебором) на реальной сложной нагрузке дает меньше искажений. Полистав того же Славковича, я увидел, что Apex AX-20 как раз отвечал моим понятиям о усовершенствованном «автомате Калашникова». Перед восстановлением усилителя Apex AX-17 (там нужно было менять выходники и драйверы) я решил собрать Apex AX-20. Повторюсь, что схема Apex AX-20 представляла собой немного улучшенну

Почти одновременно с усилителем Apex Ax-17 (он же Cyrus 3i) я стал собирать усилитель Apex AX-20. В то время я считал параллельники чем-то запредельно быстрым и потому необычайным по звуку, а после того как самонадеянно подключил Apex AX-17 без цепочки Цобеля-Буше на выходе, понял, что они же не терпят халатности и раздолбайства. Классическую же трехкаскадную архитектуру Лина я считал «автоматом Калашникова» по простоте и эффективности. К тому моменту почитав Д. Селфа, я понял такую «простую истину», что тройка на выходе и две пары выходных транзисторов (Селф советовал даже три, но для дома я до сих пор считаю это перебором) на реальной сложной нагрузке дает меньше искажений. Полистав того же Славковича, я увидел, что Apex AX-20 как раз отвечал моим понятиям о усовершенствованном «автомате Калашникова». Перед восстановлением усилителя Apex AX-17 (там нужно было менять выходники и драйверы) я решил собрать Apex AX-20.

Повторюсь, что схема Apex AX-20 представляла собой немного улучшенную схему Апекс АХ-14, в которой теперь была не двойка, а тройка на выходе и не одна пара, а две пары выходных транзисторов. Ниже схема.

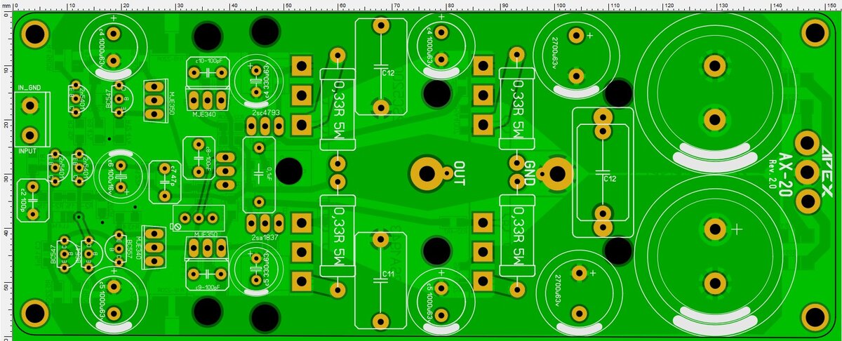
Платы тогда я сделал тоже по лекалу Апекса АХ-14. Выглядели они очень похоже.

плата усилителя Apex AX-20 вид сверху
плата усилителя Apex AX-20 вид сверху
плата усилителя Apex Ax-20 вид снизу
плата усилителя Apex Ax-20 вид снизу

Тогда я старался делать максимально узко, чтобы установить в максимально низкий корпус из-за его же дешевизны относительно более высоких. Но теперь я предостерегу вас от установки в такой корпус: с током покоя 50-75мА усилитель будет раскален, как батарея холодной зимой. С указанным током покоя нужна высота радиаторов (стандартного дешевого китайского корпуса) не менее десяти сантиметров. Такой корпус я и приобрел в дальнейшем.

А под высокий корпус уже можно было сделать платы немного более правильные, по типу такой, как изображена ниже или еще лучше.

плата усилителя Apex AX-20
плата усилителя Apex AX-20

А узкие я тоже улучшил, можно их скачать вот в таком виде:

Результат моих трудов можно увидеть на рисунке ниже. Усилитель собран по схеме двойного моно, с использованием двух 120 Ваттных трансформаторов напряжением 27в. Регулятор громкости релейный "Никитинский" от Antecom (ник изготовителя на форуме Вегалаб)

Apex AX-20
Apex AX-20
Apex AX-20
Apex AX-20
Усилитель Apex AX-20
Усилитель Apex AX-20
Усилитель Apex AX-20 вид сверху
Усилитель Apex AX-20 вид сверху

Несмотря на множество проводов и узкий корпус в динамиках абсолютная тишина.

Мерится примерно вот так

25 W
25 W

Ну, и немножечко по звуку. В сравнении с Апекс Ах-14, звучание кажется более мощным, наполненным, солидным. Женские голоса кажутся более полновесными что ли, грудными. Бас при этом немножечко лучше контролируется. Не сказать, что прямо небо и земля, но слегка заметно.

Не знаю, виной тому схемотехника или разница в комплектующих. В двадцатке я использовал резисторы MELF и конденсатор в обратной связи был марки ELNA Silmic2. В сравниваемом Апекс 14 использованы обычные СМД резисторы и в цепи обратной связи стоит конденсатор марки Sanyo OSCON, их номиналы одинаковы. Остальное все одинаково. Паял я их оба припоем Keda, а собирал в корпус с помощью набора отверток Best BST-8914.

Для повторения проекта платы можно заказать здесь. Или скачать Lay

Для любителей плат классического вида, есть такая:

-11

Скачать такую можно здесь

Свои мнения по усилителю можете оставлять ниже.

С наилучшими пожеланиями.