Добавить в корзинуПозвонить
Найти в Дзене
Олег Привалов

Усилитель Apex AX-14 - классика Hi-Fi.

Пользуясь довольно продолжительное время усилителями на микросхемах, не покидала мысль, что это не самый высокий уровень. Ведь даже подумав логически, понимаешь, что, пытаясь интегрировать в такую небольшую микросхему все, что необходимо для работы полного усилителя, приходится идти на компромисс и чем-то жертвовать. В угоду повторяемости, стабильности и безопасности принесена в жертву мощность. Причем мощность не просто в смысле возможности выдавать заявленные ватты, а мощность - как возможность воспроизводить музыку с минимальными искажениями на сложную нагрузку (как пример - фильтр трехполосной четырех Oмной акустической системы с сильными провалами импеданса, что не редкость). Уже войдя во вкус данного хобби (ведь сложно передать ощущение, когда то, что ты паял, запустилось и нормально заработало), захотелось чего-то еще. Чего-то новенького. Такого, чтобы перейти на следующий уровень. Немного изучив вопрос, решил остановиться на схеме усилителя с классической трехкаскадной архите

Пользуясь довольно продолжительное время усилителями на микросхемах, не покидала мысль, что это не самый высокий уровень. Ведь даже подумав логически, понимаешь, что, пытаясь интегрировать в такую небольшую микросхему все, что необходимо для работы полного усилителя, приходится идти на компромисс и чем-то жертвовать. В угоду повторяемости, стабильности и безопасности принесена в жертву мощность. Причем мощность не просто в смысле возможности выдавать заявленные ватты, а мощность - как возможность воспроизводить музыку с минимальными искажениями на сложную нагрузку (как пример - фильтр трехполосной четырех Oмной акустической системы с сильными провалами импеданса, что не редкость). Уже войдя во вкус данного хобби (ведь сложно передать ощущение, когда то, что ты паял, запустилось и нормально заработало), захотелось чего-то еще. Чего-то новенького. Такого, чтобы перейти на следующий уровень. Немного изучив вопрос, решил остановиться на схеме усилителя с классической трехкаскадной архитектурой.

классическая топология усилителей звука
классическая топология усилителей звука

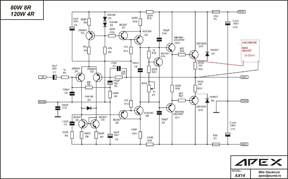
Данная топология усилителей широко изучена и распространена. Входной дифференциальный каскад усиливает разность входных потенциалов и выдает токовый сигнал на выходе. Второй каскад, имеющий токовый вход, на выход выдает напряжение. Третий выходной каскад сделан в виде двухтактного эмиттерного повторителя, входной и выходной сигналы передаются в виде напряжения. Величина усиления в основном определяется вторым каскадом, называющимся поэтому усилителем напряжения (УН).

Основным достоинством данной топологии является хорошая развязка между каскадами, предотвращающая их взаимное влияние друг на друга.

Для линеаризации характеристики усилителя в схему вводится Отрицательная Обратная Связь (ООС).

По примерно такой достаточно простой топологии сделан, например, один из легендарнейших усилителей Naim "NAP-140". Многие радиолюбители до сих пор повторяют его топологию и остаются довольны. Я тоже не миновал «сей чаши», но сейчас не о нем. Рассмотрим усилитель более современный, содержащий в схеме несколько улучшений по сравнению с "NAP-140", но при этом все еще остающийся достаточно простым в повторении. Кто-то увидит в нем схему «безупречного» от Дугласа Селфа, кто-то Yamaha A-S801.

Схема усилителя Apex AX-14
Схема усилителя Apex AX-14

Основным улучшением первого каскада является токовое зеркало. В начале входной диф. каскад балансировали с помощью точного подбора резисторов R1 и R2 на первой (упрощенной) схеме. Точность совпадения коллекторных токов нужна для обеспечения высокой линейности особенно на высоких частотах, где диф. каскад работает в особенно тяжелом режиме. Токовое зеркало, образованное транзисторами Q4 и Q5, позволяет выровнять токи коллекторов диф. каскада достаточно точно, тем самым понизив вторую гармонику усиливаемого сигнала. При одинаковом значении нелинейных искажений амплитуда выходного тока с токовым зеркалом вдвое большей амплитуды. И наоборот, снизив амплитуду входного напряжения в два раза, мы получим четырехкратное снижение коэффициента нелинейных искажений при том же уровне выходного тока. Еще один выигрыш от использования токового зеркала – увеличение максимальной скорости нарастания выходного напряжения почти вдвое.

Вторым улучшением является добавление в УН дополнительного эмиттерного повторителя (Q6, Q8) для увеличения местной ООС. Эмиттерный повторитель является как бы буфером между входным каскадом УМЗЧ и каскадом усилителя напряжения. Главную роль играет его функция усиления местной ООС, образованная база-коллекторным конденсатором, тем самым повышая линейность каскада УН. По тому же принципу сделан и источник тока (Q7, Q9).

Выходной каскад имеет классическую схему двухтактного эмиттерного повторителя на биполяных транзисторах.

В итоге, у нас должен получиться усилитель с искажениями, сравнимыми с искажениями LM3886, но на почти вдвое большей мощности. Способный нормально работать на 4-х Омную нагрузку (с падением до 2-х Ом). Симулятор выдает искажения 0.006% при выдаваемой мощности 115 Вт. и напряжении двух полярного питания 45 вольт.

Поскольку усилитель планировалось использовать, как замену усилителям на микросхемах, плату постарался сделать максимально компактной. Главным условием было добиться минимальной длины всех возможных проводников, особенно шин питания.

Плата усилителя Apex AX-14 вид сверху
Плата усилителя Apex AX-14 вид сверху
Плата усилителя Apex AX-14 вид снизу
Плата усилителя Apex AX-14 вид снизу

Блок питания состоит из диодного моста и конденсаторов большой емкости. Диоды применены форм фактора СМД (поверхностного монтажа) тип Шоттки. Конденсаторы используются емкостью 10000 мкф и напряжением 50в. Впрочем, и конденсаторов емкостью 6800 мкф тоже хватает. Трансформатор был с двумя обмотками по 30 вольт. На входе питания выходных транзисторов установлены пленочные конденсаторы 1-2мкФ работающие на высоких частотах там, где электролитические работают хуже. Питания слаботочной и силовой части разделены 1 ваттным резистором 220 Ом, что вместе с конденсаторами дает CRC фильтр. Еще хочу заострить внимание на посадочные места резисторов R11 и R20. Они типа SMD, но набираются двумя параллельными емкостями размера 1206, чтобы получить нужный номинал, придется впаивать два резистора с сопротивлением в 2 раза больше. Это сделано для увеличения мощности и улучшения рассеивания тепла. Эмиттерные резисторы я также использовал в виде двух положенных один на один двухватных резисторов.

Заказать платы можно пройдя по ссылке.

Пайка SMD деталей предполагает наличие пинцета, нормального паяльника, а также сильно увеличивает удовольствие от процесса использование хорошего припоя.

Транзисторы (особенно диф. каскада) желательно подобрать по коэффициенту усиления. Если же делать идеально (что подразумевает Hi-End) – можно подобрать все транзисторы в пары и четверки. Да, PNP и NPN транзисторы обычно сильно отличаются, но у меня есть друг - перфекционист, который из пары сотен транзисторов смог подобрать точные пары и четверки с допуском 5%. Кстати, я собирал усилитель по этой схеме с использованием российских транзисторов, только выходники оставил импортные из-за различия в распиновке и данный усилитель до сих пор у меня работает в качестве компьютерного… Я назвал его "Рупекс" ;-)

После сборки платы должны быть установлены на радиаторы и выглядеть примерно так.

-5
-6

После проверки и настройки тока покоя можно их установить в корпус. В разные времена у меня это выглядело по разному.

-7
-8

Итоговые реальные (измеренные) искажения получились такими:

THD=0,0046 %

THD+N=0,0062 %

Искажения от мощности
Искажения от мощности
-10

Собрал этих усилителей я штук пять точно (всех знакомых обеспечил), проблем ни с одним не было. Причем даже без цепочки Цобеля-Буше на выходе. Один из последних "Рупекс" сейчас собран у меня и работает в качествен компьютерного (на фото с боками-радиаторами), слушая музыку которого я и пишу сию статью.

Кстати, более подробно (в части схемотехники) и даже в несколько более литературном виде о нем же можно прочитать еще в прошлой моей статье. Если еще не устали.

PS^ Да, и немного про звук. Звук его по сравнению с некоторыми другими считаю наиболее честным, не украшенным, колебания баса чувствуется даже грудью (чего не было с микросхемными), энергетика и микродинамика - очень хороши. В общем, если коротко - это ступень вверх. Очень советую.