Добавить в корзинуПозвонить
Найти в Дзене
Олег Привалов

Усилитель Apex AX-17: клонируем Cyrus 3i

Собрав несколько усилителей Apex AX-14, описанных ранее, а также пару Apex AX-20 (что практически то же самое, но с «тройкой» на выходе) я, поверив в свои силы, решил собрать что-нибудь не совсем классическое. В то время как раз на Веге, под впечатлением от рекламной кампании, проведенной широко известным в узких кругах Audiomaniac-ом, стали раскручивать Г. Брагина и его новые усилители серии «Yes». Читая ветку Yes-ов, я понял, что для меня это - как дороговато, так и не гарантировано, что будет получен положительный конечный результат (позднее я таки сделал свои платы Yes-3, их можно увидеть на PCBWAY… впрочем, статья не о том) Моя душа же просила чего-то эдакого… Поскольку Apex AX-14 собирался и работал, как автомат Калашникова, решено было посмотреть у его создателя, что-нибудь еще. Как я понял, Славкович поступал просто, смотрел схемы от производителей аудио усилителей и переделывал понравившиеся под современные транзисторы иногда упрощая и присваивая название «Апекс» с очередным п

Собрав несколько усилителей Apex AX-14, описанных ранее, а также пару Apex AX-20 (что практически то же самое, но с «тройкой» на выходе) я, поверив в свои силы, решил собрать что-нибудь не совсем классическое. В то время как раз на Веге, под впечатлением от рекламной кампании, проведенной широко известным в узких кругах Audiomaniac-ом, стали раскручивать Г. Брагина и его новые усилители серии «Yes». Читая ветку Yes-ов, я понял, что для меня это - как дороговато, так и не гарантировано, что будет получен положительный конечный результат (позднее я таки сделал свои платы Yes-3, их можно увидеть на PCBWAY… впрочем, статья не о том) Моя душа же просила чего-то эдакого…

Поскольку Apex AX-14 собирался и работал, как автомат Калашникова, решено было посмотреть у его создателя, что-нибудь еще. Как я понял, Славкович поступал просто, смотрел схемы от производителей аудио усилителей и переделывал понравившиеся под современные транзисторы иногда упрощая и присваивая название «Апекс» с очередным порядковым номером. Но это не точно, возможно все было и не совсем так…

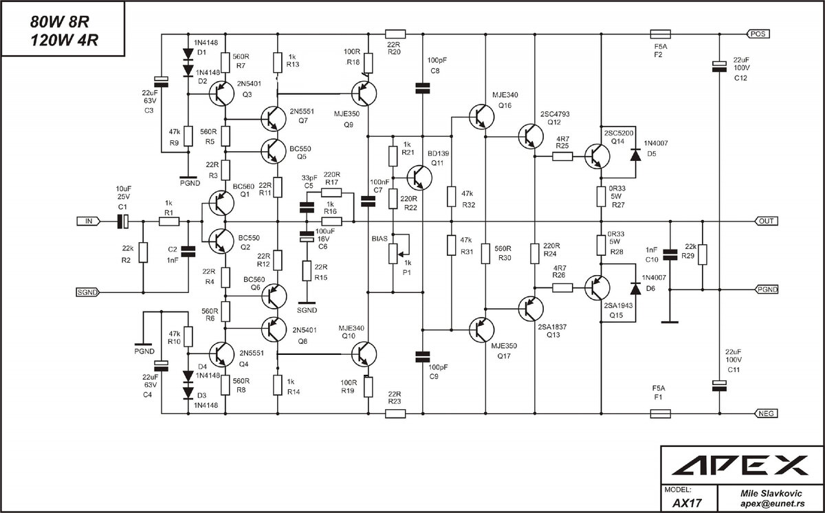
Итак, мой выбор пал на Apex AX-17.

Если Вы когда-нибудь, как я в молодости, зачитывались различными «аудио мурзилками» типа «STEREO», «АудиоМагазин», «What Hi-Fi» и тому подобными, то не могли пропустить часто там мелькавший в качестве победителя усилитель Cyrus 6i. Так вот в схеме усилителя Apex AX-17 многие увидели точную схему (но как я уже писал, на более современных транзисторах) его предка Cyrus 3i. Ниже публикую часть его схемы.

Схема канала усилителя Cyrus 3i
Схема канала усилителя Cyrus 3i

И теперь для сравнения смотрим на схему усилителя Apex AX-17

Схема усилителя Апекс-17
Схема усилителя Апекс-17

Ну, как говорится, найди 10 отличий…

Отличие данной схемы от предыдущей (Apex AX-14) в применении параллельного дифкаскада, а дальше все по классике. Останавливаться на схемотехнике не буду, кому интересно, могут поискать преимущества и недостатки этой схемы.

Платы разводил под данный усилитель я несколько раз. Первый практически по кальке с предыдущих плат четырнадцатого, при этом переведя часть транзисторов в форм-фактор SMD. Вот ниже скриншоты плат.

-3
-4
-5

Послушав его некоторое время, я вспомнил, что в Cyrus предлагалась его модернизация (за отдельные деньги) дополнительным корпусом с блоком питания. То есть маломощный трансформатор отключался (перемычкой), а с помощью шнура подключался еще один корпус с более мощным трансформатором и дополнительными емкостями блока питания. Решив проверить, маркетинг ли это или есть в этом смысл, я сделал еще одну плату, дизайн которой полностью противоположен первому. Платы не содержат на борту блок питания (он идет на отдельных), модели транзисторов и резисторов сделаны в виде выводных (трухол). Также добавлена еще одна пара транзисторов на выходе. Так как для компактности использовал довольно тонкие полигоны питания, добавил дорожки, чтобы пролудить их для дополнительной толщины.

-6
-7
-8

При желании повторить, платы можно заказать по ссылке первый вариант и второй. На Веге также есть 3-й вариант плат от Владимира Лепехина, но я работоспособность их не проверял…

Мои платы проверенные и рабочие, единственно, что следует сразу сказать, схема достаточно «капризная». Собрав усилитель сначала просто с помощью транзисторов из коробки без подбора, я получил «возбуд» и сгоревшие выходные транзисторы. Причем до «взрыва» усилитель работал около пяти минут без каких-либо проблем… Пришлось усиливать коррекцию… Так что, если четырнадцатый можно паять без дополнительных приборов с помощью пинцета и паяльника, тут вам может уже понадобиться даже осциллограф. По-хорошему, для данного хобби он должен быть по умолчанию, но до некоторого начального уровня можно обходиться и без него, используя мультиметр и тестер транзисторов. Также хочу сказать, что приобретение коврика для пайки и «третьей руки» дополнительно скрашивает хобби. И жена не высказывает негатив за прожженную скатерть...

Вроде, схема и достаточно несложная, но вот столкнулся с тем, о чем не могу не предупредить.

По звучанию в сравнении с четырнадцатым хочется отметить большую динамичность баса, лучшую микродинамику и особенно хороши высокие частоты.

Жду ваши мысли и возможно советы по доработке схемы в комментариях.