Добавить в корзинуПозвонить
Найти в Дзене

3 эффективных способа оптимизации бизнес-процесса

Руководство различных компаний часто сталкивается с осознанием того, что их бизнес-процессы выстроены неэффективно и нуждаются в оптимизации. Симптомами, указывающими на то, что бизнес-процесс неэффективен, могут быть: Все это негативным образом сказывается как на внутреннем климате, так и на репутации компании в целом. Поэтому руководство зачастую обращается к специалистам в области оптимизации бизнес-процессов для решения поставленных задач. Перед консультантами в первую очередь ставится задача провести полную диагностику бизнес-процесса, определить все возможные виды потерь в ходе данного процесса и предложить наиболее эффективные мероприятия по их устранению. В план работ специалистов обычно входят 3 основные направления: 1. Карта потока создания ценности (КПСЦ) текущего состояния бизнес-процесса и разработка мероприятий по оптимизации процесса. Наиболее распространённым методом выявления потерь в организации является карта потока создания ценности – инструмент бережливого произв

Руководство различных компаний часто сталкивается с осознанием того, что их бизнес-процессы выстроены неэффективно и нуждаются в оптимизации. Симптомами, указывающими на то, что бизнес-процесс неэффективен, могут быть:

  • Длительная обработка заказа;
  • Замедленный документооборот;
  • Наличие брака и др.

Все это негативным образом сказывается как на внутреннем климате, так и на репутации компании в целом. Поэтому руководство зачастую обращается к специалистам в области оптимизации бизнес-процессов для решения поставленных задач.

Перед консультантами в первую очередь ставится задача провести полную диагностику бизнес-процесса, определить все возможные виды потерь в ходе данного процесса и предложить наиболее эффективные мероприятия по их устранению.

В план работ специалистов обычно входят 3 основные направления:

  • Построение карты потока создания ценности (КПСЦ) текущего состояния бизнес-процесса и разработка мероприятий по оптимизации процесса
  • Работа с рекламациями
  • Сбор «голоса клиента»

1. Карта потока создания ценности (КПСЦ) текущего состояния бизнес-процесса и разработка мероприятий по оптимизации процесса.

-2

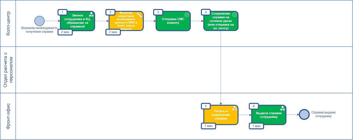
Наиболее распространённым методом выявления потерь в организации является карта потока создания ценности – инструмент бережливого производства, который направлен на выстраивание потока, создающего ценность для конечного потребителя. На основании полученной информации от сотрудников компании, консультанты анализируют процесс и формируют карту потока создания ценности текущего состояния бизнес-процесса.

В разрезе каждого блока потерь, найденных консультантами в процессе построения карты, специалистами могут быть предложены мероприятия по повышению эффективности бизнес-процесса и посчитан экономический эффект от внедрения каждой из инициатив по оптимизации бизнес-процесса, который рассчитывается в полных штатных единицах (ПШЕ).

2. Работа с рекламациями - также очень важный процесс, имеющий несколько этапов регулирования входящих претензий:

  • Прием обращения;
  • Анализ и первичный ответ;
  • Урегулирование;
  • Исправление недоработок.

3. Сбор "голоса клиента" - это метод исследования ожиданий и нужд пользователей. Инструментом для сбор голоса клиента является опрос по качеству оказания услуг компании, с помощью которого консультанты обычно рассчитывают индекс удовлетворенности (CSI) и индекс лояльности (NPS) как внутренних, так и внешних клиентов компании.