Найти в Дзене
Лампа Электрика

Как избавиться от пульсаций светодиодной лампы

Большинство из нас считают, что светодиодные лампы имеют очень низкий коэффициент пульсаций. На сам деле оказывается, что это не совсем так. Точнее, совсем не так. В этой статье мы выясним, почему светодиодная лампа мерцает и как можно устранить этот недостаток.
Оглавление

Большинство из нас считают, что светодиодные лампы имеют очень низкий коэффициент пульсаций. На сам деле оказывается, что это не совсем так. Точнее, совсем не так. В этой статье мы выясним, почему светодиодная лампа заметно мерцает и как можно устранить этот недостаток.

Нормативы и стандарты

Согласно СП 52.13330.2016 и СанПиН 2.2.2/2.4.1340-03 требования к коэффициенту пульсаций осветительных приборов достаточно жесткие:

  • для помещений, где ведутся работы повышенной точности – до 10%;
  • для помещений с вращающимися механизмами – до 10%;
  • для детских садов - до 10%;
  • для помещений, работают с ПК - до 5%;
  • для других общественных непроизводственных помещений – до 20%.

Почему мерцает светодиодная лампа

Мнение, что светодиодные лампы якобы не мерцают, обусловлено тем, что светодиоды питаются постоянным напряжением. Но те полупроводники, которые установлены в лампочках используемых нами дома, питаются совсем не постоянным напряжением. Да, сетевое напряжение выпрямляется драйвером лампочки, сглаживается, но совсем не идеально. А поскольку светодиод имеет очень малую инерционность, его световой поток повторяет пульсации напряжения питания. Этот визуальный эффект мы и называем мерцанием.

Выпрямитель и сглаживающий конденсатор есть у драйверов любого типа
Выпрямитель и сглаживающий конденсатор есть у драйверов любого типа
Важно! Особенно это касается низкокачественных бюджетных источников света, в которых коэффициент пульсаций питающего напряжения может достигать 30% и более. Такая лампочка годится лишь для освещения подсобок и подъездов, поскольку уже через 10 минут нахождения в помещении с таким освещением глаза полезут на лоб в буквальном смысле.

Сравнительный тест ламп разного типа и производителя на коэффициент пульсаций светового потока

Как избавиться от мерцания?

Или хотя бы не избавиться, а свести его к минимуму. Тут есть три варианта:

  • Покупать только дорогие качественные лампы известных брендов.
  • «Влезть» в схему встроенного в лампочку драйвера.
  • Встроить небольшую схему в светильник.

Ну первое понятно. Здоровье дороже. Второй и третий же варианты подойдут в том случае, если мы все же умудрились купить источник света с большим коэффициентом пульсаций. Начнем со второго. Для этого придется разобрать лампочку, чтобы добраться до драйвера. К сожалению, разобрать и потом качественно собрать можно приборы далеко не всех производителей. Тем не менее, есть немало ламп, которые позволяют это сделать, не применяя зубила, напильника, ножа и кувалды.

Доработка с разборкой

Разбираем лампочку и находим на плате драйвера сглаживающий высоковольтный конденсатор. Опознать его несложно – это большой бочонок, который может находиться в любом положении – стоять, лежать, висеть на выводах.

Обязательно читаем маркировку на конденсаторе. Емкость его может быть разной – зависит от мощности лампы и жадности производителя, а вот рабочее напряжение будет не ниже 400 В.

Сглаживающий высоковольтный конденсатор легко отличить по маркировке
Сглаживающий высоковольтный конденсатор легко отличить по маркировке

Выпаиваем его, предварительно определившись с полярностью. Со стороны минусового вывода на таких конденсаторах обычно стоят «минусики» по всей длине корпуса. На место выпаянного устанавливаем другой с тем же или большим рабочим напряжением (важно!) и емкостью в 1.5 – 2 раза больше емкости стоявшего. Собираем лампочку и в принципе все, доработка закончена, можно включать!

Полезно! Если лампочка начала мерцать не сразу после покупки, а спустя какое-то время, то очень может быть, что ее сглаживающий конденсатор потерял емкость (высох электролит). В этом случае на место старого можно попробовать установить заведомо исправный той же емкости.

Доработка без разборки

Если по каким либо причинам лампочку разобрать не удалось или места для нового конденсатора (он будет большего размера, чем установленный) нет, то придется мудрить со светильником. Есть и еще одна причина, по которой разборка лампы нежелательно – гарантия. Но в этом случае вместо того, чтобы плясать с бубном и прикручивать какие-то схемы, лучше сдать этот прибор по гарантии как неисправный.

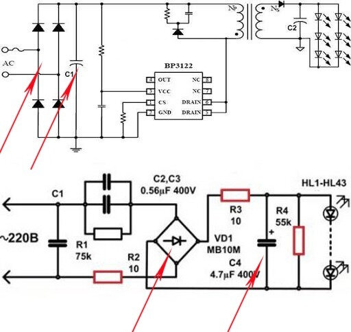
Для этого варианта доработки нам понадобится высоковольтный диодный мост, выдерживающий обратное напряжение не ниже 300 В и ток не ниже 200 мА. Можно собрать мост и на отдельных диодах с теми же характеристиками. К примеру, на Д226.

Еще придется найти высоковольтный электролитический  конденсатор на рабочее напряжение не ниже 400 В. Емкость его будет зависеть от мощности лампы и может колебаться от 2.2 до 10 мкФ. Чем мощнее лампа, тем большую емкость должен иметь конденсатор и тем меньший коэффициент пульсаций будет у выпрямленного напряжения. Теперь собираем простую схему и устанавливаем ее в светильник, включив в разрыв питающих лампочку проводов:

Схема, уменьшающая пульсации светодиодных ламп
Схема, уменьшающая пульсации светодиодных ламп

При включении светильника произойдет следующее. Переменное сетевое напряжение будет выпрямлено и сглажено нашей схемой. Поступив на лампу, оно сгладится еще раз конденсатором драйвера. Диодный мост драйвера при этом никакого эффекта относительно пульсаций давать не будет. В результате коэффициент пульсаций питающего напряжения, а значит, и мерцание светового потока будет намного ниже.

Важно! С предлагаемой схемой не будут работать лампы, драйвер которых собран на основе гасящего конденсатора (на первом рисунке нижнее фото). Такая лампочка не выйдет из строя, она просто не будет светиться.  Впрочем, схемы с гасящим конденсатором сегодня устанавливаются в самые бюджетные, недолговечные  и недорогие лампочки, которые лучше вообще не покупать.

Вот в принципе и все по теме устранения мерцания светодиодных ламп. Оба метода просты и достаточно действенны, но все же лучше покупать качественный товар, а не дорабатывать только что купленный.

Читайте также на lampaexpert.ru: