Сделал один ИЗ ЛУЧШИХ металлоискателей!!! Металлоискатель ПИРАТ. Как сделать и настроить?
Металлоискатель «Пират». Как сделать легко и качественно
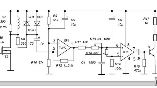
Как самому сделать не сложный и не дорогой, но качественный металлоискатель. Доработка исходной схемы с использованием современных комплектующих. Методика сборки и настройки. Рекомендации и полезные советы по сборке...
Почему металлоискатель…? Самые частые вопросы о металлоискателях
Почему металлоискатель пищит, реагирует на камни и другие самые частые вопросы Эти вопросы тревожат не только новичков, впервые взявших в руки металлоискатель, но и бывалых копателей. Казалось бы, вы изучили все руководства и, теоретически, готовы к поиску определенных находок, но детектор живет своей жизнью и невозможно понять, почему он выдает сигналы без причины или не реагирует на явные артефакты. Попробуем разобраться с самыми частыми случаями неординарного “поведения” прибора. Почему металлоискатель постоянно пищит и реагирует на всё даже в воздухе? 1...