ошибки при принятии документов. корректор для кафеля
🔊 Первый успешный квантовый корректор ошибок для кудитов
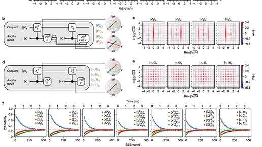
🔊 Первый успешный квантовый корректор ошибок для кудитов Исследователи из Йельского университета впервые экспериментально продемонстрировали квантовую коррекцию ошибок для кудитов — квантовых систем с более чем двумя состояниями. 🧪 Используя кутриты (3-уровневые системы) и кваркубиты (4-уровневые системы), они применили код Готсмана–Китаева–Прескилла (GKP) для бозонных состояний. Этот подход позволяет эффективнее исправлять...
Работа корректора над предложением-гибридом
В любом более или менее объёмном тексте есть ошибки. В разном количестве. Львиную долю ошибок корректор вылавливает, пробегая взглядом, словно сканируя, строчку за строчкой. Если взгляд корректора вдруг остановился, вернулся и замер, значит, проскочило какое-то отклонение от нормы: несуразная конфигурация текста, или нестандартное сочетание букв и слов, или неуместный графический элемент. Очищая текст от помех для чтения и ненормативов, корректор нередко предлагает варианты правки. Возьмём пример на обложке...