14,6 тыс читали · 5 дней назад
Письмо острова Пасхи: как выглядит шифр, не поддавшийся никому
На небольших деревянных дощечках из далёкого Рапануи выгравированы ряды миниатюрных фигурок — птички, рыбы, растения, люди. С первого взгляда это похоже на письмо. Но за полтора века никто не смог расшифровать текст уверенно. Что такое ронго‑ронго, сколько «страниц» до нас дошло, кто пытался взломать систему и где сегодня увидеть подлинники — разберёмся спокойно и по фактам. Носители традиции оборвались в XIX веке из‑за эпидемий, работорговли и миссионерских запретов. Вместе с людьми исчез и устный ключ...
12,8 тыс читали · 4 года назад
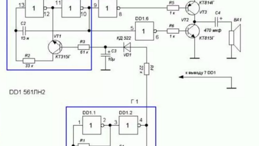
Электроника в 5 шагов. Основные элементы электроники.
Если вы периодически читаете мои статьи, то заметили, что в своих описаниях я уделяю больше внимания процессам и системам, в которые элементы встроены. Это не с проста. На самом деле, книг по электронике великое множество, схем еще больше...