Добавить в корзинуПозвонить
Найти в Дзене

Расчёт большой гидравлической схемы водопровода с регуляторами расхода у потребителя воды

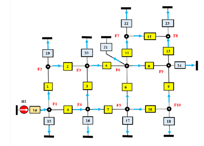
Дугинов Л.А. l.duginov@mail.ru Ключевые слова: методика гидравлического расчёта, сложные гидравлические цепи, расчёт кольцевых сетей, метод узловых потенциалов, Mathcad-15, расчёт в матричном исчислении. Введение Эта статья посвящена проблеме расчёта расчёта кольцевой гидравлической сети методом узловых потенциалов в матричном исчислении .В данной статье приводится новый способ расчёта водопроводной сети с заданной схемой (Рис.1) и геометрии всех труб, известны все точки подключения к схеме потребителей воды, а также максимальные расходы воды в точках подключения потребителей. Требуется рассчитать распределение расходов воды по всей схеме и минимально допустимое значение напора насоса, который будет включён в схему. Рис.1 Гидравлическая схема водопроводной сети с регуляторами расхода воды у потребителей (сопротивления Z15-Z24) Автор данной статьи применил два взаимосвязанных метода решения поставленной задачи: Краткая информация о способе задания величин расходов воды в расчётных т

Дугинов Л.А. l.duginov@mail.ru

Ключевые слова: методика гидравлического расчёта, сложные гидравлические цепи, расчёт кольцевых сетей, метод узловых потенциалов, Mathcad-15, расчёт в матричном исчислении.

Введение

Эта статья посвящена проблеме расчёта расчёта кольцевой гидравлической сети методом узловых потенциалов в матричном исчислении .В данной статье приводится новый способ расчёта водопроводной сети с заданной схемой (Рис.1) и геометрии всех труб, известны все точки подключения к схеме потребителей воды, а также максимальные расходы воды в точках подключения потребителей. Требуется рассчитать распределение расходов воды по всей схеме и минимально допустимое значение напора насоса, который будет включён в схему.

Рис.1 Гидравлическая схема водопроводной сети с регуляторами расхода воды у потребителей (сопротивления Z15-Z24)

-2

Автор данной статьи применил два взаимосвязанных метода решения поставленной задачи:

  1. Новый универсальный метод решения системы нелинейных уравнений, описывающих данную гидравлическую схему. (см. ПРИЛОЖЕНИЕ)
  2. Метод задания величин расходов воды в расчётных точках схемы, с помощью
    цифровых регуляторов расхода воды.

Краткая информация о способе задания величин расходов воды в расчётных точках схемы, заданных потребителями.

Величина расхода воды Qp(м^3/с) к потребителю в расчётной точке схемы задаётся в составе формулы, по которой рассчитывается величина линейного объёмного сопротивления регулятора расхода ZLp:

ZLp=DHp/Qp где: DHр - падение напора на регуляторе расхода воды.

Такой способ задания расхода воды Qp к потребителю даёт возможность:

  1. Зная величину линейного объёмного сопротивления регулятора ZLp, рассчитать при необходимости геометрию трубопровода к потребителю.
  2. Определить минимальное значение напора Hn водяного насоса, который может обеспечить запросы потребителей воды. Последнее условие проверяется автоматически, так как если расчётная схема всего водопровода при заданном напоре Hn водяного насоса не может на каком нибудь участке обеспечить заданный расход воды к потребителю, то схема выдаёт только ту величину расхода которую она может обеспечить, не нарушая двух основных законов гидравлики (1-равенства нулю суммы расходов в узле схемы, 2-равенства суммы падения напоров величине напора в контурах схемы).

Этот результат нельзя получить, если просто задавать в расчётных узлах схемы расходы к потребителям как источники расходов, так как количество воды, которое они "выкачивают" из схемы не зависит от величины гидравлических сопротивлений в схеме. При этом, распределение воды по участкам схемы может резко отличаться от распределения воды, которое будет если в схему включить, только один насос, который уже не может обеспечить заданный режим распределения расходов по всем потребителям.

Исходные данные к расчёту гидравлической схемы рис.1

-3
-4

Расчёт гидравлический схемы водопроводной сети рис.1

-5

ВЫВОДЫ

Как показывает многолетняя практика проведения гидравлических расчётов с использованием итерационной формулы (4), показанной в ПРИЛОЖЕНИИ, пользователь получает:

  1. Простую и надёжную программу, способную решать любые варианты схем: плоские-объёмные, с регуляторами расходов или давлений, учитывать характеристики сопротивлений Z=f (Q), насосов - в аналитическом Н=f(Q) или в табличном виде.
  2. Методику расчёта, в которой проблема задания исходных данных для 1-й итерации практически отсутствует. Нет необходимости задавать правильные направления расходов по ветвям схемы с учётом баланса расходов в каждом узле схемы.
  3. Возможность автоматически определить величины гидравлических сопротивлений в ветвях с заданным расходом воды.
  4. Способ быстро определить величины минимальнo-допустимых напоров насосов с учётом их реальных характеристик Н=f(Q).
  5. Реальную проверку возможности выбранной гидравлической схемы обеспечить потребителя заказанными расходами воды (по всем контрольным точкам схемы) при установке насосов с имеющимися у них характеристиками Н=f(Q).

ЛИТЕРАТУРА

1. Аврух В. Ю., Дугинов Л. А., Карпушина И. Г., Шифрин В. Л. Математическое моделирование на ЭВМ вентиляционных систем турбогенераторов // Электротехника. – 1975. – № 12.
2.
Аврух В. Ю., Дугинов Л. А. Теплогидравлические процессы в турбо- и гидрогенераторах. – М.: «Энергоатомиздат»,1991. C. 50–55.

3. Дугинов Л.А., Розовский М.Х. Простой метод расчёта для сложных гидравлических систем., ТПА,-2020. -№2 (107).-50c.
4.
Коздоба Л. А. Электрическое моделирование явлений тепло- и массопереноса. – М.: «Энергия», 1972
5.
Идельчик И.Е. Справочник по гидравлическим сопротивлениям. Москва, «Машиностроение» 1992

6 . Ионкин П.В. Зевеке Г.В. и другие Основы теории цепей. Учебник для вузов. Изд. М., "Энергия", 1975

ПРИЛОЖЕНИЕ

Краткая информация о новом универсальном методе решения системы нелинейных уравнений в гидравлических расчётах

Более подробная информация об этом методе можно прочитать в опубликованных ранее статьях (см. л.1-4.). Ниже приводится вывод итерационной формулы на базе которой выполняется весь процесс гидравлического расчёта.

Введём обозначения:

dH-падение давления на участке, (Па). Z- квадратичное гидравлическое объёмное сопротивление, (кг/м^7). ZL-линейное объёмное гидравлическое сопротивление, (кг/м^4*с). Q- расход среды через участок, (м^3/с)

Для каждого элементарного участка гидравлической цепи записывается система из 2-х уравнений.

-6

Для 1-ой итерации величина линейного сопротивления ZLi (для всех i-тых участков) задаётся численно равной величине квадратичного сопротивления Zi. Это допустимо так как опыт расчётов показывает практическую независимость величины конечных результатов (только по числу итераций) от начальных значений линейных сопротивлений ZLi.

В процессе итерационного расчёта (в общем случае) для каждой итерации выполняется перерасчёт величины ZL по формуле (4), до тех пор пока величины Z и dH не стабилизируются по величине. Обычно это происходит за 5-10 итераций. При этом, следует указать, что уже после 2-й итерации все расчётные значения входят в зону конечных величин, а далее плавно приближаются к правильному ответу.

---------------------------------------------------------------------------