Добавить в корзинуПозвонить
Найти в Дзене
Дед клуб

Балансный смеситель на лампах или на полупроводниках?

«Даже это старьё (SA602, SA612, NE512, отечественные 174ПС1, 174ПС4, 525ПС1 и т. д и т. п.) уже было в конструкциях радиолюбителей прошлого века. Делать в наше время смеситель на транзисторе можно только по полному невежеству. Чему вы учите подрастающее поколение???» (комментарий от vmkibakin). Речь идёт о балансных смесителях в составе микросхем. Я бы добавил, что в прошлом веке, до появления микросхем, радиолюбители собирали балансные смесители на радиолампах, и по параметрам они превосходили в последствии это «старьё». А я коллекционер этого «старья» и любитель чего-нибудь смастерить на лампах. Мне интересно знать, что собирали радиолюбители в прошедшую эпоху, какой опыт они передали будущему поколению. Установив на печатной плате микросхему-квадратик, вряд ли начинающий любитель радио задумается о процессах, которые происходят внутри этого квадрата. А чтобы сделать такую микросхему, потребовались годы и десятилетия напряжённого труда, последовательно собирая и исследуя схемы на лам

«Даже это старьё (SA602, SA612, NE512, отечественные 174ПС1, 174ПС4, 525ПС1 и т. д и т. п.) уже было в конструкциях радиолюбителей прошлого века. Делать в наше время смеситель на транзисторе можно только по полному невежеству. Чему вы учите подрастающее поколение???» (комментарий от vmkibakin). Речь идёт о балансных смесителях в составе микросхем.

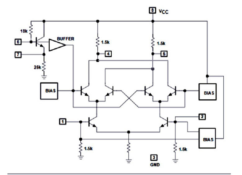
Рис. 1. Микросхема SA602, SA612.
Рис. 1. Микросхема SA602, SA612.

Я бы добавил, что в прошлом веке, до появления микросхем, радиолюбители собирали балансные смесители на радиолампах, и по параметрам они превосходили в последствии это «старьё». А я коллекционер этого «старья» и любитель чего-нибудь смастерить на лампах. Мне интересно знать, что собирали радиолюбители в прошедшую эпоху, какой опыт они передали будущему поколению.

Фото 1.  Микросхема-квадратик.
Фото 1. Микросхема-квадратик.

Установив на печатной плате микросхему-квадратик, вряд ли начинающий любитель радио задумается о процессах, которые происходят внутри этого квадрата. А чтобы сделать такую микросхему, потребовались годы и десятилетия напряжённого труда, последовательно собирая и исследуя схемы на лампах, транзисторах, диодах, чтобы в конечном итоге разработать это «старьё» в виде микросхемы.

Рис. 2.  Т1 - гетеродин.  Т2 - смеситель.
Рис. 2. Т1 - гетеродин. Т2 - смеситель.
Фото 2.  Монтаж смесителя на лампе.
Фото 2. Монтаж смесителя на лампе.

А когда я собрал простой смеситель (не балансный) на радиолампе, был сильно удивлён его отличными параметрами. Несмотря на простоту схемного решения, я обнаружил его высокую линейность в сравнении со схемами на полупроводниках (диоды, транзисторы, микросхемы).

Фото 3.  Верхний сигнал 10,7 МГц. Нижний 360 кГц.
Фото 3. Верхний сигнал 10,7 МГц. Нижний 360 кГц.

Это была простая задача — промежуточную частоту 10,7 МГц преобразовать в низкую промежуточную частоту 360 кГц, необходимую для работы импульсно счётного детектора (F гетеродина = 11,06 МГц), а цель - полностью сделать радиоприёмник диапазона FM на лампах. Смеситель не только усилил сигнал, но благодаря высокой линейности амплитудной характеристики лампы не исказил уже преобразованный на выходе.

Насколько же всё будет лучше, если сделать балансный смеситель на лампах?

Почему на лампах, а не на транзисторах, микросхемах, диодах?

Я считаю, что у ламповых балансных смесителей есть некоторые преимущества перед полупроводниками.

За счёт высокой линейности их характеристик:

ненужные преобразования на минимуме,

сигналы большого уровня проходят без искажений,

эффективно подавляется пролаз гетеродина по входу и выходу, а входной сигнал в промежуточную частоту за счёт симметричной схемы,

высокое входное сопротивление, что упрощает согласование с входными контурами без потери их добротности,

уровень шума сопоставим с СВЧ транзисторами.

Полупроводники имеют преимущества только в СВЧ диапазоне (от сотен МГц до десятков ГГц) благодаря малым паразитным параметрам и компактности, а также по энергоёмкости.

Я занялся поиском готовой схемы, чтобы повторить конструкцию, но первые разработки меня интересовали больше. Упоминания об этих смесителях реально можно найти на уровне 60-х годов прошлого века. В основном они начали применяться в передатчиках с однополосной модуляцией.

Мой отсчёт начался с 1991 года, со смесителя с полевыми транзисторами из справочника «Любительская радио-связь на КВ» (1991г. выпуск 1156) под редакцией Б. Г. Степанова.

Рис. 3.  Спаравочник "Любительская радио-связь" 1991г.
Рис. 3. Спаравочник "Любительская радио-связь" 1991г.

Эта очень простая схема на транзисторах полностью совпала с ламповым балансным смесителем более позднего периода, когда лампы ещё были в приоритете.

Рис. 3.  «Справочник радиолюбителя конструктора» 1973г.
Рис. 3. «Справочник радиолюбителя конструктора» 1973г.

Это 1973 год. «Справочник радиолюбителя конструктора» под редакцией Р. М. Малинина. Такой балансный смеситель применялся в передатчиках.

Напомню, что для радиолюбительских поделок я выбирал самые простые схемы без симметрирующих трансформаторов. Намотать трансформатор в домашних условиях — та ещё задача, где-то неплотно лягут витки на ферритовом колечке, и конец симметрии. Особенно неадекватно ведут себя самодельные трансформаторы на высоких ВЧ и СВЧ.

Фото 4.  Широкополосный трансформатор.
Фото 4. Широкополосный трансформатор.
Фото 5.
Фото 5.
Фото 6.
Фото 6.

Но есть варианты. Это широкополосные трансформаторы: T5-1T-KK81+, TC4-1WX+, MABAES0061. Они на все случаи жизни и на разные диапазоны, как правило применяются в профессиональной аппаратуре.

Продвигаясь в прошлое я нашёл очень простую схему балансного смесителя на биполярных транзисторах. Источник Radio Electronics 1966г. №21 или журнал Радио 1967г. 12. Хорошо работает до 30 МГц с подавлением комбинационных каналов до 50 дБ. Но простым схемах присущи недостатки — требуются низкоомные источники смешиваемых сигналов (речь идёт об использовании эмиттерных повторителей).

Рис. 4.  Радио 1967  012.
Рис. 4. Радио 1967 012.

Правда ещё раньше этот недостаток уже решался в журнале Радио за 1965г. 12, в статье «Балансный смеситель», в которой инженер В. Демьянов, знакомит радиолюбителей со схемами балансных смесителей как на транзисторах, так и на лампах. Предложенные схемы, обладая всеми достоинствами кольцевых, не требует симметричного подведения смешиваемых сигналов. А применение пентодов, особенно необходимо на высоких частотах, чтобы исключить непосредственное прохождение смешиваемых сигналов через проходные ёмкости лампы.

Рис. 5.  Журнал радио 1965г. 012 Балансный смеситель на транзисторах.
Рис. 5. Журнал радио 1965г. 012 Балансный смеситель на транзисторах.
Рис. 6.  Журнал Радио. Балансный смеситель на лампах.
Рис. 6. Журнал Радио. Балансный смеситель на лампах.

В настоящее время балансный смеситель на транзисторах входит в состав однокристальных микросхем, полностью выполняющих роль супергетеродинных приёмников (УВЧ, преобразователь УПЧ, детектор, УНЧ).

А пробовали получить подавление комбинационных каналов в супергетеродинном приёмнике 80 — 90 дБ. Но реально, учитывая погрешности приборов, температуру окружающей среды — добиться надо 85 — 95 дБ. В прошлом веке решали такую проблему в профессиональных приёмниках кольцевые балансные смесители на диодах Шоттки и полевых транзисторах.

И тем не менее, есть чему поучиться подрастающему поколению, отталкиваясь от опыта поколения предыдущего века.

Что только не делали, чтобы добиться в смесителях от полупроводников высокой линейности и, как следствие, высокой избирательности по комбинационным и побочным каналам приёма профессионального супергетеродинного приёмника, вплоть до 100 дБ.

Рис. 7.
Рис. 7.
Рис. 8.
Рис. 8.

Применяли СВЧ двухканальные полевые транзисторы КП306Б (рисунок 7) и КП303Е (рисунок 8), а также использовались двухтактные балансные схемы на диодах Шоттки (рисунок 9).

Рис. 9.
Рис. 9.

Эти схемные решения находят своё отражение в современных микросхемах.

А возвращаясь к истории развития советского приборостроения, нельзя пройти мимо серийных профессиональных приёмников декаметрового диапазона (КВ волны).

В профессиональном РПУ «Призма» с диапазоном 1,5 — 30 МГц и 30 — 60 МГц используется тройное преобразование частоты (37,8 -42,8 МГц, 12,8 МГц, 128 кГц). Преобразователи частоты выполнены по кольцевой балансной схеме с пятью диодами в каждом плече в целях повышения динамического диапазона.

Селективность по комбинационным каналам не хуже 90 дБ.

Чувствительность РПУ 0,6 мкВ при соотношении сигнал/шум 10 дБ.

Фото 7.  РПУ "Рябина М-1"
Фото 7. РПУ "Рябина М-1"

В профессиональном приёмнике «Рябина М-1» с диапазоном 1,5 — 30 МГц используется двойное преобразование (1,222 МГц, 128 кГц). Первый преобразователь выполнен на 5 полевых транзисторах 2П307Д и одном биполярном 2Т325В. Второй преобразователь выполнен по балансной схеме на полевых транзисторах.

Чувствительность РПУ 0,6 мкВ при соотношении сигнал/шум 3 дБ.

Фото 8.  РПУ "Гюйс"
Фото 8. РПУ "Гюйс"

В морском профессиональном РПУ «Гюйс R-697» с диапазоном 12 кГц — 30 МГц используется двойное преобразование частоты (9,572 — 11,472 МГц, 128 кГц)

Первый преобразователь выполнен по кольцевой диодной схеме — 4 диода в каждом плече для повышения линейности. Второй преобразователь по кольцевой схеме с диодами Шоттки и дополнительными резисторами в каждом плече.

Селективность по комбинационным каналам выше 80 дБ.

Чувствительность 0,6 мкВ при соотношении сигнал/шум 10 дБ.

Много интересного о советских и зарубежных РПУ я узнал из книги автора О. В. Голвина «Профессиональные радиоприёмные устройства декаметрового диапазона». 1985 год.

Фото 9.
Фото 9.