Найти в Дзене

Слабые блокируют сильных

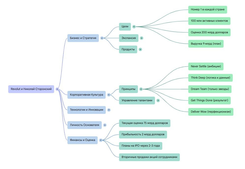
Или , Revolut - как победить банкиров на их территории Фраза не моя, но я согласен). Классное интервью вышло со Сторонским. Отдельно загуглите, если не знаете (75 ярдов оценка их банка, больше 10 тыс сотрудников по всему миру, №1 по многим параметрам, хотя им меньше 10 лет) На выходные нам на подумать собрал краткое резюме (вообще в целом, много сильных мыслей, уверен, каждый что-то зацепит себе). 5 ценностей Revolut: Never settle – не успокаиваться, поднимать планку. Think deeper – думать глубже, разбирать до костей. Dream Team – только “звёзды”, высокая плотность таланта. Get things done – сделал от начала до конца, без “ну я пытался”. Deliver WOW – перфекционизм, качество, “вау-результат”. Тут даже комментировать не буду... Каждый поинт - глубочайший посыл и смысл. ****** Основные кандидаты для найма, и те, кто позволил вырасти так мощно за 10 лет, это категории Doer и Achiever (не про опыт или скиллы, а про качества больше) У Revolut культ “строителей”, а не “обслуживающих”.

Слабые блокируют сильных

Или , Revolut - как победить банкиров на их территории

Фраза не моя, но я согласен).

Классное интервью вышло со Сторонским. Отдельно загуглите, если не знаете (75 ярдов оценка их банка, больше 10 тыс сотрудников по всему миру, №1 по многим параметрам, хотя им меньше 10 лет)

На выходные нам на подумать собрал краткое резюме (вообще в целом, много сильных мыслей, уверен, каждый что-то зацепит себе).

5 ценностей Revolut:

Never settle – не успокаиваться, поднимать планку.

Think deeper – думать глубже, разбирать до костей.

Dream Team – только “звёзды”, высокая плотность таланта.

Get things done – сделал от начала до конца, без “ну я пытался”.

Deliver WOW – перфекционизм, качество, “вау-результат”.

Тут даже комментировать не буду... Каждый поинт - глубочайший посыл и смысл.

******

Основные кандидаты для найма, и те, кто позволил вырасти так мощно за 10 лет, это категории Doer и Achiever (не про опыт или скиллы, а про качества больше)

У Revolut культ “строителей”, а не “обслуживающих”.

Он очень чётко различает людей:

Doer = берет задачу и закрывает end-to-end. Сам. До результата.

Achiever = не “работает”, а достигает. Цель есть, метрика есть, факт есть.

И это даёт компании буст, потому что:

✅меньше менеджмента ради менеджмента,

✅меньше “переложите в задачку”,

✅больше скорости и ответственности,

✅меньше политики, больше результата.

******

У Сторонского есть очень простая штука, которая сносит половину корпоративной клоунады: Net Performance.

Не “мы старались”, не “команда молодцы”, не “он хороший человек”.

А тупо: сильные минус слабые.

3 градации оценки (без поэзии)

Strong

Сильный результат. Выше ожиданий. Принёс value, сделал больше, чем “должен”, двигает метрики, закрывает задачи end-to-end.

Meet Expectations

Нормально. Соответствует ожиданиям. Делает то, что обещали в оффере. Не тащит вниз, но и не разгоняет компанию.

Below Expectations

Ниже ожиданий. Не дотягивает по результату. Причины не важны (в моменте). Важно, что влияние на команду токсичное математически: тормозит, мешает, забирает ресурсы.

Как считается Net Performance

Net Performance = %Strong − %Below Expectations

Пример:

🎯70% Strong

😱20% Meet

👇10% Below

Net Performance = 70 − 10 = 60%

Это показатель “плотности силы” в команде.

Вариация подхода к оценке, про которую я писал у Гугла и Цукера

******

Как они оценивают кандидатов (почему это больно, но честно)

а) Problem solving и “думать глубже”

Не “я так делал 10 лет”, а “вот проблема, вот разбор, вот решение”. Он даже про банкиров говорит: нужен мозг, STEM-бэкграунд, умение копать в детали.

б) Ownership end-to-end

Если кандидат хорош только на кусочке (“я стратег”, “я про коммуникации”), но не умеет доводить до результата, он в такой культуре просто не приживётся.

в) Быстрая проверка реальностью

Фраза уровня “без сантиментов”: за 2 недели Сторонский понимает, может человек или нет.

Потому что в KPI-driven среде очень быстро видно: есть deliver или нет deliver.

Ну и там еще куча всего. Давайте галопом:

- Он играет в Атаке (пока большинство бизнесов работает в "защите" на сохранение, он атакует рынок и отжимает долю)

- Оценивают и эйчаров, если hr нанимает кандидата, который below - то потом минуса летят эйчару, вплоть до увольнения

- смелость увольнений (just бизнес, не тянешь, не хочешь, до свидания)

- планерка 1-to-1 идет 15 минут, чисто метрики обсуждаются на дашборде

Очень много про людей. Очень много про эффективность.

Топы работают с головой, над головой и метриками.

Если есть запрос на переход на следующий уровень по подходу к работе и по доходу - то welcome в мою программу "Дирижер продаж"

P.S вот такую ментальную карту (карту смыслов) собрал за 1,5 секунды Notebook LLM - когда я в него засунул интервью... Просто если кто-то еще не юзает ИИшку ребят - то вот вплоть до такой удобной конструкции можно сборку делать

Всем отличных выходных!

На следующей неделе новый сервис дам поюзать - таким точно еще никогда не пользовались

@besalesman

#заметкисейлза