Добавить в корзинуПозвонить
Найти в Дзене
Антигравитация

Обратная связь на статью Maksum Arakaev «Критический анализ концепции Пономарева Дмитрия Валерьевича о «релятивистской антигравитации»!» _2

Пономарев Дмитрий Валерьевич НАЧАЛО СТАТЬИ ЧИТАЙТЕ В ПЕРВОЙ ЧАСТИ ПО ССЫЛКЕ: https://dzen.ru/a/aXMuy8r2KjWTPbqL Итак, еще раз последовательная цепочка рассуждений про точку «u»: Точка «u» – это точка системы отсчета, телом отсчета которой является точка «m». Поскольку любая система отсчета имеет систему координат, являющейся неотъемлемой частью системы отсчета, то эта точка «u» имеет определенные и неизменные координаты относительно тела отсчета (точки «m»), а следовательно, и определенное расстояние до материального тела M. Если точка «m» движется относительно материального тела M (если наблюдаем с материального тела M), то, соответственно, и вся система отсчета, связанная с точкой «m» движется относительно тела M. Таким образом, в этом случае также и движется система координат, связанная с точкой «m», и, естественно, движется и точка «u», которая имеет в системе отсчета, связанной с точкой «m» определенные и неизменные координаты. Движение характеризуется скоростью. Если относительн
Оглавление

(Часть 2/3)

Пономарев Дмитрий Валерьевич

НАЧАЛО СТАТЬИ ЧИТАЙТЕ В ПЕРВОЙ ЧАСТИ ПО ССЫЛКЕ:

https://dzen.ru/a/aXMuy8r2KjWTPbqL

Итак, еще раз последовательная цепочка рассуждений про точку «u»:

Точка «u» – это точка системы отсчета, телом отсчета которой является точка «m». Поскольку любая система отсчета имеет систему координат, являющейся неотъемлемой частью системы отсчета, то эта точка «u» имеет определенные и неизменные координаты относительно тела отсчета (точки «m»), а следовательно, и определенное расстояние до материального тела M. Если точка «m» движется относительно материального тела M (если наблюдаем с материального тела M), то, соответственно, и вся система отсчета, связанная с точкой «m» движется относительно тела M. Таким образом, в этом случае также и движется система координат, связанная с точкой «m», и, естественно, движется и точка «u», которая имеет в системе отсчета, связанной с точкой «m» определенные и неизменные координаты. Движение характеризуется скоростью. Если относительно материального тела M точка «m» имеет скорость, то и система координат точки «m» имеет скорость, а следовательно, и точка «u» имеет скорость относительно тела M. Движение материального тела M и точки «m» относительно друг друга может быть прямолинейным, а может быть криволинейным. Прямолинейное движение точки «m» относительно материального тела M характеризуется тем, что вся её система отсчета, а следовательно, и система координат этой точки и соответственно и точка «u» движутся с одинаковой скоростью по отношению к материальному телу M. Криволинейное движение точки «m» относительно материального тела M характеризуется тем, что различные точки её системы отсчета движутся с различной скоростью по отношению к материальному телу M (в противном случае это было бы прямолинейное движение). Наглядно это хорошо иллюстрируется, если точку «m» представить достаточно объемным телом, одна часть которого (которая ближе к телу M) будет иметь одну скорость, а другая часть (которая дальше от тела M) будет иметь другую скорость относительно материального тела M. Таким образом, криволинейное движение точки «m» относительно материального тела M характеризуется тем, что скорость движения любой из точек системы отсчета точки «m» зависит от расстояния от этой точки до материального тела M. Тоже самое наблюдается и из системы отсчета точки «m»: если движение прямолинейное, то с любой из точек системы отсчета точки «m» наблюдается одинаковая скорость материального тела M и наоборот при криволинейном движении с разных точек системы отсчета точки «m», находящихся на различных расстояниях от материального тела M наблюдается различная скорость материального тела M. Таким образом, из точки «u» наблюдается скорость отличная от скорости, наблюдаемой из точки «m».

Краткие выводы из всего вышепредставленного блока про точку «u»:

1) Возникновение антигравитации возможно только непосредственно в точке «m» с размерами dR = R_1 – R_2 при R_2 → R_1. Это физика.

2) Нематериальная точка «u» необходима для математического определения разности потенциалов гравитационного поля между двумя свободно выбранными эквипотенциальными поверхностями при заданных или прогнозных параметрах движения материальной точки «m». Это математика.

Идем далее. Вы пишите (важные слова выделим жирным):

Повторюсь еще раз, только градиент от потенциала в точке «m», с учетом положений СТО/ОТО, может дать понять куда направлена напряженность гравитационного поля и каков её модуль, а также, соотвественно, направление силы! И никакая «эквилибристика» с построениями и введениями «виртуальных точек и отрезков» это не заменит. Вся теория поля построена на принципах использования векторного анализа и применения дифференциальных векторных операторов, а не самоуправства со школьной геометрией, коя здесь категорически неуместна.
…То есть Автор, фактически ставит под сомнение веками известные принципы работы с полями и предлагает какие-то альтернативные геометрически-спорные механизмы, что дают совершенно иной результат. Ну и естественно эти сомнительные методы более удобны для Автора, поскольку лежат в основе его «антигравитационной концепции»))) На мой личный взгляд – это, как минимум подмена понятий, а как максимум фальсификация…

Наш комментарий. Здесь мы приходим ровно к той же самой истории, что и с господином Евлампием Диагеновичем. Вот, что удивляет: вы в наших комментариях к видеообзору разглядели множество фрагментов и рисунков нужных вам для вашего «критического анализа», например, про «Парадокс Эренфеста» и даже много текста написали под это (ваши аргументы мы рассмотрим отдельно в разделе «2.9. «Парадокс Эренфеста»» настоящей статьи), а вот действительно существенные вещи, комментарии и рисунки не продемонстрировали! О чем это мы? А вот о чем. Идем по порядку.

Мы не «ставим под сомнение веками известные принципы работы с полями» (ваша цитата), а строго следуем им и писали об этом, мы всеми руками за градиент:

Рисунок 46.
Рисунок 46.

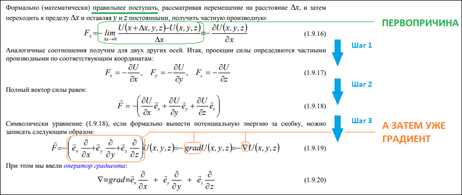
НО вы понять не можете, что градиент – это объект математический, хотя и пишите правильно «…и применения дифференциальных векторных операторов». Градиент – это инструмент, это не первопричина. Смотрим материал (Рисунок 47), который вы опять упустили (источник [25]):

Рисунок 47.
Рисунок 47.

Читаем этот материал внимательно: «Формально (математически) правильнее поступать, рассматривая перемещение на расстояние дельта x, и затем переходить к пределу дельта x и оставляя y и z постоянными, получить частную производную». Повторим – вначале рассматриваем перемещение на расстояние дельта x, а затем переходим к пределу и получаем частную производную. Обратите внимание на рисунке, как получается в итоге градиент: полный вектор силы (уравнение (1.9.18)) получен из уравнения (1.9.16), далее потенциальная энергия вынесена за скобку и получается оператор градиента и потенциальная энергия (уравнение (1.9.19)). А теперь внимание! Идем к самому началу – уравнение (1.9.16), видите, что стоит вначале? Там стоит сила равна пределу работы по перемещению на расстояние к этому расстоянию при стремлении расстояния к нулю. И именно про это цитата из источника СПбПУ [25], что вначале перемещение, а потом получим производную/градиент.

Теперь совместим рисунок из источника [25] и рисунок из нашей работы «Антигравитационная сила» [5]:

Рисунок 48.
Рисунок 48.

Видите, что это одно и тоже, только у нас есть приведение на релятивистские поправки. Вот и всё! Поэтому мы не используем «сомнительные методы» или «ставит под сомнение веками известные принципы работы с полями» (ваши цитаты), а строго следуем всей цепочке и именно от первопричины. Дополнительно скажем, что мы получили аналогичные результаты, как исходя из работы по перемещению на расстояние, так и беря градиент (как вы и пишите) и приводили это в комментариях к видеообзору, а господин Евлампий Диагенович всё «упирал» только на градиент, который по итогу нам даже и не предоставил.

Более того, в отдельном разделе «2.7. Векторный анализ. Градиент» настоящей статьи мы предоставим развернутое определение градиента и результат там будет точно такой же, как и на Рисунке 48. Поэтому подменой понятий занимаетесь именно вы (мы это также продемонстрировали в разделе «1.2. О «Критическом анализе» критика Maksum Arakaev») голословно заявляя, что «Автор, фактически ставит под сомнение веками известные принципы работы с полями», т.к. то, что вы написали выше «только градиент от потенциала в точке «m», с учетом положений СТО/ОТО, может дать понять куда направлена напряженность гравитационного поля и каков её модуль», как раз мы и делали, т.е. брали градиент (см., например, Рисунки 5, 12, 32, которые вы в своей работе упустили, а вернее скрыли от своих читателей, а сейчас заявляете открыто, что якобы мы используем «сомнительные методы» (ваша цитата), а это является еще одним явным фактом подмены вами понятий и искажения перед читателями действительно наших слов и используемых инструментов. Более того, далее по тексту своего «критического анализа» вы пишите «Затем Автор берет градиент…», т.е. вы подтверждаете факт того, что мы всё-таки используем градиент (применяем дифференциальные векторные операторы) и привели один скриншот из наших комментариев под видеообзором. Получается вы запутались или специально вводите читающую аудиторию в заблуждение вначале излагая одно, а затем другое. Нехорошо с вашей стороны.

Исходя из вышеизложенного делаем следующие выводы по данному разделу настоящей статьи:

1) Вы не разобрались в основном уравнении антигравитации, т.к. либо невнимательно слушаете материал, не читаете комментарии к ним, либо намеренно это делаете, а следовательно, вводите в заблуждение читателей;

2) Вы должным образом не понимаете смысл определения системы отсчета и, в связи с этим делаете ошибочные заключения про точки наблюдения;

3) Пытаетесь навязать мнение, что мы ставим под сомнение веками известные принципы работы с полями и предлагаем «какие-то альтернативные геометрически-спорные механизмы» (ваша цитата), хотя это совершенно не так (скриншоты мы вам приложили);

4) Мы как раз и подтвердили своей работой ваши правильные утверждения про «…Для того, чтобы понять, какая сила будет действовать на точку «m» необходимо измерить (рассчитать) потенциал гравполя, сместив точку «m» на бесконечно малую величину…» и про «…Но точка «m», что на краю такого сферического форм-фактора, не в курсе, что она не на диске, и если честно, ей вообще на это «сиренево»)) Если эффект есть, то он должен быть вне зависимости, на какой фигуре закреплена точка «m»…» (скриншоты мы вам приложили).

На основании этого мы закрываем этот блок абзацев вашего «критического анализа». Они ничем не опровергают нашу позицию.

2.4. Условные обозначения.

Вы пишите (важные слова выделим жирным):

…Автор выше в скрин-шоте применяет обозначения, как dR и dr, которые не то, чтобы бесконечно малые, а они даже вообще не малые ни разу! Более того, эти величины могут быть даже очень и очень значительные, если размер диска не малый, а у Автора диск не малый! Автор несколько раз применял различные методы убеждения собеседника, что применения таких обозначений в его публикации правомерны…
.…Если бы Автор хотел сделать всё традиционно, то можно было использовать выражения, такие, как: ∆R и ∆r, которые и применяются для указания конечных приращений какой-либо величины. Ну это просто такая ремарка к тому, что автор делает с общепринятой математикой))

Во-первых, мы давали один краткий ответ, а не несколько, как вы пишите, касательно именно условных обозначений (а не разъяснений физического смысла величин) господину Евлампию Диагеновичу на подобную вашей реплику. Вот он:

Рисунок 49.
Рисунок 49.

Во-вторых, именно для вас поясняем следующее:

1) Вы же не слушали с самого начала, что приведенный рисунок рассматривает частный случай взаимодействия, когда для точки m весь диск будет представлен в антигравитационном поле? Не слушали! И мы вам в предыдущем разделе настоящей статьи это пояснили. А потом, мы переходим к выводу основного уравнения антигравитации в общем виде (рисунка под него в видеообзоре нет). Так вот, для частного случая, чтобы не перемешивать (не путать) его далее с общим, мы избрали обозначения Н и R, а в общем случае обозначения уже ввели R_1 и R_2. Мы авторы и мы имеем на это право. Вот эти обозначения (специально еще раз подсвечиваем зеленым):

Рисунок 50.
Рисунок 50.

Далее, что такое ∆R, которое вы нам советуете применить? Это должно быть, например, ∆R = R_1 – R_2. Вы в нашем частном случае видите R_1 или R_2? Нет. Мы величины так не обозначали по причине, которую озвучили выше. Так вот, вы нам советуете расстояние между двумя эквипотенциальными поверхностями записать так: ∆R = R – H. Видите, в чём путаница будет (R или H)?

2) В нашем видеообзоре НИ СЛОВА не сказано про дифференцирование, бесконечно малые, бесконечно большие, производные или интегралы, мы даже слово ПРИРАЩЕНИЕ ни разу не произнесли. Поэтому величины на данном рисунке указываются без привязки к данным математическим сущностям. НО есть такое не гласное правило, что всегда пояснять используемые обозначения при первом их введении в тексте, что мы и сделали на 09:44 (минуты: секунды) сказав «тогда расстояние между эквипотенциальными поверхностями будет равно dR», т.е. мы обозначили это расстояние через dR. И это наше право, т.к. вышеотмеченных математических сущностей мы в данном видеообзоре и презентации не использовали. Мы могли это расстояние обозначить, как угодно, хоть «dd», хоть «RR», хоть «Rd», это не важно, мы выбрали и всем обозначили для понимания через dR и сказали, что это за расстояние.

3) Смотрим определение «Приращение функции» [26]:

Рисунок 51.
Рисунок 51.

Видите фразу «обычно обозначаемая»? «Обычно обозначаемая» – это не «обозначаемая» или «всегда обозначаемая», это «обычно», не закон. Т.е. можно и «не обычно», главное пояснить.

4) С чего вы взяли, что у нас диск «не малый» (ваша цитата)? Мы говорили про размеры диска при озвучивании этого рисунка? Нет. Мы даже размеры тела M не озвучивали, которые вас, кстати, не смутили. Рисунок схематичный! Вы там что-то предполагаете, крутите вертите за нас размерами диска, например, «могут быть даже очень и очень значительные» или «диск не малый», хотя мы вообще ни слова о размерах не говорили. Если мы захотим и озвучим, то мы этот диск, действительно, можем сделать бесконечно большим, очень крошечным (бесконечно малым), любым. Но мы этого не делали. Суть рассматриваемого процесса не в размерах диска! Поэтому мы о размерах и не говорим, просто обозначаем величины. А вы тут для всех что-то за нас договариваете. Нехорошо.

5) И наконец ваша фраза: «можно было использовать…∆R». Вы даже сами пишите, что «можно было использовать», а не «нужно было использовать». Оговорка по Фрейду? Наверное, ваше подсознание всё-таки правильно говорит. Слово «можно» не равно слову «нужно» («можно» ≠ «нужно»). Поэтому, уважаемый Maksum Arakaev, мы все прекрасно видим, а особенно по пределам (см. предисловие), что именно вы «делаете с общепринятой математикой» (ваша цитата).

Мы закрываем этот ваш абзац, который вы, кстати, вынесли в качестве ремарки, т.е. не относящийся к рассматриваемому процессу по существу (просто про оформление), а также на основании представленных выше пояснений. Этот ваш абзац (ремарка) ничем не опровергают нашу позицию.

2.5. Угловая скорость.

Далее вы начинаете рассуждать о времени и угловой скорости. Целый большой абзац этому посвятили. Весь его приводить не будем, возьмем только фрагменты, чтобы показать суть того, что вы нам пытаетесь здесь представить. Вы пишите (важные слова выделим жирным):

…Данное заявление выглядит не то что сомнительным, а просто вопиющим! Поясняю… Каждый бесконечно тонкий концентрический слой диска движется со своей линейной скоростью, а это означает, что согласно тем же преобразованиям Лоренца такой слой будет иметь свое «сжатие времени» относительно линейно-неподвижной оси вращения и наблюдателя на теле «M».
…Из всего этого исходит то, что скорость течения времени на каждом концентрическом слое диска будет отличаться от иных таких слоев. Ну и к чему это приведет, что скорость течения времени от оси вращения к периферии будет меняться вдоль радиуса диска? Предлагаю господину Пономареву Д.В. и «его Команде» спросить «мальчика с палкой», он вероятно знает ответ))) Если и он не знает, то я подскажу…А предпосыл следующий, что угловая скорость зависит от «скорости течения времени» относительно линейно-неподвижного наблюдателя, что может находиться, как на оси вращения или в точке «M», а это приводит к наблюдению разных угловых скоростей каждого бесконечно тонкого концентрического слоя диска. Это не совсем точное пояснение «на пальцах», но отражающее основную суть, чтобы всё-таки было понятно и «мальчику с палкой» и без таковой))

Дааааа, действительно, Maksum Arakaev, эта ваша цитата «выглядит не то, что сомнительной, а просто вопиющей!» (ваши, кстати, слова). Смотрим внимательно формулу определения угловой скорости (Рисунок 52А):

Рисунок 52А.
Рисунок 52А.

Вы пишите, что «…скорость течения времени на каждом концентрическом слое диска будет отличаться от иных таких слоев» и на основании этого, делаете вывод, что «…а это приводит к наблюдению разных угловых скоростей каждого бесконечно тонкого концентрического слоя диска». Хочется спросить вас: а вы ничего больше не забыли??? Вы ничего больше не забыли привести на релятивистские поправки в формуле определения угловой скорости? Так вот, господину Пономареву Д.В., его команде, «мальчику с палкой» (к нему мы еще вернемся) и читателям уже с самого начала вашего «критического анализа» и нашей статьи понятно всё про вас и вашему подходу к математике и физике процессов. Вы берете знаменатель (наблюдаемое время) и на основании этого делаете выводы про изменение угловой скорости, совсем не взяв в рассмотрение, а что же у нас стоит в числителе вышепредставленной формулы. Мы вам скажем: там стоит наблюдаемый угол поворота, а он, как известно пропорционален длине дуги (длине бесконечно тонкого концентрического слоя диска), которая, как и наблюдаемое время подвержена преобразованиям Лоренца. В результате релятивистские поправки сокращаются, и угловая скорость остается неизменной. Вот и всё, уважаемый Maksum Arakaev. Вы элементарно математику по формулам не раскладываете, а пишите огромные выводы и перекладываете всё с больной головы на здоровую (есть такая фраза).

Во-вторых, мы делаем вывод, что вы вообще в теории относительности слабо разбираетесь, ведь говоря, что угловая скорость слоев диска, если наблюдать с тела M будет разная, то при вашем представлении и описании процесса диск при определенных скоростях будет разрушен (порвет его «неведанная сила»), хотя наблюдатель, находящийся на диске, для которого всё спокойно с диском (и никакого движения у диска естественно нет) никакого разрушения видеть не будет. Вы хоть понимаете, что пишите? Вы понимаете понятия «наблюдаемое», «реальное», понимаете относительность? Видимо нет.

В дополнение читаем, что есть в свободном доступе на эту тему (см. Рисунок 52Б, Рисунок 52В, Рисунок 52Г и Рисунок 52Д). Комментировать излишне (важное выделили цветом).

Рисунок 52Б*.
Рисунок 52Б*.
Рисунок 52В*
Рисунок 52В*
Рисунок 52Г*.
Рисунок 52Г*.
Рисунок 52Д*.
Рисунок 52Д*.

Мы закрываем этот ваш абзац, который ничем не опровергают нашу позицию.

2.6. Пределы.

Далее критик Maksum Arakaev рассуждает про уголовно-процессуальное право и переходит к функциональному анализу нашего уравнения (15) из видеообзора на предельные значения. Вот тут то он нас очень позабавил. Перейдем опять на вы к критику. Приводим еще раз уравнение (15) (а вернее 15 и 16), которые показывают какое должно быть отношение линейной скорости вращения к скорости света, чтобы достичь антигравитацию (Рисунок 53):

Рисунок 53.
Рисунок 53.

Уважаемый Maksum Arakaev, в своём «функциональном анализе» вы приводите для примера 4-ре (четыре) варианта взятия пределов. В действительности их можно взять по 6-ти (шести) вариантам. И их правильное математическое представление и интерпретация результатов как раз у нас и представлена в нашей работе «Точка антигравитации» [4]. Это так в качестве ремарки. Мы их обязательно представим скриншотами ниже в самом конце данного раздела настоящей статьи.

Переходим к вашим вариантам пределов и их интерпретациям, которые вы сделали.

Вы пишите (важные слова выделим жирным):

В данном уравнении возьмем предел при «r» в стремлении к бесконечности. Под корнем будет 1 (единица) и скорость V должна равняться скорости света!!! Хмммм… Очень странно, поскольку получается, что чем габаритнее диск, тем меньше возможности достичь «антигравитационного эффекта»… Как будто интуиция подсказывала обратное. Я знаю, что сделает Автор, если захочет ответить на данный вопрос, он укажет, что «МатКад», коим он пользуется, это «очень умная программа» и умнее нас вместе взятых и она точно знает, что делает…))

Во-первых, ваша интуиция, которая «подсказывает вам обратное» ошибается, а вернее у вас нет знаний по теории относительности (либо всё как-то запуталось у вас). Если бы они были, то вы бы знали следующее (см. Рисунок 54, где важное подчеркнем зеленым):

Рисунок 54*.
Рисунок 54*.

Или вот скриншот с работы Л.Б. Окунь «Масса. Энергия. Относительность» [11], из которой вы, кстати, вменяли нам уравнение (8.1) и которое мы обсудили в разделе 2.2. «Релятивистская масса» настоящей статьи (ровно о том же, что и скриншот выше):

Рисунок 55.
Рисунок 55.

Так вот, это верно, что «чем габаритнее диск, тем меньше возможности достичь «антигравитационного эффекта»» потому, что при всём желании крайнюю точку диска, радиус которого стремится к бесконечности (т.е. вы его постоянно увеличиваете) вы разогнать до скорости света не сможете. А ваша интуиция говорит обратное, а возможно это ваши знания. И, заметьте, мы здесь не говорим ни про какой Mathcad, это элементарная теория (СТО). Это мы сейчас сказали про физику.

Во-вторых, смотрим математику:

Рисунок 56*.
Рисунок 56*.

Так вот, уважаемый Maksum Arakaev, вы не сможете достичь никогда бесконечности, а вы нам тут так лихо пишите «…скорость V должна равняться скорости света…». Поизучайте внимательно пределы (математику).

Далее вы пишите (важные слова выделим жирным):

Теперь возьмем предел при «r» в стремлении к 0 (нулю). То есть, радиус диска уменьшаем до нуля и видим, что оказывается, какая то «антигравитационная» разность потенциалов все таки образуется даже, если диск уже не диск, а вращающаяся точка)) То все равно оказывается, что линейную скорость вращения этой точки для достижения «антигравитации» необходимо довести до С/1,414. Но хочется спросить Автора, а что там крутить, если радиус диска равен НУЛЮ, и как это будет физически выглядеть?? Это не претензия к Автору, ни в коем случае! Это просто указание на ошибку в физической логике.

Тоже самое, что и с вашим первым пределом (математика). С чего это ради вы при взятии предела при «r» в стремлении к нулю взяли значение аргумента (переменной «r») равной нулю? Этот пример мы разбирали в предисловии настоящей статьи. У вас очень «чудесные» знания по математике, а вернее у вас нет знаний по пределам раз вы при взятии пределов и стремлении аргумента (переменной) к нулю с чего-то ради равняете этот аргумент (переменную) нулю. Почитайте теорию по пределам, которую мы предоставили в предисловии настоящей статьи. Более того, логика и представление физических объектов и процессов у вас еще более «чудесная», просто удивительная! О чём это мы? А вот о чём. Если вы равняете радиус диска НУЛЮ (r = 0), то, во-первых, это уже математически будет не взятие предела, а просто подставление в наше уравнение (15) значения r = 0, а во-вторых, тогда, как вы правильно написали будет «диск уже не диск, а вращающаяся точка», но с одним и очень существенным уточнением, что эта точка не имеет размеров (она безразмерная), т.к. r = 0. А при нулевых размерах не существует материи, нет ничего! Расходимся! В уравнении разности гравитационных потенциалов есть масса, а когда материи нет, нет и массы, всё умножается на НОЛЬ и равняется НУЛЮ (масса стоит перед скобками, перед Лоренц-фактором, раскройте скобки и умножьте все слагаемые на ноль), нет ничего, вопрос закрыт и обсуждать нечего, и диска нет, поэтому любые другие коэффициенты не имеют значения, всё сводится к пустоте, отсутствию диска как токового и предмета исследования нет. Вот когда радиус начинает стремиться к нулю, т.е. уже не ноль, вот тогда и появляется размер и материя, тогда и ищем предел по уравнению (15) и в разности гравитационных потенциалов будет масса и всё будет в порядке, будет предмет (диск) для исследования. Вы нас, уважаемый Maksum Arakaev, просто удивляете. А еще беретесь за критические анализы, пишите «сатирические статьи» (это ваши слова в наименовании ваших статей) на работы других авторов, язвительно делая в них выпады на труд других людей. Мы считаем, что именно ваши необдуманные аргументы – повод для сатиры.

Идем далее, вы пишите:

А сейчас мы устремим в уравнении (15) «H» к бесконечности. Также скорость периферии диска должна быть С/1,414 для достижения «антигравитационного эффекта». Тут ничего аномального нет.

Спасибо вам за этот вывод! У нас это представлено в работе «Точка антигравитации» [4], которую вы конечно же не читали.

Далее вы пишите (важные слова выделим жирным):

В финальном пределе устремим в уравнении (15) «H» к 0 (нулю). И получим опять стремление скорости периферии диска к скорости света!!! То есть, центр диска произвольного радиуса совмещаем с центром масс тяготеющего тела и образуем симметрию (например делаем дырку в диске и помещаем туда тяготеющую массу). Однако согласно формуле Автора «антигравитационная сила» может быть достигнута в предельном случае, при V->C. А в какую сторону будет направлен вектор этой силы, если центр вращения диска совмещен с центром масс тяготеющего тела? Оба направления равноправны/симметричны)) Чувствуется опять какое-то логическое противоречие.

Тут мы приходим к выводу, что вы не только не знаете основ СТО (скриншоты, приводили к первому вашему пределу, см. Рисунки 54, 55), но и опять логически подумать не можете корректно. Поясняем. Если вы желаете, чтобы у вас крайняя точка диска (диск с «дыркой», как вы написали) была в антигравитации с центром масс тяготеющего тела, расстояние до которого вы приближаете (стремите) к нулю, т.е. стараетесь поместить это тело в «дырку» диска, то вы должны разогнать эту крайнюю точку диска до скорости света, чего сделать невозможно (смотри скриншоты представленные ранее из СТО), а в данном случае (т.е. когда всё-таки скорость точки меньше скорости света) – это будет наблюдаться гравитация. Допустим, вы остановили диск, поместили в «дырку» диска тяготеющее тело и опять пытаетесь достичь скорости света, а следовательно, и достичь антигравитации, то у вас и в этом случае не получится, т.к. крайнюю точку такого диска вы также никогда не доведете до скорости света, а следовательно, и до антигравитации. Поэтому на ваш вопрос «А в какую сторону будет направлен вектор этой силы…?» простой ответ: в данном случае всегда будет гравитация, т.е. вектор силы будет направлен к тяготеющему телу. Вы бы и сами до этого дошли, если бы знали, что такое пределы и основы СТО.

Вы пишите:

Данный вышеуказанный школьный функциональный анализ показывает на несостоятельность данного уравнения в предельных случаях!

Единственное, на что показывает проведенный вами «школьный функциональный анализ», так это на то, что вы плохо в школе учили тему пределов и СТО, а может и вовсе прогуливали уроки математики и физики. Без обид, уважаемый Maksum Arakaev, вы сами перешли на «школьную» формулировку и позволяете себе язвительные фразы в адрес других авторов. Принимайте такое же отношение и к себе.

Кстати, господин Евлампий Диагенович чью позицию вы поддерживаете, обозначив это в начале вашего «критического анализа» фразой «чью позицию я, вероятно, также использую» такой же, как и вы любитель при взятии пределов стремить аргумент к нулю и сразу же равнять его нулю (стремить один аргумент к другому и сразу же равнять их). Вот его просто феноменальная фраза:

…если вы рассматриваете Лоренц-факторы гамма один и гамма два, то они при стремлении dr к нулю, то и эти два Лоренц-фактора стремятся друг к другу и их не надо различать.

Теперь понятно с кем вы вместе в школе прогуливали уроки по математике.

Ниже приводим скриншот всех пределов (Рисунок 57), которые можно получить по уравнению (15), а их интерпретацию можно почитать в нашей работе «Точка антигравитации» [4].

Рисунок 57.
Рисунок 57.

Мы закрываем эти ваши четыре абзаца про пределы. В них нет ничего, что опровергает нашу позицию.

2.7. Векторный анализ. Градиент.

Далее вы начинаете переходить к векторному анализу и градиенту. Хорошо, давайте приступим к этому анализу.

Приводим целиком ваши цитаты на эту тему, разобьем их на две части (1-я цитата, которая у вас состоит из трех абзацев и 2-я цитата на один абзац). И рассматривать далее начнем со 2-й цитаты, т.к. ваши ошибки там в том числе приводят к неправильному толкованию и в 1-й цитате (хотя вы последовательность вашего обзора выстроили иначе, но это не важно, ведь у вас «каша» всё равно получилась, которую мы сейчас по полочкам и правильной последовательности расставим). Итак, ваши цитаты (важные слова выделим жирным):

1-я ваша цитата:

Автор решил пройти якобы по классическому пути и взять градиент от потенциала в точке «m», которая испытывает релятивистское движение. Однако Автор зачем-то в Лоренц-фактор вводит функциональную зависимость скорости V(r) от расстояния от точки «m» до оси вращения, а потом путем нехитрых школьных размышлений выражает данную зависимость от переменной R, то есть от расстояния между точками «M» и «m». Не совсем ясно, даже сказать откровенно ошибочно придавать точке «m» какой то «люфт» по радиусу вращения, так, если бы вышеуказанная точка не имела жёсткой фиксации от оси вращения на диске, а была бы на «свободном ходе» по данной степени свободы.
Затем Автор берет градиент, таким образом, что, как будто скорость точки «m» имеет зависимость от расстояния по радиусу R и получает необходимые ему выражения. Правда Автор, в таком случае, называет эту координатную ось, как «X» (а не R, как у нас), и естественно, у него имеется ортогональная ось «Y». Но смотрите, что могу сделать, я выражаю скорость, что стоит в Лоренц-факторе, не через переменную «X», а через «Y» и тогда градиент, который в версии Автора давал только компоненту силы по «X», теперь будет давать еще и компонент силы и по ортогональному направлению, т.е. по «Y». В целом получится сила, которая не направлена на центр масс тяготеющего тела «M». Все «мальчики с палками» поняли в чем здесь дело? Опять у «кого-то» подводит физическая логика)) Чтобы было избыточно ясно, показываю движения Автора по рисунку ниже. Шаг №3 r(x) = x*{rd/R}. Однако, я могу, как выше и говорил, сделать так r(y) = y*{H/R} и, соответственно, градиент у нас будет производиться не по одной переменной, а по двум и соответственно суммарная сила не будет иметь только компоненту по переменной «X», то есть вдоль радиуса от точки «M» в точку «m», но еще иметь и ортогональную компоненту по «Y», что указывает на логический пердименоколь))

2-я ваша цитата (вырезка из вашего скриншота и ваша цитата):

Рисунок 58.
Рисунок 58.
Как мы видим, что когда Автор берет градиент от выражения (v[x]/c)^2, где функция v[x] – это векторная величина, то это должно приводить к применению уравнения (10.11) вышеуказанного рисунка. Но Автор не делает этого, а применяет механизм взятия обычной производной. Как все небось прочувствовали — разница принципиальная! Увы, Автор не придерживается основ векторного анализа и в этом опять ошибки и ошибки…. Хочется спросить, а что, никто этого не видел? И «Команда Пономарева Д.В.» тоже не в курсе, как на самом деле такие математические процедуры проводятся? А «мальчик с палкой» тоже не в теме? Ну что, жаль…

Да, мы все поняли в чём тут дело (отвечаем на ваш вопрос) – в вашем случае это называется «смотрю в книгу – вижу фигу» (есть такое выражение). И книг этих три: книга по СТО, книга по векторному анализу и книга [27], скриншот из которой вы приложили (кстати, не указав источника). Вот и хочется задать вам вначале вопрос: а вы видите, что скорость и скорость света в Лоренц-факторе возведены в квадрат? Знаете, что это означает?

Начинаем объяснять по порядку. Но вначале немного отвлечёмся и рассмотрим, например, понятие кинетической энергии, которую обозначим через E_к и формула которой всем известна:

-18

где: m – масса тела; υ – скорость движения этого тела.

Всем известно, что энергия не является векторной величиной. Но в формуле кинетической энергии есть скорость, а скорость векторная величина. Но почему же тогда энергия E_к получается скаляром? Вначале приведем определение скалярного произведения векторов [28] (см. Рисунок 59).

Итак, из Рисунка 59 мы видим, что результатом скалярного произведения двух векторов является скаляр, т.е. число (обратим особое внимание на фрагмент «не зависящим от выбора системы координат», который нам далее также пригодится) и в случае скалярного произведения вектора  самого на себя это произведение будет определятся по формуле (косинус у нас будет равен cos𝜽 = 1):

-19
Рисунок 59.
Рисунок 59.

По определению модулем вектора (|υ|) является число [29]. В результате операции взятия модуля вектора скорости этот вектор теряет свою направленность и становится скаляром. Поэтому произведение |υ||υ| также является числом (скаляром). Теперь внимательно смотрим на схематичном Рисунке 60 ниже на массу, вектор скорости и как «появляется» кинетическая энергия (рисунок условный, чтобы просто показать математику по отдельно взятой математической формуле).

Рисунок 60.
Рисунок 60.

Из вышепредставленного видно, что хотя сама скорость является векторной величиной, но она входит в определение кинетической энергии уже, как скаляр (число) и υ^2 в формуле кинетической энергии это тоже скаляр (число). Вывод (важно!): когда мы анализируем и далее берем в работу конкретную физическую сущность (в данном случае кинетическую энергию), то нужно себе четко представлять в каком виде представлены те или иные математические величины её описывающие (в данном случае вектора или всё же скаляры).

Такие же результаты и выводы можно получить, если выражать кинетическую энергию через элементарную работу силы [30], где также представлено скалярное произведение векторов скорости.

АНАЛОГИЧНО и с Лоренц-фактором. Смотрим определение Лоренц-фактора [31]:

Рисунок 61.
Рисунок 61.

Единицами измерения безразмерных величин в общем случае являются числа [32]. Всем известно, что Лоренц-фактор не является векторной величиной. И определения выше это подтверждают. Таким образом, можно записать:

-23

где: υ^2 и c^2 и, собственно, γ – это скалярные величины (числа) и об этом мы также писали в разделе «2.2. «Релятивистская масса»» настоящей статьи.

А теперь всё внимание на вашу цитату: «…(v[x]/c)^2, где функция v[x] – это векторная величина…». Так вот, уважаемый Maksum Arakaev, действительно, сама по себе υ(x) – это векторная величина, но при возведении в квадрат становится скаляром (υ(x)^2 – скаляр, значение которого зависит от x, поэтому υ(x)^2 – это уже скалярная функция). Почему это так происходит мы пояснили на примере выше с кинетической энергией. Дополнительно отметим, что результат умножения вектора на вектор (в данном случае вектор скорости умножается сам на себя) зависит от типа векторного умножения (это всем известно), а, следовательно, и получаемый результат будет разным, а именно:

  • если речь о скалярном произведении (⋅) – то результат скаляр;
  • если о векторном произведении (×) – то результат вектор;
  • если о тензорном произведении (⊗) – то результат матрица.

Применяя уравнение (10.11) (см. Рисунок 57), вы получаете в любом случае вектор (т.к. градиент – это вектор). Это видно даже по правой стороне данного уравнения. Тогда в вашем понимании следующей должна быть операция деления вектора на вектор (это мы о делении υ(x)^2 на с^2, скорость света же тоже скорость, а значит векторная величина). Но в математике в общем случае нет операции деления вектора на вектор. Если вектора коллинеарные, то формально можно сказать, что вектор a делить на вектор b равно k (число), но это не операция деления, а нахождение коэффициента пропорциональности (a = k·b). Поэтому из всего вышеотмеченного мы, действительно приходим к выводу, что в случае с Лоренц-фактором нужно применять именно скалярное произведение векторов, а следовательно, применение уравнения (10.11) не корректно. Дополнительно смотрим, что у вас вверху на вашем скриншоте написано и с чего всё началось при выводе уравнения (10.11). Видим, что это векторное произведение (×) и результатом также будет вектор (левая и правая сторона уравнения (10.9):

Рисунок 62.
Рисунок 62.

Это вы правильно написали, что υ(x) – это векторная величина, но дальше, как и в целом в вашем «критическом анализе» применяете сходу какие-либо уравнения, не подумав к какому результату это приводит и какие в результате нам нужны величины.

Далее. И не нужно далеко ходить по большим и толстым учебникам и книгам, чтобы всё, что мы выше описали просто найти в любом из поисковиков. Подытожим (см. скриншот ниже).

Рисунок 63*.
Рисунок 63*.

Вы пишите «Но Автор не делает этого, а применяет механизм взятия обычной производной». А теперь смотрите последнюю выделенную зеленым область на Рисунке 63 выше. Видите? Поэтому мы сделали всё правильно, что берем взятие обычной производной нашей скалярной функции, а вы своими предложениями стараетесь «уйти» (или «увести») всех в красную область, которую мы как пример рассмотрели на Рисунке 60 с кинетической энергией, где «Это еще не кинетическая энергия», уйти к векторам.

Уважаемый Maksum Arakaev, ваша основная проблема во всём вашем «критическом анализе» это то, что вы пытаетесь фрагментарно «выудить» «какие-то точки», части уравнений (формул), куски (отрывки) процесса, а не видите или не понимаете его в общем виде, не понимаете сути физических величин и математики, которыми они описываются и, как мы убедились в разделе «2.6. Пределы» и с примером выше про Лоренц-фактор вы даже не понимаете базовые понятия СТО, пытаетесь в них «вставить» что-то своё (пример с векторной величиной).

Далее возвращаемся к вашему 1-му комментарию (см. выше в начале текущего раздела). Здесь мы приходим к аналогичному вопросу (моменту), про который нам уже писал господин Евлампий Диагенович и на который мы ему давали развернутый ответ. Вы, как всегда, в своём стиле аккуратно или специально этот наш комментарий упустили. Вот он (всё аналогично, как и писал Евлампий Диагенович):

Рисунок 64.
Рисунок 64.

Видите, что на скриншоте выше подчеркнуто оранжевым? Это цитата господина Евлампия Диагеновича, всё точно также, как и вы пишите. И мы ему дали ответ исходя из перехода от сферической системы координат к декартовым (подчеркнуто зеленым). Как мы неоднократно выше писали, вы, как, собственно, и господин Евлампий Диагенович приводите свои аргументы, а вернее предположения и даже в руки не взяли карандаш или ручку и не определили градиент и не представили ваше итоговое видение аудитории. Только слова и ваши «выводы»/«умозаключения» (которые в действительности ошибочны) под них, никакой математики и наглядного вашего материала мы не видим. Мы же изложили взятие градиента в комментариях под видеообзором для Евлампия Диагеновича. Можете еще раз вернуться к комментариям и посмотреть, но мы сейчас здесь не будем повторять то объяснение, которое изложили ранее, а мы приведем вам еще дополнительно другой вариант решения этого вопроса исходя из вами написанной информации, а также рассчитаем градиент. Но всё по порядку и по частям:

1) Вы пишите: «Однако, я могу, как выше и говорил, сделать так r(y) = y*{H/R} и…». Да, мы все видели, как вы можете в пределах аргумент, стремящийся к нулю равнять нулю, мы видели, как вы можете при анализе функции смотреть только на знаменатель, а что «твориться» с числителем вам всё равно, мы видели, что вы можете приводить уравнения, область применения которых не относится к предмету исследования и т.д. Да, мы все поняли, что вы можете всё, что угодно или всё, что вам нужно, а верно это или нет это не ваш вопрос. Так вот, уважаемый Maksum Arakaev, а кто вам сказал или почему это вы решили, что можно, а вернее сказать правильно вместо r(x) брать r(y)? Почему это вы здесь вдруг решили, что «я могу» по какой-то причине (а вы не объясняли почему) переменную x заменить на переменную y? Чем это она так особенна эта ваша переменная y? А почему не z? Чем переменная y «лучше» переменной x, а вернее «правильнее»? Почему? Вы не пишите. Просто накидываете опять своё умозаключение, и все тут должны это принять? Нет у вас ответов на эти вопросы? Так мы вам расскажем про все эти переменные.

Смотрим внимательно на функцию потенциальной энергии гравитационного поля (из любого учебника):

-27

где: r – расстояние между материальными телами M и m (модуль радиус-вектора r).

Видим, что потенциальная энергия зависит только от одной переменной, а именно от модуля радиус-вектора r. Гравитационное поле обладает сферической симметрией: его свойства не зависят от направления в пространстве. Поэтому в сферической системе координат градиент потенциальной энергии также всем известен:

-28

где: θ и φ – зенитный и азимутальный углы соответственно.

Теперь начнем переходить в декартову систему координат, раз мы и вы говорим о ней. Все знают формулы перехода от сферических координат к декартовым [33] (см. Рисунок 65).

Рисунок 65.
Рисунок 65.

Обратим внимание, что на Рисунке 65, который мы представляли ниже ось x направлена в противоположную сторону радиус-вектору r, а угол между ними равен 0^0 (ноль градусов). Поэтому у нас (напомним, что r – это модуль радиус-вектора):

-30

Поэтому в декартовой системе координат градиент потенциальной энергии равен (также всем известен):

-31

Видите, к чему это всё? А к тому, что вы ваше «r(y) = y*{H/R}» еще должны умножить на sin(90^0)‧sin(0^0) = 0 (читателям не путать r в формуле потенциальной энергии из учебников с нашей рассматриваемой r, которая у нас в работе обозначает радиус вращения точки m, все обозначения в нашей работе заранее озвучиваются), т.е. получить r(y) = y‧{H/R}‧0 = 0. Вот и всё, ноль.

Теперь более подробно о том, что делаете вы. Обращаем внимание на фразу «выражаю скорость… не через переменную «X», а через «Y»», т.е. вы в Лоренц-факторе заменяете функциональную зависимость r(x) на r(y). Обращаем внимание на наше слово «заменяете», т.к. вы пишите «не через…, а через…». Здесь у вас нет слов, например, «и через», а значит вы берете не проекции на оси, а конкретно заменяете x на y, т.е. в вашем описании функция потенциальной энергии становится следующего вида (про расстояние между точкой m и телом M вы ничего не пишите, значит она остается x):

-32

где: y‧H/R взято из вашей фразы «я могу… сделать так r(y) = y*{H/R}».

Далее вы пишите «и тогда градиент…», т.е. вы после вышеуказанных действий приступаете к определению градиента функции в том виде, в котором она представлена выше и завершаете фразой «давал только компоненту силы по «X», теперь будет давать еще и компонент силы и по ортогональному направлению, т.е. по «Y»». И вот здесь допущено две ошибки:

а) не приведена координата y в соответствии с требованиями перехода от сферических координат к декартовым. Она должна быть равна 0;

б) где у вас проекция на ось x в Лоренц-факторе? Вы так лихо заменили r(x) на r(y), как будто оси x и не существует. Взяли и заменили, как будто радиус вращения не имеет проекции на две оси x и y (на ось z проекция 0). И самое интересное расстояние в знаменателе потенциальной энергии x оставили. Т.е. перемешали всё в «кашу», о чём мы и упомянули в начале настоящего раздела статьи. Даже если, допустим, вы своей фразой всё же имели ввиду наличие проекций радиуса вращения на две оси x и y, то это не отменяет необходимости выполнения п.(а) выше, т.е. y = 0.

Теперь дополнительно поясним подробнее почему функция, на которую у нас корректируется потенциальная энергия (а это у нас скалярная функция Лоренц-фактора (γ)) должна зависеть только от переменной x (при условии, что ось x направлена против радиуса-вектора r). Допустим, например, что всё же γ зависит от x, y и z, т.е.:

-33

Тогда было бы, что для двух точек с одинаковым x, но разными y_1 ≠ y_2 или z_1 ≠ z_2, значения U были бы разными, а это противоречит сферической симметрии гравитационного поля, где энергия должна зависеть только от x в нашей выбранной системе координат. Гравитационное поле сферически симметрично, и корректировка не должна вводить анизотропию. Следовательно, чтобы сохранить физическую корректность (сферическую симметрию), функция γ не может зависеть от y и z, она должна зависеть только от x, т.к. x полностью определяет расстояние между взаимодействующими телами (r).

Кстати, о сказанном выше, мы тоже писали в своих комментариях к видеообзору:

Рисунок 66А.
Рисунок 66А.

Справочно: легко найти в научной литературе примеры, когда при описании сферически симметричного гравитационного поля авторы, приводя свои уравнения, используют только одну независимую переменную (например, см. Рисунок 66Б с источника [34]):

Рисунок 66Б (источник [34]).
Рисунок 66Б (источник [34]).

Вот и всё, уважаемый Maksum Arakaev, поэтому у вас и получается «логический пердименоколь» (ваша цитата), и всё потому, что вы не корректно выражаете и используете переменные x, y, z. «Мальчики с палками поняли в чем здесь дело» (ваша фраза), а вы нет, поэтому и накидываете в последствии ошибочные выводы. Плюс у вас в голове вектор (v[x]/c)^2 (т.к. вы советуете использовать уравнение (10.11)), который в реальности скаляр. Вот и получается «каша».

Расширим наше объяснение и разложим весь процесс еще раз так, как правильно. Смотрим еще раз классическую и всеми известную формулу потенциальной энергии U:

-36

где: G, M, m – это константы, которые взяты для конкретных материальных тел с массами M и m.

Видно, что потенциальная энергия в данном случае зависит только от одной переменной (пространственной) и это расстояние между телами r и, следовательно, взяв градиент потенциальной энергии мы получаем всеми известную формулу силы:

-37

Теперь, если нам нужно скорректировать потенциальную энергию на какую-либо функцию (а это у нас будет скалярная функция Лоренц-фактора (γ)), то она тоже должна быть зависима от одной пространственной переменной r (+ другие непространственные переменные, пожалуйста). Вот именно поэтому мы выражаем зависимость скорости от расстояния между точкой m и телом M, т.е. всё сводим к одной единственной переменной r в формуле потенциальной энергии выше. Это мы отвечаем на ваш вопрос: «Автор зачем-то в Лоренц-фактор вводит функциональную зависимость скорости V(r) от расстояния от точки «m» до оси вращения, а потом путем нехитрых школьных размышлений выражает данную зависимость от переменной R, то есть от расстояния между точками «M» и «m»». Так вот, уважаемый Maksum Arakaev, эти «нехитрые школьные размышления», как вы их назвали, есть не что иное, как чёткое следование требованиям математического анализа, т.е. мы выразили все расстояния через одну независимую переменную и теперь мы смело можем переходить к градиенту.

Идем далее. Мы направили нашу ось координат x от точки m (т.к. наблюдаем с неё) к тяготеющему телу M. Мы r из формулы потенциальной энергии (которая из учебников) обозначили у себя при данном варианте расположения осей координат через x. Итого, наша функция потенциальной энергии выражается следующим образом:

-38

В функции выше нет переменной радиуса диска, в ней есть только одна пространственная переменная x и это расстояние от точки m до тела M, всё остальное в этой функции значения физических величин (не пространственные переменные) и математических функций (cos – конкретное определенное число, которое не меняется при движении вдоль оси x).

2) Переходим к определению градиента потенциальной энергии. Сделаем это в декартовых координатах, а затем в сферических.

Градиент в декартовых координатах:

Вначале продемонстрируем формулы, которые будем использовать (источник [25]):

Рисунок 67.
Рисунок 67.

Итак дано:

-40

где потенциальная энергия U:

-41

Определим связь между координатами и расстоянием r. Поскольку направление вектора r противоположно направлению оси x (но лежит на этой оси), то это означает, что проекции на оси y и z равны нулю (y = 0, z = 0), а координата x отрицательна (x < 0). Таким образом, r = — x.

Так как в нашем случае (при нашей ориентации осей координат) у нас функция потенциальной энергии сводится к зависимости от одной переменной (т.к. y и z у нас в любом случае будут равны 0) и подставив r = -x в выражение для потенциальной энергии U получаем:

-42

Теперь найдём компоненты вектора силы F. Поскольку функция потенциальной энергии у нас зависит от одной переменной x, то начнем поэтапно находить производную U по x.

Обозначим через константу k следующее:

-43

Обозначим через параметр A следующее:

-44

Тогда:

-45

Используем правило дифференцирования частного:

-46

где: u = k (константа, u’ = 0)

и

-47

Сначала найдём производную υ’:

-48

По правилу произведения:

-49

Теперь найдём производную U(x):

-50

Подставим обратно значения k и A:

-51

Зная, что угловая скорость вращения ω = 2·π∙n упрощаем:

-52

Так как мы выше определились, что функция потенциальной энергии у нас зависит только от переменной x, то определять частные производные по y и z в данной записи функции U(x) не имеет смыла. Но даже, если бы мы записали функцию в виде U(x, y, z), то эти частные производные по y и z были бы равны нулю:

Частная производная по y:

-53

Частная производная по z:

-54

Подставляем полученные производные в формулу силы из Рисунка 67:

-55

Тогда:

-56

Далее смотрим на косинус угла α. Это значение (число). А это означает, что для каждого значения нашего x, существует соответствующее расстояние от рассматриваемой точки на оси x до оси вращения (обозначим его через r_в), при котором:

-57

т.е. r_в как раз и является радиусом окружности, по которой движется (вращается) рассматриваемая точка и имеющая расстояние x до тела M по оси x.

Подставляя косинус угла α, запишем так:

-58

Далее. В формуле выше мы видим, что сила направлена в туже сторону, что и единичный вектор по оси x, а т.к. у нас r = — x, то x = — r. Подставляем —r вместо x в формулу силы:

-59

В итоге получаем формулу по определению силы:

-60

Градиент в сферических координатах:

Вначале продемонстрируем формулы, которые будем использовать (источник [35]):

Рисунок 68.
Рисунок 68.

Для нахождения гравитационной силы через градиент в сферических координатах, воспользуемся формулой:

-62

где потенциальная энергия U:

-63

В сферических координатах оператор градиента имеет вид:

-64

Поскольку потенциальная энергия зависит только от r, градиент будет иметь только радиальную компоненту:

-65

Производная U по r будет равна (смотри аналогичный вывод, который был при определении производной U по x при декартовых координатах):

-66

Упрощая полученное уравнение, подставляя угловую скорость и подставляя формулу для косинуса угла α, получаем итоговую силу:

-67

Вот и всё. И, заметьте, Maksum Arakaev, всё выше мы сделали вручную без использования Mathcad. Теперь смотрим на Рисунок 69 ниже, на котором предоставлены полученные точно такие же формулы силы через её работу используя пределы (из нашей статьи «Антигравитационная сила» [5]) и автоматизированную систему Mathcad (формула в неупрощенном виде), результаты которой мы специально прикладывали, как непредвзятый источник в комментариях для господина Евлампия Диагеновича.

Рисунок 69.
Рисунок 69.

Итого мы получили один и тот же результат четырьмя способами (градиент в декартовых координатах, градиент в сферических координатах, сила через её работу и автоматически через Mathcad). Вы же, как и господин Евлампий Диагенович не предоставили ни одного, только слова с ошибочной логикой и нарушением требований, предъявляемых к функциям и их аргументам (переменным x, y, z) именно в рассматриваемом процессе.

На этом мы закрываем эти ваши четыре абзаца про градиент и векторный анализ. В них нет ничего, что опровергает нашу позицию.

2.8. Система отсчета MCRF.

Итак, из раздела «2.3. Основное уравнение антигравитации» настоящей статьи мы все узнали, что господин Maksum Arakaev мягко сказать не совсем понимает, что такое понятие «система отсчета» и в окончании своего «критического анализа» он берется рассуждать про системы отсчета MCRF и ЛИСО. Хорошо, посмотрим и на этот раз, что он пишет. Приведем полностью его блок утверждений (важные слова выделим жирным):

В финале данного критического обзора хотел бы разобрать очень интересный момент, а именно, то, что Автор называет MCRF….
как это MCRF он сам понимает
Автор, во-первых утверждает, что MCRF – это инерциальная система отсчета, что уже категорически не соответствует её истинному существу! Если в MCRF — исследуемое тело покоится и его скорость равна нулю, то не значит, что и высшие производные от расстояния по времени также равны нулю! Это приводит к тому, что ускорение и «рывок», в общем случае, не нулевые. Таким образом, если Автор хотел из MCRF – сделать именно инерциальную систему отсчета, то надо было наложить некоторые ограничения или задать иные начальные условия в движении точки «m». Чего Автором сделано не было, а значит MCRF в его системе с вращающимся диском, телом «M» и рассматриваемой точкой «m» — далека от ИСО. Более того, нельзя найти такую MCRF, которая охватывала бы весь вращающийся диск, поскольку у каждой точки диска своя линейная скорость, своя скорость «течения времени», свой родной «гравитационный потенциал» относительно оси вращения и тела «M». То есть, если мы возьмем MCRF, в которой именно точка «m» покоится, то говорить о том, что эта MCRF будет через мгновение, не приходится, а в каждый момент времени необходимо выбирать новую MCRF для точки «m», которая, изначально находится в ВСО.
Ранее, в опусах, «Евлампий Диагенович», насколько я могу помнить, сообщал о необходимости использования ЛИСО (локальной инерциальной системы отсчета). Почему именно ЛИСО наиболее верная система отсчета, поскольку именно в ней ускорения у точки «m» локально отсутствуют. Но Автор, путем нехитрых словесных манипуляций, а также с применением сценария детского утренника с участием «мальчика с палкой» дал понять «Евлампию», что для применения СТО нужна именно MCRF и не иначе))
В качестве определения: //Локально-инерциальная система отсчёта — это система координат, в которой метрический тензор в окрестности точки может быть записан, как метрика Минковского. Это означает, что в этой точке (и с заданной точностью, в малой её окрестности) система отсчёта будет инерциальной.// А теперь вспомним, зачем Автор затеял применение MCRF, именно чтобы избежать неинерционности и использовать формализм СТО, но и здесь и в который раз, «что-то пошло не так»))

Наши комментарии. Уважаемый Maksum Arakaev, мы еще раз убеждаемся, что вы совершенно не слушаете и не читаете материал. Более того, мы считаем, что вы специально переворачиваете всю информацию в нужную для вас и вашей аудитории сторону, совершенно исказив весь смысл и наши слова. Нехорошо! К концу настоящего раздела мы объясним и покажем, почему мы так считаем. А сейчас начинаем внимательно разбирать очередное ваше «болото» (напомним, что это ваше слово).

Приводим скриншот из вашего «критического анализа», в котором вы приводите нашу цитату. Напомним, что этот рисунок мы уже обсуждали с точки зрения этики критика научных статей и работ (см. раздел «1.2. О «Критическом анализе» критика Maksum Arakaev» настоящей статьи). Поэтому повторятся сильно не будем, а приведем скриншоты еще раз и начнем их разбирать по существу (физику и математику). Смотрим внимательно на Рисунок 70:

Рисунок 70.
Рисунок 70.

Приведенное определение системе отсчета MCRF дано не нами и давно используется в науке и как видно на рисунке выше мы его цитировали и использовали в работе. Приводим ниже скриншот из этого источника «[10]» (в настоящей статье это источник [6]). Далее приведем еще несколько скриншотов для примеров из многочисленных источников про MCRF [7], [8], [9]:

Рисунок 71 (источник [6]).
Рисунок 71 (источник [6]).
Рисунок 72 (источник [7]).
Рисунок 72 (источник [7]).
Рисунок 73 (источник [8]).
Рисунок 73 (источник [8]).
Рисунок 74 (источник [9]).
Рисунок 74 (источник [9]).

Так вот, уважаемый Maksum Arakaev, ваши фразы «то, что Автор называет MCRF», «как это MCRF он сам понимает», «Автор, во-первых утверждает, что MCRF – это инерциальная система отсчета», «если Автор хотел из MCRF – сделать именно инерциальную систему отсчета» и «Автор затеял применение MCRF, именно чтобы избежать неинерционности» считаем крайне неприемлемыми, т.к. мы не от себя это «придумали», а строго используем имеющиеся в науке термины, где в явном виде указано (черным по белому написано), что система MCRF – это инерциальная система отсчета.

Ниже мы рассмотрим физико-математическое толкование и особенности этой системы отсчета MCRF, далее сделаем сравнение систем отсчета MCRF и ЛИСО, а также сделаем выводы касательно применения той или иной системы отсчета к рассматриваемому процессу и предмету исследования. Но вначале вспомним очень важный момент, а именно вспомним, что же является источником гравитации. Итак, всем известно следующее (см. Рисунок 75):

Рисунок 75*.
Рисунок 75*.

Итак, из ОТО следует, что гравитация – это проявление кривизны пространства-времени, которая, в свою очередь, создаётся плотностью энергии-импульса материи и излучения. Видите, что у гравитации есть геометрическая характеристика и есть физическая величина, которая, собственно, её (гравитацию) и порождает? Так вот, плотность энергии-импульса – это первопричина, а кривизна пространства-времени – это следствие. Допустим у нас даны к рассмотрению две системы отсчета: ЛИСО (локально-инерциальная система отсчёта) и MCRF (мгновенно сопутствующая система отсчета). А вот сейчас внимание вопрос!!! Какая из двух этих систем отсчета применима к анализу первопричины гравитации?

А вот и ответ (см. рисунки ниже), который объемный, поэтому разобьем на несколько рисунков (скриншотов). ЧИТАЕМ ВСЁ ВНИМАТЕЛЬНО!

Рисунок 76А*.
Рисунок 76А*.
Рисунок 76Б*.
Рисунок 76Б*.
Рисунок 76В*.
Рисунок 76В*.
Рисунок 76Г*.
Рисунок 76Г*.
Рисунок 76Д*.
Рисунок 76Д*.
Рисунок 76Е*.
Рисунок 76Е*.
Рисунок 76Ж*.
Рисунок 76Ж*.

Еще раз повторим более подробно сводную информацию по системам отсчета ЛИСО и MCRF касательно нашей задачи: определить точную мгновенную скорость одного тела относительно другого, если движение одного тела относительно другого является ускоренным (см. Рисунок 77).

Рисунок 77А*.
Рисунок 77А*.
Рисунок 77Б*.
Рисунок 77Б*.
Рисунок 77В*.
Рисунок 77В*.

Уважаемые читатели, вы внимательно всё прочитали? Думаем, что комментировать дальше излишне, вывод однозначный, что для анализа первопричины гравитации и точного определения скорости в конкретный момент времени используем систему отсчета MCRF.

Здесь еще добавим и напомним следующее, что в разделе «2.3. Основное уравнение антигравитации» настоящей статьи при представлении определения «материальная точка» мы отметили, что в нашем процессе, в котором мы исследуем криволинейное движение самым важным и ключевым является то, что нам важно значение скорости на разных концах размера материальной точки m. Поэтому условия и предмет нашего исследования (задачи) подразумевает рассмотрение материальной точки именно с размерами, пусть даже они и стремятся к нулю, но с размерами (стремиться к нулю, но не ноль) и скорость нам на концах этого размера нужна точная и мгновенная, а не, например, усредненная в какой-либо области или промежутке времени. Разность потенциалов гравитационного поля и, соответственно, сила определяются точно и в конкретный момент времени.

Да, Maksum Arakaev пишет, что:

1) «Если в MCRF – исследуемое тело покоится и его скорость равна нулю, то не значит, что и высшие производные от расстояния по времени также равны нулю»,

и

2) «именно в ней (имеется ввиду ЛИСО) ускорения у точки «m» локально отсутствуют»,

и

3) «что эта MCRF будет через мгновение, не приходится, а в каждый момент времени необходимо выбирать новую MCRF».

В этих трех предложениях выше он ПРАВИЛЬНО пишет, всё верно!!! Со вторым предложением всё понятно, здесь обсуждать не будем. А вот первое и третье предложение хотя они и верные, но это не делает систему отсчета MCRF неинерциальной, и это черным по белому написано (см. приведенные выше рисунки текущего раздела и ссылки на приведенные источники) и написано почему это происходит. А именно, там присутствуют фразы: «для мгновенного описания», «не наследуя его возможное последующее ускорение», «система «заморожена» на скорости», «MCRF не наследует ускорение» и т.д. И в этом-то и есть вся «изюминка» системы отсчета MCRF, которая инерциальная и «дает получить физически осмысленные локальные значения» и «MCRF выбирает «естественную» систему для вещества». А то, что в следующий (последующий) миг будет уже новая MCRF это и понятно, но нам не нужен следующий миг, нам не нужна MCRF через мгновение! Нам нужна MCRF в конкретное время (миг) в конкретном месте, чтобы определить конкретную мгновенную скорость. Вот и всё.

Теперь внимательно смотрим, что делает критик Maksum Arakaev. Итак, все видят, что по определению и физико-математическому смыслу две обсуждаемых системы отсчета (ЛИСО и MCRF) являются инерциальными. И вместо того, чтобы обсуждать корректность использования или область использования (применения) той или иной системы отсчета критик Maksum Arakaev не нашел ничего иного, как просто сказать, что Автор (т.е. это мы) «утверждает, что MCRF – это инерциальная система отсчета» (заметьте слово «утверждает», а не «цитирует»), «если Автор хотел из MCRF – сделать именно инерциальную систему отсчета», «Автор затеял применение MCRF, именно чтобы избежать неинерционности», а иными словами критик этим говорит, что мы всё это сами придумали. Считаем, что это откровенная подмена понятий (тезисов) и искажение наших слов и в разделе «1.2. О «Критическом анализе» критика Maksum Arakaev» мы писали какими методами и для чего критик может это делать намеренно, либо неосознанно, но с учетом того, что любая информация касательно системы отсчета MCRF легко находится в свободном доступе (даже не нужно ходить в большие библиотеки и поднимать большие и умные книги) и критик зная о чём пишет «что эта MCRF будет через мгновение, не приходится, а в каждый момент времени необходимо выбирать новую MCRF» (его цитата), а это полностью соответствует информации из, например, приведенного нами Рисунка 77В, то он прекрасно знал, что система отсчета MCRF является именно инерциальной и с материалами по этой системе отсчета знаком, а следовательно все его вышеотмеченные нами реплики делались намеренно с целью получить для себя от своей читающей аудитории нужный ему эффект и впечатление. А всё это показывает нам, что критик Maksum Arakaev затеяв (используем его слово) опровергнуть релятивистскую модель антигравитационного взаимодействия тел намеренно прибегает не к чистоплотным для уважающего себя критика методам. И те далее его фразы, что, например, «…то надо было наложить некоторые ограничения или задать иные начальные условия в движении точки «m»…» (хочется спросить какие условия, если система отсчета MCRF прекрасно работает с ускоренно движущимися объектами), «…Более того, нельзя найти такую MCRF, которая охватывала бы весь вращающийся диск…» (хотя мы в видеообзоре красным выделили с тремя восклицательными знаками, что все наблюдения будут проводится из системы отсчета именно точки «m», см. Рисунок 33) и т.д. как раз и являются этими самыми «нехитрыми словесными манипуляциями» (используем его выражение), которые позволяют критику создать иллюзию убедительной критики без реального разбора исходных аргументов.

На этом мы закрываем эти ваши, Maksum Arakaev, четыре абзаца про систему отсчета ЛИСО и MCRF. В них нет ничего, что опровергает нашу позицию.

2.9. «Парадокс Эренфеста».

Из предисловия настоящей статьи, раздела «2.5. Угловая скорость» и «2.6. Пределы» мы все поняли, что вы, Maksum Arakaev, не совсем корректно можете брать пределы, их интерпретировать, а также элементарно анализировать уравнения (например, числители и знаменатели) и теперь вы беретесь обсуждать и оценивать других (третьих) людей и указывать им на применение ими «простой школьной логики» (ваша цитата, которую покажем ниже).

Вы пишите (важные слова выделим жирным):

Да, при дискуссии Автора с «Евлампием Диагеновичем» последнему было указано, что он просто не осведомлен о том, как «настоящие мыслители» решили вопрос с «парадоксом Эренфеста». Автор ссылался на Путенихина П.В., поскольку у него якобы данное «явление» исследовано так, что просто «затёрто до дыр». Однако, сам Путенихин П.В., к слову сказать, ни разу даже не ученый и не физик, и все его рассуждения очень похожи на немотивированные умозаключения гуманитария. Например, Путенихин П.В. глубинно не осознал в чём суть данного парадокса, и пришёл к обывательскому выводу, что сам радиус будет уменьшаться пропорционально длине окружности, и даже вычислял его простой школьной логикой, в чём сразу исключил всё «волшебство парадокса».
Но какое тогда Автор имеет моральное право говорить о соответствии его концепции «релятивистской антигравитации» СТО/ОТО, если у него в ссылках на используемую литературу стоят публикации антирелятивиста Путенихина П.В. и далеко не на последнем месте?!

Сразу отметим нашу позицию: мы не приемлем обсуждение и оценку людей, специалистов за их спиной и без их участия. У всех специалистов, ученых есть свое мнение и видение процессов и это нужно уважать и обсуждать, а не осуждать. У каждого из нас есть моменты, в которых мы правы, но есть и те, в которых ошибаемся (или не соответствуют общепринятым на текущий момент мнению). В своих работах мы берем конкретно факты, с которыми согласны или не согласны.

Хочется задать вам вопрос, Maksum Arakaev: а вот, например, Майкл Фарадей или Константин Циолковский были ли, например, по образованию настоящими физиками? Пример Циолковского вообще показывает, что систематическое самообразование может привести к выдающимся научным достижениям даже при отсутствии формального высшего образования. Мы это отступление сделали так в качестве заметки. Путенихин П.В. хотя бы делал «вычисления простой школьной логикой» (ваша цитата), чего вы в своей работе «критического анализа» не соизволили сделать, только скриншоты уравнений с других источников не по существу рассматриваемого процесса и слова. Есть у вас одна формула r(y) = y*{H/R}, в выводах под которой вы также совершили ошибку, вот и всё.

Мы сейчас не обсуждаем являются ли работы Путенихина П.В. «псевдонаучными» (ваша цитата) или научными, является ли он сам «антирелятивистом» (ваша цитата) или наоборот, у этого автора много материалов и вопросов, которые он рассматривал и о чём высказывал своё видение. Мы своё мнение о его работе и деятельности в целом не высказывали. Да, мы его назвали специалистом и вас мы тоже с уважением называем специалистом, потому что у специалистов есть определенные знания, опыт и своё мнение в предметной области. В комментариях к видеообзору мы сослались на его один результат, который совпал с нашим, а именно, что при скорости более √2⁄2 скорости света (в области пространства при dr→0) наблюдаются явления, которые «не обычные» и отличные от явлений, наблюдаемых при меньших скоростях.

Далее вы нам указываете на «моральное право». Вы тот человек, который умышленно делает подмену понятий и выдает приведенные нами цитаты за некие «придумки» (см. раздел «2.8. Система отсчета MCRF» настоящей статьи). И вы сейчас говорите нам всем о «моральном праве»?! Так вот, уважаемый Maksum Arakaev, мы имеем полное моральное право ссылаться и упоминать любых авторов и специалистов, чей материал мы используем (так же, как и вы, приводя скриншоты с работ других авторов) и чьи результаты совпали с нашими, пусть они (авторы) даже будут очень далеки от науки или имеют «не то образование» или в целом знания, которое вы желаете у них увидеть.

В своём «критическом анализе» вы задаете вопрос господину Путенихину П.В.:

Хочется спросить товарища Путенихина П.В., а самому подумать, как и от чего может произойти скручивание диска – нет, никак?

Хочется именно вас, Maksum Arakaev, спросить зачем вы задаете вопрос Путенихину П.В.? Вы прекрасно знаете, что с большой степенью вероятности он нас, вашу работу и вопрос не прочитает. Вы не ему задавайте вопросы, а нам. Мы перед вами в дискуссии, а не он. Вы опять используете нечистоплотные приемы, которые уважаемый критик себе бы не позволил. Знаете, что это такое? Читаем:

Рисунок 78*.
Рисунок 78*.

Так вот мы именно вам, Maksum Arakaev, задаем вопрос: где именно ваше должным образом оформленное представление об ожидаемой геометрии вращающегося диска? Где оно в вашей работе, где конкретные уравнения, цифры, аргументы? «Нет, никак»? Вы делаете точно также, как и уже не раз упомянутый господин Евлампий Диагенович, который пишет только общие фразы типа «ВСО нельзя рассматривать в СТО» и без последующей должной аргументации, уравнений и т.д. Вот его (Евлампия Диагеновича) аргумент, читаем внимательно:

Далее, при вращении точка «m» описывает некоторую окружность, некоторые свойства которой вы используете для своих построений. Однако, длина окружности также уменьшается при релятивистской скорости в гамма раз, но радиус самой окружности такой деформации не испытывает. Эта коллизия указывает на то, что ВСО нельзя рассматривать в СТО, поскольку метрика искривляется и уже надо использовать формализм ОТО.

А теперь читаем ваши слова:

В таком случае применение формализма СТО несколько нежелательно и может повлечь ошибочные результаты, что мы дальше и будем наблюдать
.…А парадокс (имеется в виду парадокс Эренфеста) и состоит именно в том, что создаёт логическую коллизию в Евклидовом пространстве (и формализме СТО).

Видите сходство цитат? Практически один в один. И что мы и читатели должны с этим вашим утверждением (якобы аргументом) делать? Взять под козырек? Эти ваши фразы – это просто неподкрепленные слова для рассматриваемого процесса. Где конкретика? Где уравнения? Вы пишите про господина Путенихина П.В., что он «глубинно не осознал в чём суть данного парадокса», хотя именно вы и господин Евлампий Диагенович не осознали в чём суть этого самого парадокса Эренфеста и какое он вообще имеет отношение к нашему процессу, раз вы его (парадокс) упоминаете. Сейчас объясним почему мы пришли к этому выводу (читаем ниже).

Здесь главный вопрос: А причём тут вообще геометрия диска? И на что она вообще может влиять при рассмотрении нашего процесса получения антигравитации?

Для ответа на этот вопрос нужно себе ясно представлять и знать из СТО и ОТО, что именно является наблюдаемым, а что реальным. Выберем для примера три величины: длину, время и энергию. Всем известно, что (см. Рисунок 79):

Рисунок 79А*.
Рисунок 79А*.
Рисунок 79Б*.
Рисунок 79Б*.
Рисунок 79В*.
Рисунок 79В*.

Итоговый вывод, сделанный на Рисунке 79В, как раз и является главным ответом на поставленный выше вопрос «А причём тут вообще геометрия диска?». Так вот, геометрия вращающегося диска (его размер, форма и т.д.) или геометрия материального тела М (которое движется относительно точек диска) – это наблюдаемая («кажущиеся») величина, т.е. она зависит от выбора системы отсчета, а именно, например, тело M себя «видит» не изменённым по форме и размерам, а геометрия диска будет для наблюдения с этого тела измененным и наоборот. А вот увеличение энергии при движении объектов, регистрируемое из двух систем отсчета (наблюдатель с точки m и наблюдатель с тела M) будет иметь одно и тоже реальное значение. Поясним. В рамках ОТО гравитационное взаимодействие не является мгновенным действием на расстоянии, а опосредуется динамическим пространством-временем. Локально определить плотность энергии-импульса гравитационного поля невозможно, однако для изолированной системы в целом полный энергия-импульс, включающий вклад как вещества, так и гравитационного поля, является сохраняющейся величиной. При взаимодействии двух тел изменение импульса одного тела компенсируется изменением импульса другого тела и гравитационного поля в целом. Таким образом, передача импульса происходит через посредничество гравитационного поля, что является релятивистским обобщением третьего закона Ньютона. Поэтому также из работ [13] и [36] следует вывод, что: Релятивистские поправки к энергии, обусловленные гравитационным взаимодействием между двумя телами, являются взаимными и симметричными, что является следствием закона сохранения энергии-импульса для замкнутой системы. Ключевой момент заключается в том, что эта энергия является свойством системы в целом, а не приписывается одному из тел. Она содержится в кривизне пространства-времени, создаваемой обоими телами.

Важно отметить, что вышеотмеченная релятивистская поправка в реальности не является аддитивной константой. Она пропорциональна произведению масс покоя (M*m). В этом случае как раз и выполняется закон сохранения энергии-импульса и без разницы из какой системы отсчета вести наблюдение (наблюдатель с точки m или наблюдатель с тела M). Поэтому у нас при определении гравитационной силы через градиент (Рисунок 67 и 69) или через работу силы (Рисунок 69) в уравнении стоит произведение двух масс (M*m) и умножается это произведение на Лоренц-фактор, что и естественно, и правильно с точки зрения закона сохранения энергии-импульса. Дополнительно поясним, что когда мы брали и показывали формулу релятивистского гравитационного потенциала, то там стояла одна масса тела M и релятивистская поправка (Лоренц-фактор), но в этой формуле еще нет второго из взаимодействующих тел. Поэтому и самого взаимодействия между телами еще не было, т.к. нет второго тела. А вот когда появляется наша материальная точка «m», то появляется и потенциальная энергия и гравитационное взаимодействие между двумя телами и тогда уже и появляется в уравнениях произведение M*m и тогда уже можно говорить о законе сохранения энергии-импульса для замкнутой системы этих двух тел. А, как мы показали выше в этой замкнутой системе релятивистские поправки к энергии, обусловленные гравитационным взаимодействием между двумя телами, являются взаимными и симметричными. Иными словами, всё вышеперечисленное можно обобщить и в следующей формулировке:

  • В ньютоновской механике: Земля тянет тело, тело тянет Землю (равные и противоположные силы). Это пример третьего закона Ньютона;
  • В ОТО нет прямого аналога третьему закону Ньютона, но: тело и Земля движутся по геодезическим в общем искривлённом пространстве‑времени; нет парных сил, а есть общая геометрия. А раз «есть общая геометрия», то и релятивистские поправки являются взаимными и симметричными.

Также заметим, что расстояние между телами M и m, если смотреть из двух вышеотмеченных систем отсчета одинаково (мы это также далее дополнительно продемонстрируем на Рисунке 80). В итоге наблюдения из двух этих систем отсчета подтверждаются выводы Рисунка 79В о том, что энергия не является кажущимся эффектом и не зависит от выбора системы отсчета (точки m или тела M).

А мы, как раз в релятивистской модели антигравитационного взаимодействия тел и используем/опираемся на энергию (напомним, что первопричина гравитации – это плотность энергии-импульса, см. Рисунок 75). Поэтому какая там будет наблюдаемая геометрия (размеры, форма) диска, какая там будет наблюдаемая геометрия (размеры, форма) тела M нам это без разницы для рассмотрения вопроса получения антигравитационного взаимодействия тел, т.к. эта самая геометрия только наблюдаемая величина. А напомним, что парадокс Эренфеста касается (рассматривает коллизию) именно геометрии вращающегося диска и ничего более. Поэтому, когда господин Евлампий Диагенович взялся обсуждать этот парадокс и пытаться аргументировать им, чтобы якобы опровергнуть нашу позицию, то он и вы (т.к. также перешли на эту тему парадокса Эренфеста) совершаете ошибку в понимании первопричин возникновения гравитации (а особенно связи этой причины вообще с парадоксом Эренфеста) и то, что действительно является реальным, а что наблюдаемым и что можно применять, как аргумент, а что нельзя в рамках рассматриваемого процесса.

Примечание: первопричина гравитации (само искривление пространства-времени) – это плотность энергии-импульса, а направление гравитационной силы (направление силы в этом искривленном пространстве-времени) диктуется принципом экстремальности собственного времени. Собственное время на двух концах материальной точки m (элемента вещественной материи) разное (из-за разной скорости движения концов материальной точки m и гравитационного замедления времени от центрального тела M) и это собственное время для каждой из точек является реальным (Рисунок 79Б). Данное обстоятельство приводит к возникновению относительного 4-ускорения aμ концов материальной точки m (элемента вещественной материи), что позволяет в дальнейшем определить гравитационную силу и её направление, действующую на данную материальную точку (элемент вещественной материи). Подробно логика и вывод уравнения этой гравитационной силы представлен в работе «Антигравитация как следствие принципа экстремальности собственного времени для протяженного объекта с градиентом скоростей в общей теории относительности» [2], а так же в кратком изложении – в разделе «3.2. Антигравитация как следствие принципа экстремальности собственного времени для протяженного объекта с градиентом скоростей (формализм ОТО)» настоящей статьи.

Во-вторых, и в дополнение покажем, каким реально будет используемый нами радиус диска r, расстояние от тела M до центра вращения диска, которое в видеообзоре обозначено нами через H и расстояние между точкой m и телом M, которое в видеообзоре обозначено нами через R. Да, известно, что во вращающейся системе отсчёта (обращаем внимание, что наблюдатель находится на диске и анализирует свой диск) пространство-время становится неевклидовым. Для описания геометрии вращающегося диска используются координаты Борна. В них расстояние вдоль окружностей превышает видимое из-за лоренцева сокращения, а в радиальном направлении и в направлении вдоль оси вращения остаётся неизменным [37]:

Рисунок 80 (источник [37]).
Рисунок 80 (источник [37]).

Таким образом, даже в неевклидовой геометрии вращающегося диска наше расстояние r (это радиальное направление, указанное на Рисунке 80) и H (это толщина или направление вдоль оси вращения, указанное на Рисунке 80) не будут изменяться при изменении угловой скорости вращения диска, а следовательно, и расстояние R также не будет изменяться (например, по теореме Пифагора). Что и требовалось доказать. Далее… Современное решение парадокса Эренфеста также использует метрику Ланжевена‑Ландау‑Лифшица [38]. Ниже рассмотрим особенности применения координат Борна и метрики Ланжевена‑Ландау‑Лифшица для целей измерения расстояний по радиусу, окружности и оси вращения диска (Рисунок 81), но вначале напомним, что в формуле потенциальной энергии (от которой мы потом берем градиент) стоит расстояние между телами, а не какой-то наблюдаемый от куда-то радиус диска (измеримое/расчетное значение которого может завесить от системы отсчета и метода измерения), а именно расстояние между телами, которое в свою очередь может быть определено, используя расстояние H и расстояние от оси вращения. Также напомним, что для наблюдения мы используем инерциальную систему отсчета MCRF (см. ранее представленный раздел «2.8. Система отсчета MCRF» настоящей статьи). А теперь смотрим и читаем Рисунок 81 (важные моменты выделяем цветом).

Рисунок 81А*.
Рисунок 81А*.
Рисунок 81Б*.
Рисунок 81Б*.
Рисунок 81В*.
Рисунок 81В*.
Рисунок 81Г*.
Рисунок 81Г*.
Рисунок 81Д*.
Рисунок 81Д*.

Теперь для определения того, какой из вышеперечисленных методов измерения радиуса диска отражает действительно реальное его значение обратимся с вопросом об определении реальной скорости вращения точки m и тогда станет всё ясно (см. Рисунок 81Е, Рисунок 81Ж, Рисунок 81З, Рисунок 81И):

Рисунок 81Е*.
Рисунок 81Е*.
Рисунок 81Ж*.
Рисунок 81Ж*.
Рисунок 81З*.
Рисунок 81З*.
Рисунок 81И*.
Рисунок 81И*.

Таким образом, из вышепредставленных рисунков делаем вывод, что реальный физический радиус диска и реальную физическую скорость точки m можно определить только по методу разметки и он (радиус) равен евклидовому радиусу.

Примечание: вы, Maksum Arakaev, в присущей вам язвительной манере представлять материал читателям писали «…как «настоящие мыслители» решили вопрос с «парадоксом Эренфеста». Автор ссылался на Путенихина П.В., поскольку у него якобы данное «явление» исследовано так, что просто «затёрто до дыр»…». Так вот, это не «настоящие мыслители» (а здесь вы имели ввиду нас и Путенихина П.В.) и не «затёрто до дыр», а это всем известные решения, а представляемая геометрия диска будет зависеть от того, какой метод измерения, например, Путенихин П.В. принял в своей работе. А он принял «метод по окружности» (см. Рисунок 81Г). Вы, Maksum Arakaev, с издёвкой написали про господина Путенихин П.В., что «…Например, Путенихин П.В. глубинно не осознал в чём суть данного парадокса, и пришёл к обывательскому выводу, что сам радиус будет уменьшаться пропорционально длине окружности, и даже вычислял его простой школьной логикой…», хотя именно вы сами не разобрались в существующих методах измерения радиуса, иначе бы вы про всем известные методы не писали бы «обывательскому выводу» и «простой школьной логикой». Вы не приводите аргументов правильно ли Путенихиным П.В. принят тот или иной метод измерения и сделаны ли правильно соответствующие интерпретации физических явлений и результатов измерений, вы именно в язвительной форме подчеркиваете для читателей информацию касательно метода измерения, называя его «обывательским» и «школьной логикой», хотя это один из методов измерения для определенных целей (см. Рисунок 81Д, где написано «разные методы измеряют разные вещи, отсюда и разные результаты»). Вы не проявляете уважения к другим авторам, а общеизвестные научные методы измерений называете «обывательскими» и «простой школьной логикой». Нехорошо!

Вот и всё, уважаемый Maksum Arakaev и господин Евлампий Диагенович, вы оба пишите «В таком случае применение формализма СТО несколько нежелательно» и «метрика искривляется и уже надо использовать формализм ОТО» (соответственно), а именно, вы говорите именно о геометрии вращающегося диска и увидев знакомое слово «метрика искривляется» сразу же ринулись в формализм ОТО, а что эта за искривлённая метрика, откуда она наблюдается, на что она виляет или не влияет, что в реальности регистрируется разными наблюдателями это вас, скорее всего, не сильно волновало, главное написать вам нужно было это.

Так вот делаем вывод по парадоксу Эренфеста: Парадокс Эренфеста, сформулированный в 1909 году, является проблемой, которая по своей сути и условиям формулировки полностью принадлежит области Специальной Теории Относительности (СТО). Его разрешение не требует привлечения Общей Теории Относительности (ОТО) по следующим фундаментальным причинам:

  • Область применимости СТО: СТО описывает физические законы в инерциальных системах отсчета (ИСО) в плоском (неискривленном) пространстве-времени Минковского. Парадокс Эренфеста рассматривает идеализированный случай жёсткого диска, раскручиваемого из состояния покоя, и задаётся вопросом о его поведении именно в контексте преобразований Лоренца, которые являются краеугольным камнем СТО.
  • Отсутствие гравитации и материи: Условия парадокса изначально не включают гравитационные поля или распределение масс, которые являются источником кривизны пространства-времени в ОТО. Проблема формулируется для пустого пространства, где единственным фактором является относительное движение.
  • Суть парадокса: Парадокс возникает из-за попытки применить понятие абсолютной жёсткости из классической механики к релятивистскому объекту. В СТО сигналы и воздействия распространяются с конечной скоростью (не выше c), что делает концепцию абсолютно твёрдого тела несовместимой с теорией. Если бы диск был абсолютно жёстким, это позволило бы передавать информацию мгновенно, что нарушило бы принцип причинности – фундаментальный постулат СТО.

Таким образом, привлечение ОТО для решения исходного парадокса является избыточным и методологически неверным, так как проблема целиком и полностью проистекает из нерелятивистского понимания жёсткости в рамках релятивистской теории.

Хотя парадокс Эренфеста решается в рамках СТО, он сыграл важную эвристическую роль на пути к созданию ОТО.

Отправная точка: Он наглядно показал, что относительное движение (в данном случае – вращение) может приводить к наблюдаемым отклонениям от евклидовой геометрии. Это подводило к мысли о глубокой связи между физикой (движением) и геометрией пространства.

Принципиальное различие в природе кривизны!!!:

  • В парадоксе Эренфеста («кривизна») является кинематическим следствием. Она возникает из-за движения в плоском пространстве-времени Минковского и проявляется только в конкретной, неинерциальной системе отсчёта, связанной с диском. Это эфемерная, или кажущаяся, кривизна. Её можно устранить, перейдя в глобальную инерциальную систему отсчёта.
  • В ОТО (кривизна) является динамическим объектом, порождаемым присутствием массы, т.е. энергии-импульса (обратим внимание на слово «массы», которой нет в парадоксе Эренфеста). Это реальная, или инвариантная, кривизна.

Поэтому, парадокс Эренфеста служит блестящей иллюстрацией перехода от классических интуитивных представлений к релятивистским, но его решение лежит исключительно в плоскости СТО, в то время как он лишь указывает путь к более общей и фундаментальной концепции кривизны, разработанной в ОТО. А вы, уважаемый Maksum Arakaev и господин Евлампий Диагенович, его (парадокс) приводите в своих контраргументах. Опять на лицо приведение вами материала и аргументов, не относящихся к предмету нашего исследования. Нехорошо!

В-третьих (напомним важное из раздела «1.3. Самое важное в процессе получения антигравитации»), вращающийся диск у нас только способ задания криволинейного движения для нашей системы отсчета S, телом отсчета которой является наша точка «m». Смотрим еще раз внимательно на рисунок из видеообзора (важное выделили зеленым):

Рисунок 82 (верхняя часть) и Рисунок 83 (нижняя часть)
Рисунок 82 (верхняя часть) и Рисунок 83 (нижняя часть)

Из Рисунка 82 видно, что рассматриваемое взаимодействие касается только точки m и точечной массы M (по сути, которую также можно было бы обозначить, как материальная точка M). Поэтому рассуждения о каком-то взаимодействии диска или объемного тела M, например, Земли в рассматриваемой модели не идёт (слушаем видеообзор с 06:55 (минуты: секунды), где сказано, что «точечная масса M»). Таким образом, здесь рассматриваются по сути просто две материальных точки M и m, которые относительно друг друга движутся криволинейно. Всё! В этом и есть смысл описания в видеообзоре принципа возникновения антигравитации при взаимодействии двух материальных точек, а по сути, двух бесконечно малых dR. И нужно понимать, что когда мы будем переходить к рассмотрению всего объемного тела M (Земли) и всего диска, то мы будем рассматривать множество таких подобных взаимодействий множества материальных точек тела M (Земли) cо множеством таких подобных материальных точек m диска. И в сумме этих всех взаимодействий будет выполняться закон сохранения энергии-импульса так же, как он выполняется и в этом одном взаимодействии между материальной точкой M и m. А результирующая сила будет складываться, как сумма сил всех этих взаимодействий.

Утверждение о невозможности рассмотрения системы отсчета, в которой диск покоится, а Земля вращается, является ошибочным. Ключевой принцип заключается в том, что физическое описание системы должно основываться не на движении протяженных массивных (больших) тел как целого («Земля» и «диск»), а на взаимодействии отдельных материальных точек (элементах вещественной материи с бесконечно малыми размерами), их составляющих. Каждая такая точка «регистрирует» лишь непосредственные взаимодействия с другими точками, безотносительно к глобальной конфигурации системы. Таким образом, макроскопическое взаимодействие между диском и Землей представляет собой результирующую векторную сумму всех парных взаимодействий между материальными точками, из которых эти тела состоят, т.е. полная сила или потенциал взаимодействия между телами определяется интегрированием по всем таким парным взаимодействиям.

Данную позицию мы также озвучивали в комментариях от 21.08.2025г. к видеообзору (см. Рисунок 83), которую вы, Maksum Arakaev, также интересным образом не упомянули в своём «критическом анализе» (мы даже этому сейчас и не удивляемся, с вашим подходом к материалам всё понятно).

В контексте вышеобозначенного можно говорить, что обе системы отсчета (связанная с M и связанная с m) существуют в рамках единой геометрии пространства-времени. А вот какая это будет общая геометрия, как раз и определяется скоростью криволинейного движения (энергией-импульсом), которая при определенных значениях меняет кривизну пространства-времени (появляется антигравитация).

Далее. В рамках приведенного видеообзора мы не рассматриваем вообще какая будет геометрия диска или Земли. Это не предмет нашего исследования. Мы рассматриваем только гравитационное взаимодействие и как оно может меняться. Да, в своих комментариях к видеообзору мы высказывали свою точку зрения касательно возможной геометрии диска, но мы её (эту геометрию) рассматриваем только из контекста гравитационного взаимодействия, а вернее сказать кривизны пространства-времени. Поясним. Если при отсутствии движения точка m «видит» («чувствует») одну геометрию пространства-времени, при которой она считает, что обод диска, который ближе к оси вращения является для неё внутренним, то при изменении кривизны пространства-времени на противоположную (при антигравитации) точка m про тот же самый обод диска уже скажет, что он внешний. Странно звучит, но это и есть относительность наблюдения. Точка m не имеет зрения, если можно так образно сказать, она не видит весь диск и, например, ось диска она тоже не видит. Она «ориентируется» на кривизну пространства-времени и «оценивает» окружающий мир (расположение ободов диска) исключительно по этой геометрии пространства-времени. Если в её понимании внутренний обод это тот, который всегда в сторону уменьшения гравитационного потенциала, то и в другой момент (когда будет антигравитация) она также по этому направлению уменьшения гравитационного потенциала ободу (который на самом деле уже совсем другой, т.е. дальше от оси вращения) даст определение, как внутренний. Все определения относительны: если чётко привязываться, например, к оси вращения, то внутренний и внешний обод всегда остаются внутренним и внешним соответственно, а если привязываться к кривизне пространства-времени (её направлению), то в определенный момент можно сказать, что внутренний обод стал внешним, а внешний стал внутренним. Здесь далее мы не будем углубляться в геометрию диска, еще раз повторим, что это не предмет нашего исследования. Мы озвучили просто наше мнение.

Закрываем ваши эти три абзаца «критического анализа» про парадокс Эренфеста. Они содержат только ваше мнение о «формализме» и «моральном праве», нет конкретных цифр, формул, ссылок на источники, указаний на конкретные ошибки в нашей позиции, просто ваш текст (слова).

Итак, мы разобрали все абзацы вашего, Maksum Arakaev, «критического анализа». Что по итогу имеем? Ни один ваш аргумент не опровергает нашу позицию. Ни один! Более подробно выводы по вашей работе мы подведем в заключении настоящей статьи.

ПРОДОЛЖЕНИЕ СТАТЬИ ЧИТАЙТЕ В ТРЕТЬЕЙ ЧАСТИ ПО ССЫЛКЕ:

https://dzen.ru/a/aXON4uHx3jg51I48

6. Источники информации.

  1. Альбина Бурлова. 3.2. Пределы и непрерывность функций – URL: https://education.yandex.ru/handbook/math/article/predeli-i-neprerivnost-funktsii (дата обращения: 22.01.2026г.).
  2. Пономарев Д.В. Антигравитация как следствие принципа экстремальности собственного времени для протяженного объекта с градиентом скоростей в общей теории относительности – URL: https://antigravity-theory.ru/антигравитация-ото (дата обращения: 22.01.2026г.).
  3. Пономарев Д.В. Основное уравнение антигравитации – URL: https://antigravity-theory.ru/основное-уравнение-антигравитации (дата обращения: 22.01.2026г.).
  4. Пономарев Д.В. Точка антигравитации – URL: https://antigravity-theory.ru/точка-антигравитации (дата обращения: 22.01.2026г.).
  5. Пономарев Д.В. Антигравитационная сила – URL: https://antigravity-theory.ru/антигравитационная-сила (дата обращения: 22.01.2026г.).
  6. Momentarily Comoving Reference Frame – URL: https://www.physicsforums.com/threads/momentarily-comoving-reference-frame.547372/ (дата обращения: 22.01.2026г.).
  7. Glossary. MCRF – URL: http://www.physicsinsights.org/glossary.html (дата обращения: 22.01.2026г.).
  8. Relativistic Doppler effect – URL: https://en.wikipedia.org/wiki/Relativistic_Doppler_effect (дата обращения: 22.01.2026г.).
  9. How to understand the true meaning of momentarily comoving reference frame? – URL: https://physics.stackexchange.com/questions/744304/how-to-understand-the-true-meaning-of-momentarily-comoving-reference-frame (дата обращения: 22.01.2026г.).
  10. Преобразование Лоренца – URL: https://en.wikipedia.org/wiki/Lorentz_transformation (дата обращения: 22.01.2026г.).
  11. Л.Б. Окунь. Масса. Энергия. Относительность – URL: http://www.primefan.ru/stuff/books/okun.pdf (дата обращения: 22.01.2026г.).
  12. Sean Carroll. Spacetime and Geometry: An Introduction to General Relativity – URL: https://djvu.online/file/zAozGlXDot7DN (дата обращения: 22.01.2026г.).
  13. Charles W. Misner, Kip S. Thorne, John Archibald Wheeler. Gravitation – URL: https://djvu.online/file/9ZZdoEUsCSo9g (дата обращения: 22.01.2026г.).
  14. Уравнения Матиссона–Папапетру–Диксона – URL: https://en.wikipedia.org/wiki/Mathisson%E2%80%93Papapetrou%E2%80%93Dixon_equations?ysclid=mkmaonn5zy379228244 (дата обращения: 22.01.2026г.).
  15. Эквивалентность массы и энергии – URL: https://ru.wikipedia.org/wiki/Эквивалентность_массы_и_энергии (дата обращения: 22.09.2025г.).
  16. С.А. Васильев. О роли релятивисткой массы в специальной теории относительности – URL: https://nonmaterial.narod.ru/massa.pdf (дата обращения: 22.01.2026г.).
  17. Масса в специальной теории относительности – URL: https://ru.wikipedia.org/wiki/Масса_в_специальной_теории_относительности (дата обращения: 22.01.2026г.).
  18. Система отсчёта – URL: https://ru.wikipedia.org/wiki/Система_отсчёта (дата обращения: 22.01.2026г.).
  19. Система координат – URL: https://ru.wikipedia.org/wiki/Система_координат (дата обращения: 22.01.2026г.).
  20. Метод координат – URL: https://ru.wikipedia.org/wiki/Метод_координат (дата обращения: 22.01.2026г.).
  21. Неинерциальная система отсчёта – URL: https://ru.wikipedia.org/wiki/Неинерциальная_система_отсчёта (дата обращения: 22.01.2026г.).
  22. Центр масс – URL: https://ru.wikipedia.org/wiki/Центр_масс (дата обращения: 22.01.2026г.).
  23. Материальная точка – URL: https://ru.wikipedia.org/wiki/Материальная_точка (дата обращения: 22.01.2026г.).
  24. Разница между материальными и нематериальными точками – URL: https://ya.ru/neurum/c/nauka-i-obrazovanie/q/v_chem_raznica_mezhdu_materialnymi_i_nematerialnymi_4efb7506?ysclid=mh38c92l76131984664 (дата обращения: 22.01.2026г.).
  25. Потенциальная энергия. Потенциал поля – URL: https://physics.spbstu.ru/userfiles/files/MECH1-9.pdf (дата обращения: 22.01.2026г.).
  26. Приращение функции – URL: https://ru.wikipedia.org/wiki/Приращение_функции (дата обращения: 22.01.2026г.).
  27. Действия с вектором «набла» – URL: https://4xx.zaytsev.net/course-2/OVTA/Practice/Ovtap10.pdf (дата обращения: 22.01.2026г.).
  28. Скалярное произведение – URL: https://ru.wikipedia.org/wiki/Скалярное_произведение (дата обращения: 22.01.2026г.).
  29. Вектор (геометрия) – URL: https://ru.wikipedia.org/wiki/Вектор_(геометрия) (дата обращения: 22.01.2026г.).
  30. Работа и энергия – URL: https://portal.tpu.ru/SHARED/e/ELENALIS/rabota/Tab4/Lk4.pdf (дата обращения: 22.01.2026г.).
  31. Лоренц-фактор – URL: https://ru.wikipedia.org/wiki/Лоренц-фактор (дата обращения: 22.01.2026г.).
  32. Безразмерная величина – URL: https://ru.wikipedia.org/wiki/Безразмерная_величина (дата обращения: 22.01.2026г.).
  33. Сферическая система координат – URL: https://ru.wikipedia.org/wiki/Сферическая_система_координат (дата обращения: 22.01.2026г.).
  34. В.А. Фок. Теория пространства, времени и тяготения – URL: https://djvu.online/file/pFVfg9OoFihha (дата обращения: 22.01.2026г.).
  35. Градиент – URL: https://ru.wikipedia.org/wiki/Градиент (дата обращения: 22.01.2026г.).
  36. Л.Д. Ландау и Е.М. Лифшиц. Теоретическая физика – URL: https://djvu.online/file/NWX9BlUqYyVBq?ysclid=mhpe4vqxt1114535757 (дата обращения: 22.01.2026г.).
  37. Парадокс Эренфеста – URL: https://ru.wikipedia.org/wiki/Парадокс_Эренфеста (дата обращения: 22.01.2026г.).
  38. Парадокс Эренфеста – URL: https://en.wikipedia.org/wiki/Ehrenfest_paradox (дата обращения: 22.01.2026г.).
  39. Анализ ошибок в системе глобального позиционирования. – URL: https://en.wikipedia.org/wiki/Error_analysis_for_the_Global_Positioning_System (дата обращения: 22.01.2026г.).

* - ИИ‑обработка (Алиса, Яндекс) применена к отдельным разделам для структурирования общеизвестной научной информации

Дата публикации на сайте "Антигравитация":

22 января 2026г., г.Санкт-Петербург

Оригинал статьи размещен на сайте "Антигравитация" по ссылке:

https://antigravity-theory.ru/антигравитация-критику-1

https://antigravity-theory.ru/антигравитация-критику-1
https://antigravity-theory.ru/антигравитация-критику-1