Найти в Дзене
Т.Е.Х.Н.О Windows & Linux

Обновления Windows становятся ошибкой? Экстренный чек-лист: диагностика сбоев 25H2 по-профессиональному 🔧

Современные версии Windows 11 25H2 требуют не просто понимания процесса обновления, но и практического умения находить причины сбоев. Когда вместо гладкого обновления система преподносит коды ошибок вроде 0x800F0922 или 0x8024A000, многие пользователи теряются. Однако существует систематический подход к диагностике и исправлению таких проблем. Прежде всего запомните золотое правило: 99 процентов ошибок обновления связаны с тремя компонентами — кэшем загруженных файлов, повреждённой базой цифровых подписей и переставшими отвечать системными службами. Вот почему первый шаг — проверить, достаточно ли на диске С свободного места (минимум 15–20 процентов от общей ёмкости). Если места меньше, обновление просто не начнётся. Второй быстрый лайфхак: запустите следующую команду в PowerShell с правами администратора и посмотрите, какие службы вообще запущены: Get-Service wuauserv, bits, cryptsvc | Select-Object Name, Status Если хотя бы одна служба выключена или в состоянии остановки, это — ваша
Оглавление

Современные версии Windows 11 25H2 требуют не просто понимания процесса обновления, но и практического умения находить причины сбоев. Когда вместо гладкого обновления система преподносит коды ошибок вроде 0x800F0922 или 0x8024A000, многие пользователи теряются. Однако существует систематический подход к диагностике и исправлению таких проблем.

-2

Как быстро найти корень проблемы: первый лайфхак для новичков ⚡

Прежде всего запомните золотое правило: 99 процентов ошибок обновления связаны с тремя компонентами — кэшем загруженных файлов, повреждённой базой цифровых подписей и переставшими отвечать системными службами. Вот почему первый шаг — проверить, достаточно ли на диске С свободного места (минимум 15–20 процентов от общей ёмкости). Если места меньше, обновление просто не начнётся.

Второй быстрый лайфхак: запустите следующую команду в PowerShell с правами администратора и посмотрите, какие службы вообще запущены:

Get-Service wuauserv, bits, cryptsvc | Select-Object Name, Status

Если хотя бы одна служба выключена или в состоянии остановки, это — ваша проблема.

Главные настройки и пошаговые объяснения: как разобраться с нуля 🎯

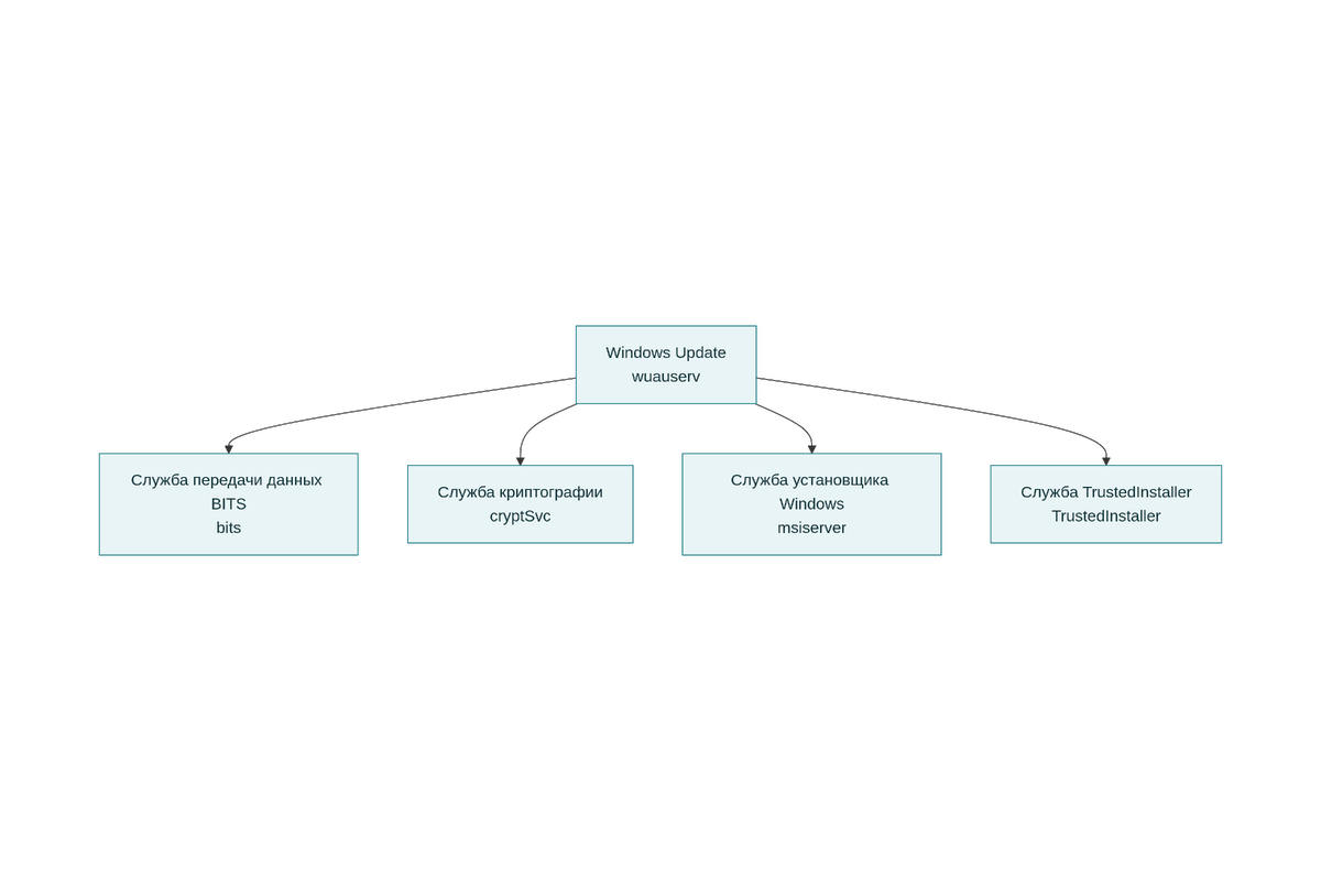
Этап 1. Проверка и восстановление системных служб

Служба обновления Windows (wuauserv), служба передачи данных BITS (bits) и служба криптографии (cryptsvc) — это святая троица обновлений. Если хотя бы одна из них не запущена, ничего работать не будет.

Шаг 1: Откройте PowerShell от имени администратора. Для этого нажмите комбинацию Windows + X, выберите пункт Windows PowerShell (администратор) или Windows Terminal (администратор).

Шаг 2: Введите поочерёдно следующие команды, чтобы запустить нужные службы:

Start-Service wuauserv
Start-Service bits
Start-Service cryptsvc
Start-Service TrustedInstaller

Шаг 3: Проверьте, что службы действительно работают, выполнив команду:

Get-Service wuauserv, bits, cryptsvc, TrustedInstaller | Select-Object Name, StartType, Status

В колонке StartType должно стоять значение Automatic или AutomaticDelayedStart, а в колонке Status — значение Running.

Шаг 4: Если служба отказывается стартовать, переустановите её тип запуска через реестр:

Set-Service -Name wuauserv -StartupType Automatic
Set-Service -Name bits -StartupType AutomaticDelayedStart
Set-Service -Name cryptsvc -StartupType Automatic

Этап 2. Очистка кэша обновлений — критический момент 🗑️

-3

Папка C:\Windows\SoftwareDistribution содержит загруженные, но не установленные обновления. Папка C:\Windows\System32\catroot2 хранит подписи этих обновлений. Если в этих папках начинают откладываться повреждённые файлы, система не может их загрузить заново и зависает.

Важно: перед очисткой обязательно остановите все связанные службы, иначе файлы будут заблокированы.

Шаг 1: В PowerShell (администратор) выполните серию команд для остановки служб:

Stop-Service -Name wuauserv -Force -ErrorAction SilentlyContinue
Stop-Service -Name bits -Force -ErrorAction SilentlyContinue
Stop-Service -Name cryptsvc -Force -ErrorAction SilentlyContinue
Stop-Service -Name msiserver -Force -ErrorAction SilentlyContinue

Шаг 2: Переименуйте (не удаляйте, а переименуйте!) проблемные папки. При переименовании система автоматически создаст новые копии при следующем обновлении:

$SDPath = "C:\Windows\SoftwareDistribution"
$CR2Path = "C:\Windows\System32\catroot2"

if (Test-Path $SDPath) {
Rename-Item -Path $SDPath -NewName "SoftwareDistribution.old" -Force
}

if (Test-Path $CR2Path) {
Rename-Item -Path $CR2Path -NewName "catroot2.old" -Force
}

Шаг 3: Запустите все службы обратно:

Start-Service wuauserv
Start-Service bits
Start-Service cryptsvc
Start-Service msiserver

========================

✅ Подпишитесь на канал - (это бесплатно и очень помогает алгоритму)
❤️ Поставьте лайк - (это один клик, а нам очень важно)
🔄 Репостните друзьям - (которые играют в танки и жалуются на FPS)
💰 Задонатьте (Даже 50 руб. - это топливо для новых статей, скриптов и пошаговых инструкция для Вас. Большое Спасибо понимающим! 🙏
-4
💰ПОДДЕРЖАТЬ КАНАЛ МОЖНО ТУТ ( ОТ 50 РУБЛЕЙ )💰
Или сделать любой перевод по ССЫЛКЕ или QR-коду через СБП. Быстро, безопасно и без комиссии. ( Александр Г. ) "Т.Е.Х.Н.О Windows & Linux".

=========================

Этап 3. Полная диагностика через журналы событий 📋

Windows ведёт подробный лог всех попыток обновления. Найти там информацию об ошибке — значит почти решить проблему.

Шаг 1: Сгенерируйте читаемый файл журнала обновлений:

Get-WindowsUpdateLog -LogPath C:\Temp\WindowsUpdate.log

Шаг 2: Откройте полученный файл:

Invoke-Item -Path C:\Temp\WindowsUpdate.log

Шаг 3: Ищите в файле строки, содержащие WARNING, ERROR или FATAL. Рядом с каждой ошибкой будет указан код ошибки (например, 0x800F0922 или 0x80004005).

Шаг 4: Альтернативный способ — посмотреть события напрямую через PowerShell:

$filter = @{
ProviderName="Microsoft-Windows-WindowsUpdateClient"
Level = 1,2,3
}

Get-WinEvent -FilterHashtable $filter -MaxEvents 20 |
Select-Object TimeCreated, Id, Message |
Format-List

Этап 4. Проверка целостности системных файлов 🛡️

-5

Если обновление не устанавливается, может быть повреждена какая-то из системных библиотек. Встроенная утилита Windows может это проверить и автоматически восстановить:

sfc /scannow

Команда требует перезагрузки и может выполняться 15–30 минут. По окончании система подскажет, нашла ли она проблемы и смогла ли их исправить.

Более агрессивный вариант (для Windows 11):

Repair-WindowsImage -Online -RestoreHealth

Канал «Каморка Программиста» — это простые разборы программирования, языков, фреймворков и веб-дизайна. Всё для новичков и профессионалов.
-6
Каморка Программиста | Дзен
Присоединяйся прямо сейчас.

Этап 5. Сброс компонентов обновления через PowerShell 💪

Это самый мощный инструмент диагностики. Команда ниже выполнит полный набор операций: остановит все нужные службы, переименует папки кэша, перерегистрирует необходимые библиотеки и заново запустит всё:

$services = @('wuauserv', 'bits', 'cryptsvc', 'msiserver')

# Остановка служб
foreach ($service in $services) {
Stop-Service -Name $service -Force -ErrorAction SilentlyContinue
}

# Очистка кэша
$paths = @(
'C:\Windows\SoftwareDistribution',
'C:\Windows\System32\catroot2'
)

foreach ($path in $paths) {
if (Test-Path $path) {
Get-ChildItem -Path $path -Recurse | Remove-Item -Recurse -Force -ErrorAction SilentlyContinue
}
}

# Перерегистрация DLL-библиотек
regsvr32.exe /s wuapi.dll
regsvr32.exe /s wuaueng.dll
regsvr32.exe /s wups.dll
regsvr32.exe /s wups2.dll

# Запуск служб
foreach ($service in $services) {
Start-Service -Name $service -ErrorAction SilentlyContinue
}

Write-Host "Компоненты обновления восстановлены. Перезагрузитесь и повторите попытку обновления."

Итоги: что мы сделали и какой результат должен быть ✅

-7

После выполнения всех этапов диагностики вы получаете:

  1. Проверенные и работающие системные службы — они точно смогут загружать и устанавливать обновления.
  2. Очищенный кэш обновлений — система больше не будет пытаться переустановить повреждённые файлы.
  3. Нетронутый реестр и DLL-библиотеки — после перерегистрации они готовы к работе.
  4. Конкретная информация об ошибке — из журналов вы узнали, в чём именно была причина сбоя.

Если после всех этих действий обновление всё ещё не устанавливается, это уже точно аппаратная проблема (повреждён сектор диска) или вирус. В таком случае проверьте диск командой chkdsk /F (с перезагрузкой) и запустите полное сканирование антивируса.

Как откатиться обратно, если что-то пошло не так 🔄

Все мои рекомендации защищены от критических ошибок: папки переименовываются, а не удаляются, службы только перезапускаются. Однако если вам понадобилось что-то отменить:

Восстановление переименованных папок:

$oldPaths = @(
@{Old='C:\Windows\SoftwareDistribution.old'; New='C:\Windows\SoftwareDistribution'},
@{Old='C:\Windows\System32\catroot2.old'; New='C:\Windows\System32\catroot2'}
)

foreach ($path in $oldPaths) {
if (Test-Path $path.Old) {
Rename-Item -Path $path.Old -NewName $path.New -Force
}
}

Возврат стандартных типов запуска служб:

Set-Service -Name wuauserv -StartupType Automatic
Set-Service -Name bits -StartupType AutomaticDelayedStart
Set-Service -Name cryptsvc -StartupType Automatic

Точка восстановления системы: если вы выполняли команды sfc /scannow или Repair-WindowsImage, создайте точку восстановления перед их запуском. Нажмите Windows + R, введите rstrui.exe и выберите точку восстановления, сделанную до вмешательства.

Вопросы и ответы: самые частые проблемы ❓

Вопрос: Почему служба BITS имеет тип запуска «AutomaticDelayedStart» вместо «Automatic»?

Ответ: Это не опечатка. Служба передачи данных BITS намеренно запускается с задержкой, чтобы не замедлять загрузку системы. Windows Update сама дождётся её запуска. Оставьте как есть.

Вопрос: Я вижу ошибку 0x800F0922 даже после очистки кэша. Что делать?

Ответ: Эта ошибка часто указывает на проблему с папкой C:$WinREAgent (инструменты восстановления Windows). Попробуйте её удалить и перезагрузитесь:

Remove-Item -Path C:\$WinREAgent -Recurse -Force -ErrorAction SilentlyContinue

Вопрос: Команда Get-WindowsUpdateLog требует интернета и не работает в корпоративной сети. Как быть?

Ответ: Используйте локальный источник символов:

Get-WindowsUpdateLog -SymbolServer "\\corp-server\symbol-cache"

Вопрос: Я запустил sfc /scannow и он нашел ошибки, но не смог их исправить. Почему?

Ответ: Значит, повреждение критическое. Попробуйте sfc /scannow в режиме восстановления Windows. Перезагрузитесь, при загрузке нажимайте F8 (или Shift + F8), выберите Режим восстановления и запустите команду там.

Вопрос: После всех манипуляций Windows так и не обновилась. Может ли быть виной сетевой фильтр компании?

Ответ: Да, часто проблема именно в этом. Попробуйте отключить временно сторонний антивирус (особенно с функцией веб-фильтра) и повторите попытку. Если поможет — согласуйте обновления с IT-отделом.

Прямой призыв: поддержите канал Т.Е.Х.Н.О 💙

Создание таких подробных диагностических гайдов — это огромный труд. Если вам помогла эта статья и вы смогли решить проблему с обновлениями, подпишитесь на канал, поставьте лайк и поделитесь статьей в своём круге. Ваша поддержка — донаты на развитие канала — помогает нам создавать всё более глубокий контент о Windows и Linux.

Каждый просмотр, лайк и репост приносит нам ближе к возможности выпускать видео-туториалы, создавать интерактивные чек-листы и помогать тысячам пользователей разбираться с операционными системами. Спасибо, что вы с нами! 🙏

-8

#WindowsUpdate #Windows11 #25H2 #Диагностика #ОшибкиОбновления #PowerShell #КэшОбновлений #СистемныеСлужбы #Catroot2 #SoftwareDistribution #Wuauserv #BITS #Криптография #ЖурналыСобытий #Troubleshooting #SystemRepair #WindowsAdministration #ИТ-ТехподдержкаWindows #ОптимизацияПК #РешениеПроблем