Найти в Дзене

Утро. Сухость в носу. И чувство, что с дыханием что-то не так.

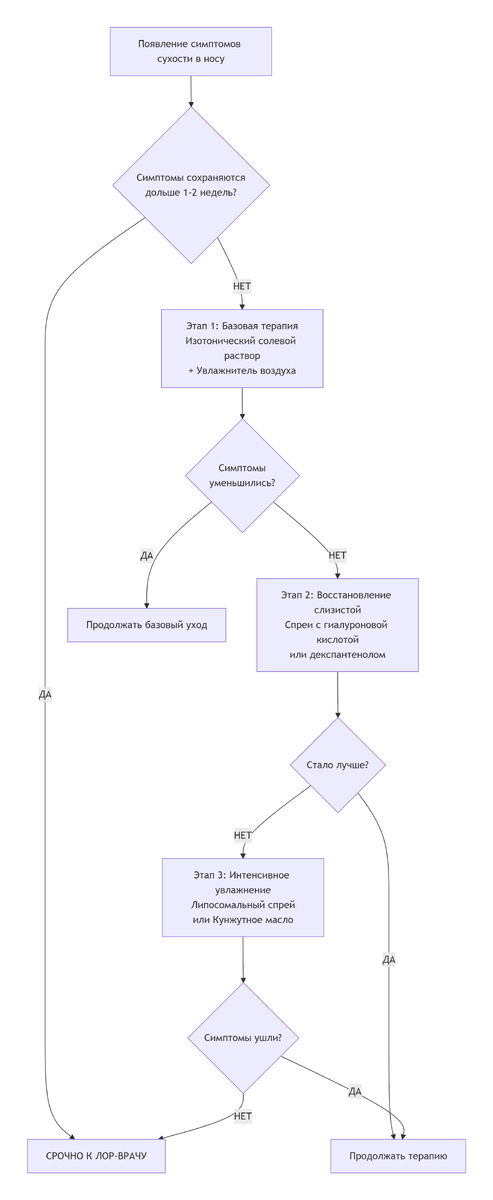
❓Знакомо? Сначала кажется, что это «просто от батареи». Но проходит неделя, а в носу — корки, жжение и странная заложенность без насморка. Это не мелочь. Это сигнал: слизистая носа перестала работать. Её задача — увлажнять воздух, защищать от инфекций и обеспечивать дыхание. А вместо этого она сохнет и «выключается». ❗️Почему это происходит? ▪️ Сухой воздух (отопление, кондиционер). ▪️ Злоупотребление сосудосуживающими спреями. ▪️ Пыль, дым, раздражители. ▪️ Состояние после ЛОР-операций. ▪️ Хроническое воспаление. Ключевой момент: если сухость держится неделями — это уже не «временное», а состояние, требующее правильного подхода. 👉🏻 Что действительно помогает (по данным исследований) Лечение строится поэтапно. 1️⃣ ШАГ 1 | База: Изотонический солевой раствор (NaCl 0,9%). Зачем: Возвращает слизистой влагу и способность к самоочищению. Без этого шага остальное — косметика. Примеры (по действующему веществу): Аква Марис, Линаква. 2️⃣ ШАГ 2 | Восстановление: Гиалуроновая кислота ± Декспан

❓Знакомо? Сначала кажется, что это «просто от батареи». Но проходит неделя, а в носу — корки, жжение и странная заложенность без насморка. Это не мелочь. Это сигнал: слизистая носа перестала работать.

Её задача — увлажнять воздух, защищать от инфекций и обеспечивать дыхание. А вместо этого она сохнет и «выключается».

❗️Почему это происходит?

▪️ Сухой воздух (отопление, кондиционер).

▪️ Злоупотребление сосудосуживающими спреями.

▪️ Пыль, дым, раздражители.

▪️ Состояние после ЛОР-операций.

▪️ Хроническое воспаление.

Ключевой момент: если сухость держится неделями — это уже не «временное», а состояние, требующее правильного подхода.

👉🏻 Что действительно помогает (по данным исследований)

Лечение строится поэтапно.

1️⃣ ШАГ 1 | База: Изотонический солевой раствор (NaCl 0,9%).

Зачем: Возвращает слизистой влагу и способность к самоочищению. Без этого шага остальное — косметика.

Примеры (по действующему веществу): Аква Марис, Линаква.

2️⃣ ШАГ 2 | Восстановление: Гиалуроновая кислота ± Декспантенол.

Зачем: Исследования показывают, что такие спреи активно восстанавливают защитный слой поврежденной слизистой и улучшают самочувствие.

Пример: Аква Марис Плюс (с декспантенолом).

3️⃣ ШАГ 3 | Интенсивное увлажнение: Липосомальные спреи.

Зачем: При выраженной сухости и корках. Клинические данные отмечают их хорошую переносимость и эффективность.

Пример: LipoNasal.

Неожиданный факт: Исследование (JAMA Otolaryngology) показало, что чистое кунжутное масло (sesame oil) может быть эффективнее солевого раствора при сухости от сухого воздуха.

Пример: Nozoil.

🚫 Чего делать НЕЛЬЗЯ

- Не использовать вазелин/петролатум в носу регулярно. Риск серьезных осложнений (липоидная пневмония).

- Не ковырять корки.

- Не «подсушивать» нос сосудосуживающими спреями.

🚨 Когда срочно к ЛОРу?

➖ Сухость не проходит, несмотря на уход.

➖ Частые носовые кровотечения.

➖ Плотные, болезненные корки.

➖ Ощущение «неправильного» дыхания.

➖ Состояние после операции.

Главное: Сухость в носу — решаемая проблема. Действуйте поэтапно, избегайте вредных советов и вовремя обращайтесь к специалисту.

📌 Сохрани — зимой этот пост нужен почти каждому

📌 Перешли тому, кто «вечно мучается с сухостью»

-2