Добавить в корзинуПозвонить
Найти в Дзене
Просто Училка. Методичка

Родителям на заметку: обзор тем по алгебре и геометрии. Математика 8 класс. 15 неделя школьного обучения

Продолжаем изучать и применять подобие треугольников. Замечательные точки треугольников, очень интересная и важная закономерность в прямоугольных треугольниках. Для разнообразия предлагаем работу из класса матвертикали. Некоторые задания в ней прекрасны! Нестандартные, под силу способному восьмикласснику. Квадратные уравнения. Подборка на скрине. В учебнике тоже огромное количество уравнений. Тут количество наверняка перейдет в качество! Для разнообразия - работа из матвертикали. Для повторения - стандартный вид многочленов. ❗️Если у вас появились трудные номера по темам поста, пишем сюда. Мы с завучем канала, Галиной Наильевной, постараемся помочь. ❗️Если у вас есть вопросы по другим темам восьмого класса, тоже пишите. ❗️Если у вас возникли срочные вопросы по другим классам во внеплановые дни, мы тоже постараемся помочь. ❗️В субботу будет продолжать выходить рубрика "Математическая помощь", в которой мы будем коротко освещать математические трудности недели и ждать ваших вопросов. Ес
Оглавление

8 класс. Геометрия

Продолжаем изучать и применять подобие треугольников. Замечательные точки треугольников, очень интересная и важная закономерность в прямоугольных треугольниках.

Для разнообразия предлагаем работу из класса матвертикали. Некоторые задания в ней прекрасны! Нестандартные, под силу способному восьмикласснику.

8 класс. Алгебра

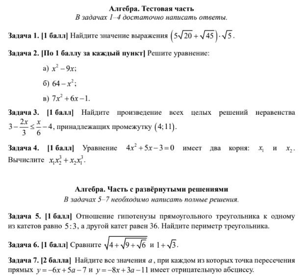
Квадратные уравнения. Подборка на скрине. В учебнике тоже огромное количество уравнений. Тут количество наверняка перейдет в качество!

Для разнообразия - работа из матвертикали.

Для повторения - стандартный вид многочленов.

❗️Если у вас появились трудные номера по темам поста, пишем сюда. Мы с завучем канала, Галиной Наильевной, постараемся помочь.

❗️Если у вас есть вопросы по другим темам восьмого класса, тоже пишите.

❗️Если у вас возникли срочные вопросы по другим классам во внеплановые дни, мы тоже постараемся помочь.

❗️В субботу будет продолжать выходить рубрика "Математическая помощь", в которой мы будем коротко освещать математические трудности недели и ждать ваших вопросов.

-2
-3
-4
-5
-6
-7
-8
-9
-10

Если что-то срочное, вопрос, беседа, "а поговорить", приходите сюда:

Просто Училка live

Поддержать работу канала можно тут👉: Спасибо🙏