Найти в Дзене

Мотивация и стимулирование команды в Битрикс24: выстраиваем систему признания и роста

Цели поставлены, проекты созданы, задачи назначены. Но проходит неделя, другая, и вы замечаете, что энтузиазм команды угасает. Задачи начинают срывать сроки, обсуждения в чатах затихают, а энергия, которая была на старте, куда-то уходит. Проблема: Даже самая продуманная стратегия обречена на провал, если у команды нет внутренней энергии на ее выполнение. Внешнее стимулирование (KPI и премии) работает, но до определенного предела. Задача руководителя в Битрикс24 — создать систему постоянного признания и мотивации, которая превратит рутину в осмысленную деятельность. Внутренняя мотивация (Признание и ценность) Это «топливо» для долгосрочной вовлеченности. Покажите сотрудникам, что их вклад ценят. Инструменты Б24: Лента новостей — «Доска почета» компании. Что делать: Публично благодарите сотрудников и рабочие команды. Как делать: Не просто «Спасибо Марии!», а «Команда маркетинга провела блестящую кампанию по продукту X, что уже привлекло 200 лидов! Мария, твои креативы были ключевыми! Сп
Оглавление

Цели поставлены, проекты созданы, задачи назначены. Но проходит неделя, другая, и вы замечаете, что энтузиазм команды угасает. Задачи начинают срывать сроки, обсуждения в чатах затихают, а энергия, которая была на старте, куда-то уходит.

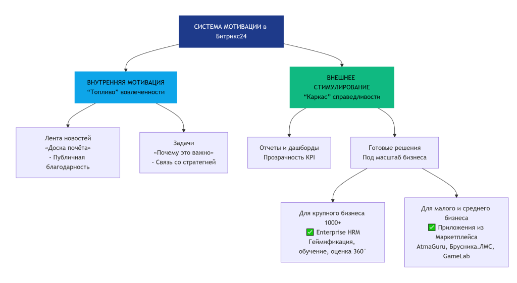
Проблема: Даже самая продуманная стратегия обречена на провал, если у команды нет внутренней энергии на ее выполнение. Внешнее стимулирование (KPI и премии) работает, но до определенного предела. Задача руководителя в Битрикс24 — создать систему постоянного признания и мотивации, которая превратит рутину в осмысленную деятельность.

Внутренняя мотивация (Признание и ценность)

Это «топливо» для долгосрочной вовлеченности. Покажите сотрудникам, что их вклад ценят.

Инструменты Б24:

Лента новостей — «Доска почета» компании.

  • Что делать: Публично благодарите сотрудников и рабочие команды.
  • Как делать: Не просто «Спасибо Марии!», а «Команда маркетинга провела блестящую кампанию по продукту X, что уже привлекло 200 лидов! Мария, твои креативы были ключевыми! Спасибо!».
  • Результат: Сотрудник видит, что его работа заметна и важна для всех.

Задачи — не просто «сделай», а «почему это важно».

  • Что делать: в поле «Описание задачи» всегда пишите, как эта задача связана с большими целями компании.
  • Как делать: «Мария, нужно создать макет для соцсетей. Это нужно, потому что это первый шаг в нашей кампании по привлечению молодой аудитории, нашей стратегической цели на этот квартал».
  • Результат: Сотрудник понимает контекст и смысл своей работы, а не просто выполняет поручение.

Внешнее стимулирование (KPI и результаты)

Это «каркас» для справедливого вознаграждения. Свяжите усилия с измеримым результатом.

Инструменты Б24:

Отчеты и дашборды — «Прозрачность и справедливость».

  • Что делать: Создайте дашборды, которые в реальном времени показывают ключевые показатели сотрудников и отделов (количество закрытых задач, выполнение планов продаж и т.д.).
  • Результат: Каждый видит свой вклад в общее дело, а система премирования становится абсолютно прозрачной.
-2
  • Для компаний от 1000+ сотрудников: Enterprise HRM — готовая платформа от Битрикс24 с комплексной системой мотивации, геймификации и автоматизации HR-процессов. Включает встроенные инструменты для обучения, управления эффективностью, оценки 360°, корпоративный университет и систему целей по KPI.
  • Для малого и среднего бизнеса: Специализированные приложения из Маркетплейса Битрикс24 предлагают мощные возможности:Обучение и развитие: Приложения вроде AtmaGuru или Брусника.ЛМС позволяют создать корпоративный университет с конструктором курсов, тестированием, программами обучения, оценкой компетенций и глоссарием — всё с интеграцией в портал Битрикс24.
    Геймификация и мотивация: Такие решения как GameLab предлагают готовые системы баллов, рейтингов, виртуальных наград и мотивационных программ. Они помогают внедрить игровые механики для вовлечения, управления эффективностью и проведения адаптации новых сотрудников.

Результат: Вы получаете готовую систему мотивации, соответствующую масштабу вашего бизнеса, без необходимости сложных доработок. Все процессы — от обучения до вознаграждения — становятся автоматизированными и прозрачными.

Практический пример: неделя признания в Битрикс24

  • Понедельник: пост с благодарностью в ленте сотруднику прошлой недели по версии рейтинга портала.
  • Вторник: вручение виртуального значка «Оперативный десант» сотруднику, который помог коллегам решить срочную проблему.
  • Среда: публикация дашборда с прогрессом по ключевым целям квартала, чтобы все видели движение.
  • Четверг: объявление в чате проекта о досрочном выполнении этапа с благодарностью конкретным исполнителям.
  • Пятница: подведение итогов недели и объявление лидеров рейтинга.

Чек-лист для запуска системы мотивации

  • Определите масштаб: Выберите решение — Enterprise HRM для крупных компаний или приложения из Маркетплейса для малого и среднего бизнеса.
  • Активировать геймификацию на портале и настроить рейтинги.
  • Закрепите в ленте пост-инструкцию для всех: как в нашей компании теперь говорят «спасибо», кто может отметить коллегу и какие достижения мы празднуем в первую очередь.
  • Настроить дашборд с ключевыми показателями эффективности.
  • Внедрить правило: в каждой задаче описывать ее связь со стратегией.
  • Запланировать регулярный пост с благодарностью и признанием (раз в неделю/месяц).
-3

Вывод:

Мотивация в Битрикс24 — это не разрозненные действия, а единая экосистема. Она сочетает в себе ежедневное признание в ленте, наглядность достижений через геймификацию и прозрачность результатов в отчетах. Готовые решения — Enterprise HRM для крупных корпораций и приложения из Маркетплейса для малого бизнеса — позволяют быстро внедрить работающую систему мотивации, соответствующую вашим задачам. Когда команда видит свой прогресс, чувствует ценность своего вклада и понимает справедливость вознаграждения, ее энергия становится самым мощным драйвером роста компании.

Что дальшe? Когда команда мотивирована и работает на полную мощность, критически важным становится этап контроля и анализа. В следующей статье разберем, как в Битрикс24 не просто отслеживать статусы задач, а извлекать управленческие инсайты для правильных решений.