Добавить в корзинуПозвонить
Найти в Дзене

Метод расчёта гидравлической цепи, в котором коэф-трения в отдельных ветвях схемы определяется по формуле Кольбрука-Уайта

Дугинов Л.А. l.duginov@mail.ru Ключевые слова: коэффициент трения, формула Кольбрука-Уайта, итерационный расчёт, примеры расчёта, число Рейнольдса, неудобные формулы. ВВЕДЕНИЕ Формула Кольбрука-Уайта похожа на дорогой чемодан без ручки и бросить жалко, и пользоваться - не удобно! Обычно авторы учебников только публикуют эту формулу и на этом их миссия заканчивается! В этой статье читатель найдёт и формулу Кольбрука-Уайта, и график зависимости коэф-трения от числа Рейнольдса, а также способ его получения, включая описание метода расчёта гидравлической цепи, в котором коэф-трения рассчитывается по этой неудобной формуле. Рис.1 Зависимость коэф-трения от числа Рейнольдса (по формуле Кольбрука-Уайта) Рис.2 Схема гидравлической цепи с нелинейными сопротивлениями Z1-Z6 В сопротивлениях Z1-Z5 расчёт коэф-тов трения проводится по формуле Филоненко, а в сопротивлении Z6- по формуле Кольбрука-Уайта. Общее замечание к итерационному расчёту схемы рис.2: после линеаризации нелинейных соп
Оглавление

Дугинов Л.А. l.duginov@mail.ru

Ключевые слова: коэффициент трения, формула Кольбрука-Уайта, итерационный расчёт, примеры расчёта, число Рейнольдса, неудобные формулы.

ВВЕДЕНИЕ

Формула Кольбрука-Уайта похожа на дорогой чемодан без ручки и бросить жалко, и пользоваться - не удобно! Обычно авторы учебников только публикуют эту формулу и на этом их миссия заканчивается! В этой статье читатель найдёт и формулу Кольбрука-Уайта, и график зависимости коэф-трения от числа Рейнольдса, а также способ его получения, включая описание метода расчёта гидравлической цепи, в котором коэф-трения рассчитывается по этой неудобной формуле.

Рис.1 Зависимость коэф-трения от числа Рейнольдса (по формуле Кольбрука-Уайта)

-2

Рис.2 Схема гидравлической цепи с нелинейными сопротивлениями Z1-Z6

В сопротивлениях Z1-Z5 расчёт коэф-тов трения проводится по формуле Филоненко, а в сопротивлении Z6- по формуле Кольбрука-Уайта.

-3
-4

Общее замечание к итерационному расчёту схемы рис.2: после линеаризации нелинейных сопротивлений Z1-Z6 по методу показанному ниже в ПРИЛОЖЕНИИ, весь расчёт данной схемы выполняется по старому методу "контурных расходов".

-5

Результаты расчёта схемы рис.2 (для Z1-Z6): qmk-массовый расход воды, DH- падение давления, Xtr - коэффициент трения, Rek - число Рейнольдса.

-6

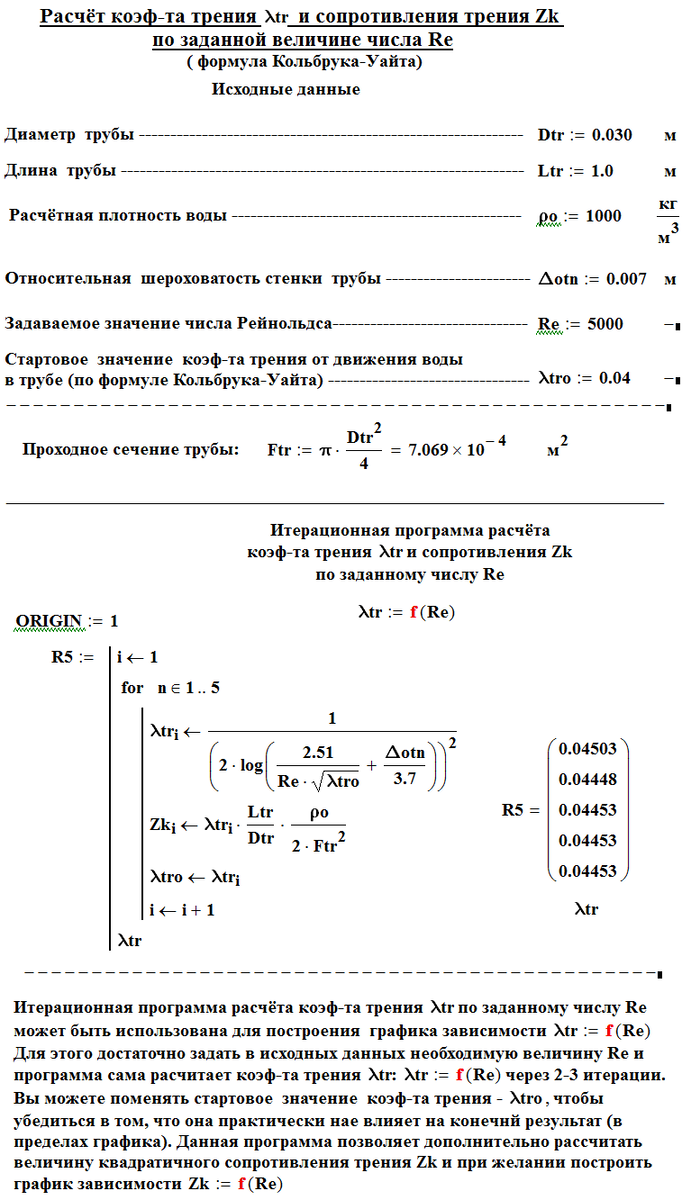
Проверка расчёта коэф-та трения в 6-й ветви (по формуле Кольбрука-Уайта):

-7

ВЫВОДЫ

  1. Как известно, коэффициент трения по формуле Кольбрука-Уайта удобно рассчитывать итерационным способом, а расчёт схемы рис.2 выполняется тоже итерационным способом, то логично было эти два способа совместить в одном расчёте, что успешно было исполнено.
  2. Проверка совместимости этих двух итерационных способов в одном расчёте показала (см. выше), полное совпадение величины коэф-та трения, взятое из " результатов расчёта схемы рис.2 "и величины коэф-та трения, рассчитанное отдельно по формуле Кольбрука-Уайта.
  3. По данной методике для расчётов сложных гидравлических цепей можно применять любые "неудобные" формулы типа Кольбрука-Уайта.

ЛИТЕРАТУРА

  1. Аврух В. Ю., Дугинов Л. А., Карпушина И. Г., Шифрин В. Л. Математическое моделирование на ЭВМ вентиляционных систем турбогенераторов // Электротехника. – 1975. – № 12..
  2. Дугинов Л.А., Розовский М.Х. Простой метод расчёта для сложных гидравлических систем., ТПА,-2020. -№2 (107).-50c.
  3. Дугинов Л.А. Расчёт по опытным данным гидравлических сопротивлений трения. Статья опубликована на Сайте dzen.ru " Про гидравлику..",21.11. 2022 г
  4. Дугинов Л.А. Новый метод расчёта сопротивлений трения (для гидравлических схем произвольной сложности). Статья опубликована на Сайте dzen.ru " Про гидравлику...", 23.11. 2022 г.
  5. Дугинов Л.А. Применение степенных сопротивлений трения в простой методике расчёта для сложных схем, статья опубликована на Сайте dzen.ru " Про гидравлику...",19.12. 2022 г.
  6. Дугинов Л.А. Расчёт сопротивлений трения по новой методике. Статья опубликована на Сайте dzen.ru " Про гидравлику..",31.12. 2024 г
  7. Филиппов И. Ф. Теплообмен в электрических машинах. – М.: «Энергоатомиздат», 1986. – C. 204

ПРИЛОЖЕНИЕ

Метод линеаризации нелинейного сопротивления Zo:

-8

Наука
7 млн интересуются