Добавить в корзинуПозвонить
Найти в Дзене
K-Expert

Эскизный и Конструктивный проекты каркасного дома. Почему их два?

Почему все проектировщики домов выдают заказчикам два альбома - АР и КР. Архитектурный и Конструктивный вид модели Что же минимально необходимо для строительства? Чтобы построить каркас дома, человеку нужна только подробная инструкция с пошаговым описанием всех этапов сборки. В ней должна быть понятная таблица с размерами деталей и схемы для их соединения. Возникает вопрос: зачем платить за два альбома, если нужен только один? Ответ кроется в действующем законодательстве! Градостроительный кодекс, статья 48, делит всю документацию для строительства на Проектную и Рабочую стадии. Состав документации для строительства Проектная документация определяет архитектурные, функционально-технологические, конструктивные и инженерно-технические решения для обеспечения строительства. Под "обеспечением" подразумевается утверждение, согласование с контролирующими органами, определение бюджета и потребностей стройки в ресурсах. Рабочая документация - это материалы в текстовой и графической формах или
Оглавление

Почему все проектировщики домов выдают заказчикам два альбома - АР и КР.

Архитектурный и Конструктивный вид модели
Архитектурный и Конструктивный вид модели

Что же минимально необходимо для строительства?

Чтобы построить каркас дома, человеку нужна только подробная инструкция с пошаговым описанием всех этапов сборки. В ней должна быть понятная таблица с размерами деталей и схемы для их соединения. Возникает вопрос: зачем платить за два альбома, если нужен только один?

Ответ кроется в действующем законодательстве!

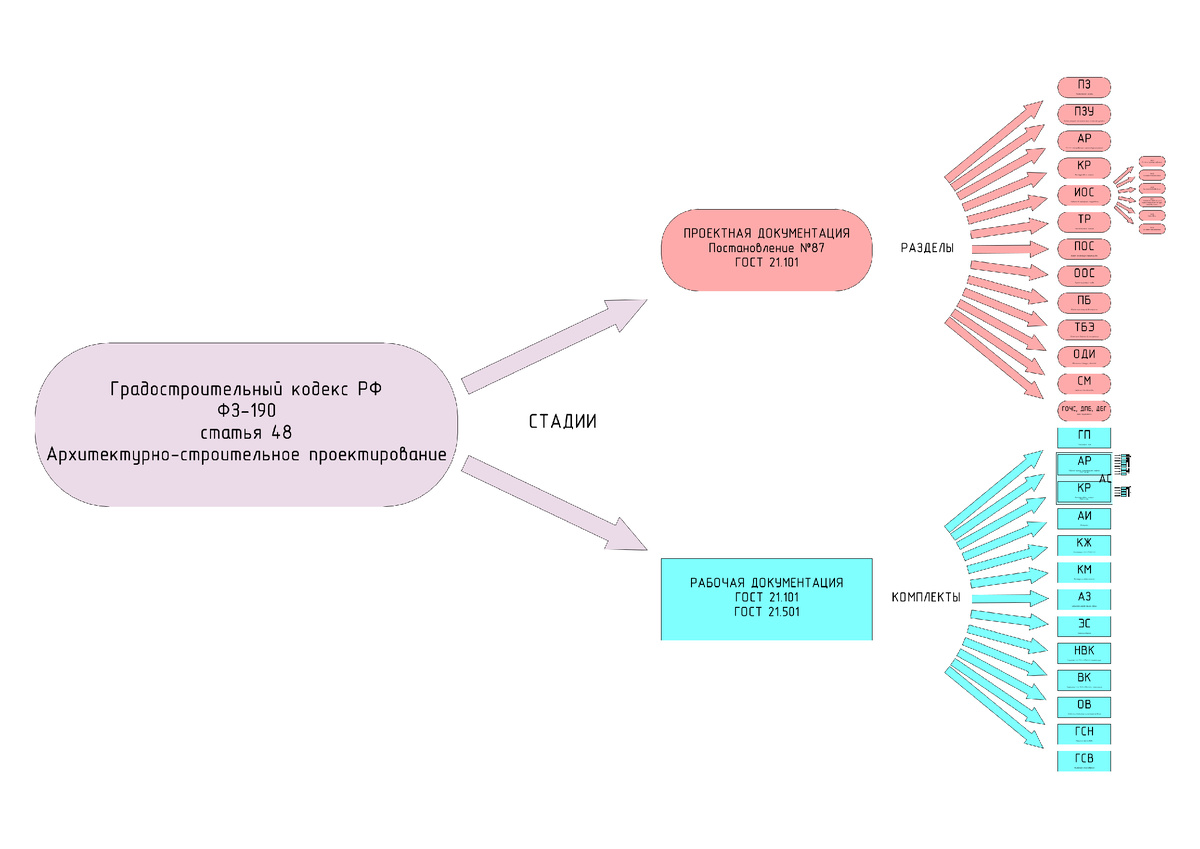
Градостроительный кодекс, статья 48, делит всю документацию для строительства на Проектную и Рабочую стадии.

Состав документации для строительства
Состав документации для строительства

Проектная документация определяет архитектурные, функционально-технологические, конструктивные и инженерно-технические решения для обеспечения строительства. Под "обеспечением" подразумевается утверждение, согласование с контролирующими органами, определение бюджета и потребностей стройки в ресурсах.

Рабочая документация - это материалы в текстовой и графической формах или в форме информационной модели, в соответствии с которой осуществляются строительство. Рабочая документация разрабатывается на основании утвержденной проектной или одновременно с ней.

Таково требование закона и именно поэтому рабочей инструкции на каркасный дом без проекта не бывает. Остается теперь уточнить, какие части проектной и рабочей документации требуется разработать, чтоб это стоило адекватных денег заказчику, но в то же время дом был надежным и безопасным.

Нужна проектная документация

Проектная документация выполняется в соответствии с Постановлением Правительства РФ №87 и состоит из 13 разделов. Оформляется по ГОСТ 21.101-2020.

Состав проектной документации
Состав проектной документации

Какой раздел подойдет лучше всего для строительства каркаса - Пояснительная записка (с приложением отчетов по инженерным изысканиям), Схема планировочной организации земельного участка, Объемно-планировочные и архитектурные решения, Конструктивные решения, Сведения об инженерном оборудовании (с подразделами), Технологические решения, Проект организации строительства, Охрана окружающей среды, Пожарная безопасность, Безопасность эксплуатации, Меры по доступности для инвалидов?

На мой взгляд, лучший раздел для нашей цели - Объемно-планировочные и Архитектурные решения.

  • Во-первых, самое главное, этот раздел служит основой для всего объема проектной и рабочей документации, так как определяет внешний и внутренний облик дома а также его основные функции.
  • Во-вторых, этот раздел проще и меньше по объему, относительно других.
  • Ну и в третьих, он эффектнее всего выглядит, так как содержит планировки и фасады и в него допускается добавлять любые материалы для архитектурной подачи.
Это не Эскизный проект, не Архитектурный проект, ни Архитектурный раздел, как его повсеместно называют. Используйте правильное название - Объемно-планировочные и Архитектурные решения, покажите всем, что вы знаете нормативную документацию в своей области.

Пример содержания и оформления раздела можно посмотреть в этой статье.

А также нужна рабочая документация

Рабочая документация выполняется в соответствии с ГОСТ Р 21.101-2020, ГОСТ 21.501-2018 и для деревянных конструкций - ГОСТ 21.504-2016. Рабочая документация делится на комплекты.

Состав рабочей документации (только основные комплекты, на самом деле их несколько десятков)
Состав рабочей документации (только основные комплекты, на самом деле их несколько десятков)

Какой раздел подойдет лучше всего для строительства: Генеральный план, Рабочие чертежи архитектурных решений, Конструкции деревянные, Конструкции железобетонные, Конструкции металлические, Антикорозийная защита, Электроснабжение и так далее? Ответ очевиден - комплект Конструкции деревянные, потому что наш объект - дом с деревянным каркасом.

  • Комплект содержит подробные данные о количестве и качестве материала для строительства а также расчётные данные, в том числе о нагрузках на фундамент;
  • В комплекте представлены схемы деревянных элементов фундамента, пола, перекрытия, потолка и крыши. К каждой схеме прилагается спецификация элементов.
  • В комплекте приводятся сборочные чертежи на отдельные стеновые рамы, для каждой из которых составляется ведомость элементов.
  • Приводятся узлы с расчётной расстановкой нагелей (гвоздей, шурупов)
  • Все этапы сборки иллюстрируются аксонометрическими схемами

Пример содержания и оформления комплекта можно посмотреть в этой статье

Стоит заметить, что в стадии проектной документации также есть раздел, который называется "Конструктивные решения" и их не нужно путать. Проектный раздел КР не обязан содержать подробных спецификаций, а без них дом не построить.

Два минимально необходимых альбома чертежей

Проектный раздел "Объемно-планировочные и Архитектурные решения" и комплект рабочей документации "Конструкции деревянные" вы всегда можете заказать, написав мне в телеграмм, или в комментариях.

#k-expert #проект_каркасного_дома #состав_проекта #эскизный_проект #конструктивный_проект #эскизный_раздел #конструктивный_раздел