Добавить в корзинуПозвонить
Найти в Дзене

Малый домашний гитаризм. Часть 17: «EQ-Boost».

При всех неоспоримых достоинствах, мой ламповый комбик обладает одним небольшим недостатком – ручка тембра всего одна, и её функция сводится к регулировке ВЧ-составляющей в сигнале🤷‍♂️. Очень хотелось заполучить регулировку в области НЧ и СНЧ, да и крутилка «серединки» была бы отнюдь нелишней. Какое-то время я использовал в качестве эквалайзера эффект «Marshall Guvnor» из своего второго блока гитарных эффектов. Гейн при этом выставлялся почти на минимум; соответственно, перегруз приходилось добывать другим путём. В этом году я твёрдо решил себе «заиметь» эквалайзер в качестве отдельной педали. Поиски схемы на Guitar Gear привели меня лишь к одному проекту, для осуществления которого была необходима покупка микросхемы ВА3822, а хотелось чего-нибудь на более простом и общеупотребительном… Казалось, поиски зашли в тупик, и я уже готовился к покупке готового девайса🤔. В этот момент на форуме Guitar Gear была обнаружена следующая страница. Поначалу всё складывалось: простые и известные T

При всех неоспоримых достоинствах, мой ламповый комбик обладает одним небольшим недостатком – ручка тембра всего одна, и её функция сводится к регулировке ВЧ-составляющей в сигнале🤷‍♂️. Очень хотелось заполучить регулировку в области НЧ и СНЧ, да и крутилка «серединки» была бы отнюдь нелишней.

Какое-то время я использовал в качестве эквалайзера эффект «Marshall Guvnor» из своего второго блока гитарных эффектов. Гейн при этом выставлялся почти на минимум; соответственно, перегруз приходилось добывать другим путём.

В этом году я твёрдо решил себе «заиметь» эквалайзер в качестве отдельной педали. Поиски схемы на Guitar Gear привели меня лишь к одному проекту, для осуществления которого была необходима покупка микросхемы ВА3822, а хотелось чего-нибудь на более простом и общеупотребительном…

Казалось, поиски зашли в тупик, и я уже готовился к покупке готового девайса🤔. В этот момент на форуме Guitar Gear была обнаружена следующая страница. Поначалу всё складывалось: простые и известные TL074, потенциометры 5кОм, бывшие у меня в наличии🤩… Плюс, сам родоначальник схемы - ныне почивший сайт General Guitar Gadgets с рабочим проектом MXR Phase-100 - внушал определенное доверие👌.

И лёд, как говорится, тронулся🔥. Однако на финише все оказалось печально – схема не работала😭🤷‍♂️. Основательно перелопатив её вдоль и поперёк, я обнаружил неправильно разведённую на плате цепь питания микросхем, из-за чего напрочь отсутствовала средняя точка, также не было организовано смещение входного каскада и не функционировала ручка «Boost»😳. При этом сами гираторы были исправны.

Несколько дней, проведённых «в обнимку» с платой, схемой, осциллографом и генератором дали положительный эффект: эквалайзер заработал💪✌️!

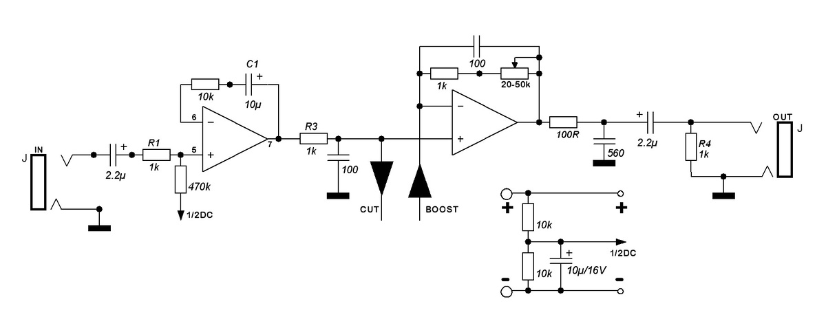
Такая схема входного/выходного каскадов была изначально:

Такой она стала после моих переделок:

-2

Почти все доработки выполнены навесным монтажом:

-3

«Печатку» не дорисовывал, указав лишь изменения на монтажной схеме:

-4

В своей редакции регулятора «Boost», ввиду отсутствия малогабаритного переменника номиналом 20-50 кОм, я использовал параллельно включенные потенциометр 220кОм, оставшийся от первоначальной схемы, и резистор 39 кОм, в сумме давшие примерно 33 кОм, чего оказалось более чем достаточно.

Корпус был сделан аналогично предыдущему проекту:

-5

-6

Из-за отсутствия 3PDT-кнопки байпас был сделан на 12-Вольтовом реле по образу и подобию моей педали «Rock'er». Плата укреплена с помощью двух болтов М3, вкрученных в двухсторонние 10-миллиметровые стойки и подпружинена с обратной стороны:

-7

В качестве номиналов частот я выбрал 125/250/500/1000/2000/4000 Герц, чего вполне хватает для выполнения поставленных задач. Запас по усилению также весьма значительный.

-8

-9

-10

Единственный минус схемы – она шумноватая🫨🤷‍♂️. Отследить амплитуду и частоту шумов с помощью своего простенького осциллографа мне не удалось, зато получилось частично их уменьшить с помощью конденсатора 560пФ в выходном каскаде.

На этом, собственно, и всё, осталось только подключить гитару и послушать, что произойдёт уже совсем скоро в рамках рубрики «Тест-драйв»🎸.