Найти в Дзене

Малый домашний гитаризм Часть 9: Ламповый комбик - возвращение.

Ламповый звук – как явление фундаментальное – оставляет неизгладимое впечатление в сердцах, умах и ушах гитаристов))). И поигравший на нем однажды, будет стремиться к этому снова. Так было три года назад – собирая свой гибридный гитарный усилитель, я, так или иначе, вспоминал про свои ламповые девайсы в надежде вернуться к «tube-sound». Увы, звезды в тот раз не сошлись(((. Лед тронулся, кода три года спустя в моем распоряжении оказался сетевой трансформатор подходящей мощности, имевший одну вторичную обмотку напряжением 220 Вольт и две симметричных обмотки по 17 Вольт, одна из которых путем отматывания лишних витков была переделана в накальную. После этого начались поиски «выходника». Витали разные идеи – от приспособления сетевого до расчета и намотки нового, пока на Авито я не нашел готовый к применению продукт: Для улучшения изоляции трансформатор был подвергнут пропитке в алкидном лаке с последующей просушкой. Далее встал вопрос выбора схемы. Требования были следующие: однотакт с в

Ламповый звук – как явление фундаментальное – оставляет неизгладимое впечатление в сердцах, умах и ушах гитаристов))). И поигравший на нем однажды, будет стремиться к этому снова. Так было три года назад – собирая свой гибридный гитарный усилитель, я, так или иначе, вспоминал про свои ламповые девайсы в надежде вернуться к «tube-sound». Увы, звезды в тот раз не сошлись(((. Лед тронулся, кода три года спустя в моем распоряжении оказался сетевой трансформатор подходящей мощности, имевший одну вторичную обмотку напряжением 220 Вольт и две симметричных обмотки по 17 Вольт, одна из которых путем отматывания лишних витков была переделана в накальную. После этого начались поиски «выходника». Витали разные идеи – от приспособления сетевого до расчета и намотки нового, пока на Авито я не нашел готовый к применению продукт:

Для улучшения изоляции трансформатор был подвергнут пропитке в алкидном лаке с последующей просушкой.

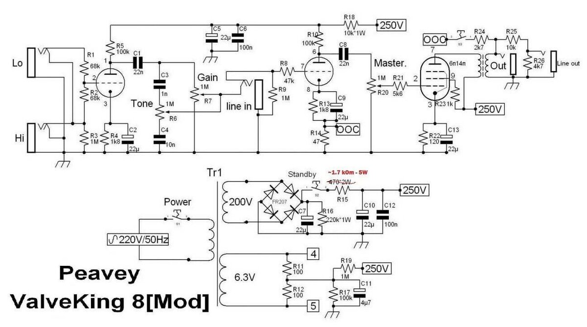
Далее встал вопрос выбора схемы. Требования были следующие: однотакт с возможностью регулировки гейна и тембра. Звук – легкий подргуз, на грани чистого. В итоге за основу был взят проект канала HardSound. Исходная схема:

-2

Схема с изменениями автора канала:

-3

Мой вариант на основе вышеизложенных:

-4

Резистора R18 в блоке питания нужного номинала у меня не оказалось, поэтому его пришлось заменить цепочкой из последовательно-параллельно соединенных резисторов номиналом 220 Ом/2 Ватта. Конденсаторы С9 и С10 блока питания представлены советским электролитом конструкции «два в одном». Конденсаторы С8 и С11 были добавлены позже, в рамках борьбы с фоном переменного тока.

При налаживании была попытка заменить R18 извлеченным из импортного цветного телевизора дросселем:

-5

Сколь-нибудь значимых изменений в звуке и количестве фона после этого не обнаружилось, поэтому вернул резисторы на место.

Вся конструкция смонтирована на П-образном шасси, изготовленном из листовой стали толщиной 2мм:

-6
-7

Вид изнутри:

-8
-9
-10
-11

В "закромах родины" отыскались «фирменные» ЕСС85 и EL84, которые и были установлены взамен предполагаемых 6Н2П-ЕВ и 6П14П.

Корпус был изготовлен из ДСП, края зашлифованы, стыки снаружи обработаны шпаклевкой, изнутри – монтажной пеной. После грунтовки – покраска краской из баллончика:

-12
-13
-14

Как видно из фото, изначально в качестве динамика к установке предполагался КИНАП-овский 1ГД-… с удаленным ВЧ-рупором и вклеенным импровизированным колпачком. Однако, высокое сопротивление постоянному току его катушки (10 Ом) не позволяло получить нормальную отдачу от схемы, а верхняя граница воспроизводимых частот даже после «хирургического вмешательства» оставалась весьма высокой, что при игре с перегрузом давало эффект дешевого транзисторного комбика(((.

И начались поиски. Самым очевидным был заказ динамика на сайте Ерасова, неочевидной была лишь цена вопроса(((. Поиски продолжились, и, наконец, на Озоне был найден вот такой девайс:

-15
-16

Краткая характеристика:

-17

По факту скажу, что динамик сделан довольно качественно и звучит весьма недурственно. Поэтому, рекомендую!

Так все выглядит в сборе:

-18
-19

Усилитель крепится к корпусу с помощью двух болтов М5х75:

-20

Аппарат в работе:

-21

В заключении скажу, что схема полностью подтвердила изначально заданные параметры. Мало того, усилитель получился универсальным и одинаково хорошо «справляется» как с гитарой, так и с бас-гитарой. Несмотря на кажущуюся малую выходную мощность, по субъективной громкости он вполне сопоставим с моим «гибридом» с TDA-2005 на выходе. Впрочем, здесь лучше один раз услышать))). Рубрика «Тест-драйв» - не за горами, а пока – спасибо всем, кто способствовал претворению данного проекта в жизнь! До встречи на канале!

-22