Найти в Дзене

Профилактика и превенция: филология здоровья

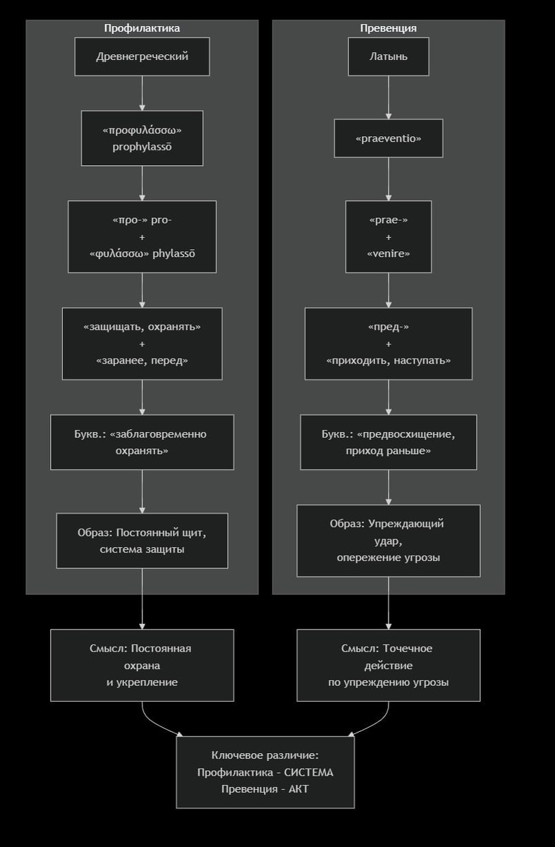
Профилактика и превенция: филология здоровья Оказывается, «профилактика» и «превенция» — не синонимы, а принципиально разные подходы к заботе о здоровье. Профилактика — от греческого «προ-φυλάσσω» («заранее охранять»). Это работа садовника, который ежедневно ухаживает за растениями. Для врача и пациента — это плановая вакцинация, ЗОЖ, диспансеризация. Превенция — от латинского «prae-venio» («прийти раньше»). Это действия реставратора, срочно обрабатывающего картину при первых признаках грибка. В медицине — прием антибиотиков после укуса клеща для предотвращения боррелиоза. Врач, путающий эти подходы, рискует заниматься лишь точечными воздействиями вместо выстраивания системы здоровья. Пациент же может годами пренебрегать профилактикой, надеясь на разовый «превентивный» прием витаминов. Здоровье требует и ежедневного ухода садовника, и точечных мер против угроз. P.S. Вот почему термин «превентивная вакцинация» неточен: вакцинация — это классическая профилактика, создающая посто

Профилактика и превенция: филология здоровья

Оказывается, «профилактика» и «превенция» — не синонимы, а принципиально разные подходы к заботе о здоровье.

Профилактика — от греческого «προ-φυλάσσω» («заранее охранять»). Это работа садовника, который ежедневно ухаживает за растениями. Для врача и пациента — это плановая вакцинация, ЗОЖ, диспансеризация.

Превенция — от латинского «prae-venio» («прийти раньше»). Это действия реставратора, срочно обрабатывающего картину при первых признаках грибка. В медицине — прием антибиотиков после укуса клеща для предотвращения боррелиоза.

Врач, путающий эти подходы, рискует заниматься лишь точечными воздействиями вместо выстраивания системы здоровья. Пациент же может годами пренебрегать профилактикой, надеясь на разовый «превентивный» прием витаминов.

Здоровье требует и ежедневного ухода садовника, и точечных мер против угроз.

P.S. Вот почему термин «превентивная вакцинация» неточен: вакцинация — это классическая профилактика, создающая постоянную защиту.