Добавить в корзинуПозвонить
Найти в Дзене

Электродвигатели постоянного тока

Назначение. Такие машины широко используют для привода различных механизмов в черной металлургии (прокатные станы, кантователи, роликовые транспортёры), на транспорте (электровозы, тепловозы, электропоезда, электромобили), в грузоподъемных и землеройных устройствах (краны, шахтные подъемники, экскаваторы), на морских и речных судах, в металлообрабатывающей, бумажной, текстильной, полиграфической промышленности и др. Двигатели небольшой мощности применяют во многих системах автоматики. Машины постоянного тока применяют в качестве электродвигателей и генераторов. Электродвигатели постоянного тока имеют хорошие регулировочные свойства, значительную перегрузочную способность и позволяют получать жесткие и мягкие механические характеристики. Принцип действия. Машина постоянного тока (рис.1) имеет обмотку возбуждения, расположенную на явно выраженных полюсах статора. По этой обмотке проходит постоянный ток Iв, создающий магнитное поле возбуждения Фв. На роторе расположена двухслойная обмотка

Назначение. Такие машины широко используют для привода различных механизмов в черной металлургии (прокатные станы, кантователи, роликовые транспортёры), на транспорте (электровозы, тепловозы, электропоезда, электромобили), в грузоподъемных и землеройных устройствах (краны, шахтные подъемники, экскаваторы), на морских и речных судах, в металлообрабатывающей, бумажной, текстильной, полиграфической промышленности и др. Двигатели небольшой мощности применяют во многих системах автоматики.

Машины постоянного тока применяют в качестве электродвигателей и генераторов. Электродвигатели постоянного тока имеют хорошие регулировочные свойства, значительную перегрузочную способность и позволяют получать жесткие и мягкие механические характеристики.

Принцип действия. Машина постоянного тока (рис.1) имеет обмотку возбуждения, расположенную на явно выраженных полюсах статора. По этой обмотке проходит постоянный ток Iв, создающий магнитное поле возбуждения Фв. На роторе расположена двухслойная обмотка, в которой ротора индуцируется ЭДС. Таким образом, ротор машины постоянного тока является якорем, а конструкция машины сходна с конструкцией обращенной синхронной машины.

Рис. 1. Электромагнитная схема двухполюсной машины постоянного тока и эквивалентная схема её обмотки якоря: 1 – обмотка возбуждения; 2 – главные полюсы; 3 – якорь; 4 – обмотка якоря; 5 – щётки; 6 – корпус (станина)
Рис. 1. Электромагнитная схема двухполюсной машины постоянного тока и эквивалентная схема её обмотки якоря: 1 – обмотка возбуждения; 2 – главные полюсы; 3 – якорь; 4 – обмотка якоря; 5 – щётки; 6 – корпус (станина)

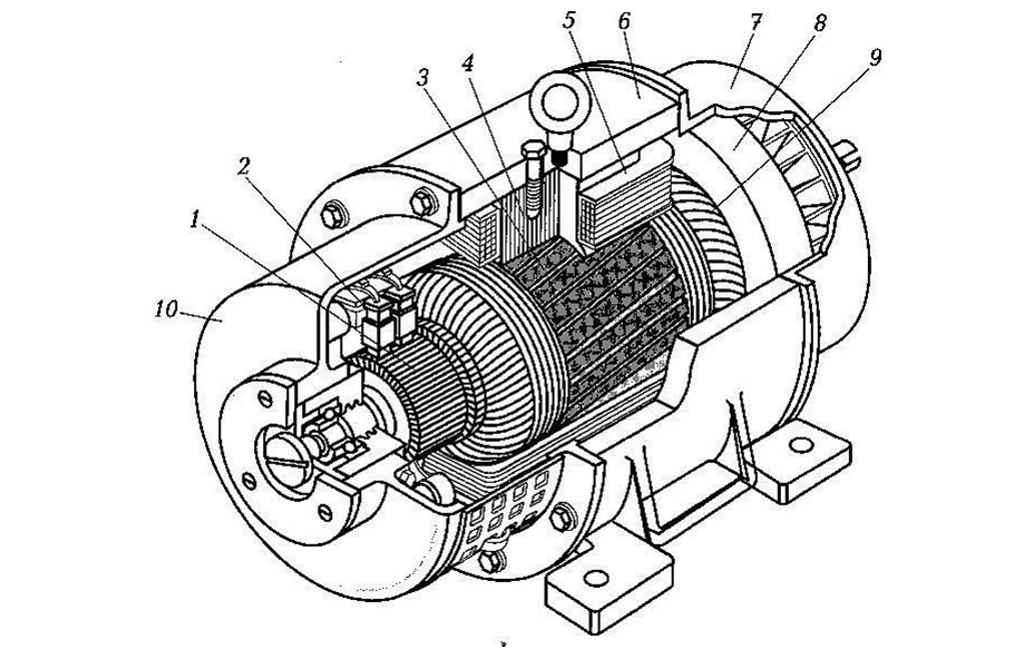
Устройство машины постоянного тока. По конструктивному выполнению машина постоянного тока (рис.2) подобно обращенной синхронной машине, у которой обмотка якоря расположена на роторе, а обмотка возбуждения – на статоре.

Рис. 2.: 1 – коллектор; 2 – щетки; 3 – сердечник якоря; 4 – главный полюс; 5 – катушки обмотки возбуждения; 6 – корпус (станина); 7 – подшипниковый щит; 8 – вентилятор; 9 – обмотка якоря.
Рис. 2.: 1 – коллектор; 2 – щетки; 3 – сердечник якоря; 4 – главный полюс; 5 – катушки обмотки возбуждения; 6 – корпус (станина); 7 – подшипниковый щит; 8 – вентилятор; 9 – обмотка якоря.

Недостатком двигателя постоянного тока является сложность конструктива, наличие щёточноколлектрного аппарата, высокая стоимость при производстве, эксплуатации и последующем ремонте. Однако в связи с отсутствием аналогов позволяющих получать, высокий момент на валу при низких оборотах и с применением тиристорных преобразователей, позволяющих питать эти электродвигатели от сети переменного тока, данные электродвигатели не заменимы на определенных механизмах и широко используют в различных отраслях народного хозяйства.

Специалистов компании САМПО-ЛИМИТЕД с 25 летним опытом работы не пугают сложность конструктива двигателя постоянного тока, дополнительные настройки и регулировки. Выполним ремонт электродвигателей постоянного тока качественно и кратчайшие сроки.

-3
-4
-5