Найти в Дзене

Схема генератора звука пулемёта на микросхеме 555

Оглавление

Руководство по созданию схемы генератора звука пулемёта с использованием микросхемы таймера 555 и нескольких других электронных компонентов. Эта схема имитирует звук, похожий на тот, который издаёт пулемёт при непрерывном нажатии на спусковой крючок. Выходной сигнал можно дополнительно усилить и использовать с динамиками высокой мощности.

Посмотрите видео выше, чтобы получить подробные пошаговые инструкции по сборке этой схемы. Позже в видео мы также рассмотрим, как изменить временной интервал между последовательными срабатываниями.

Требуемые компоненты

Микросхема таймера 555

PNP-транзистор (я использовал BC557)

Динамик 8 Ом

Конденсаторы: 10 нФ, 2x 10 мкФ, 100 мкФ

Резисторы: 33 кОм, 100 кОм

Кнопочный переключатель (опционально)

Макетная плата

Несколько проводов для макетной платы

Источника питания (5–9) В

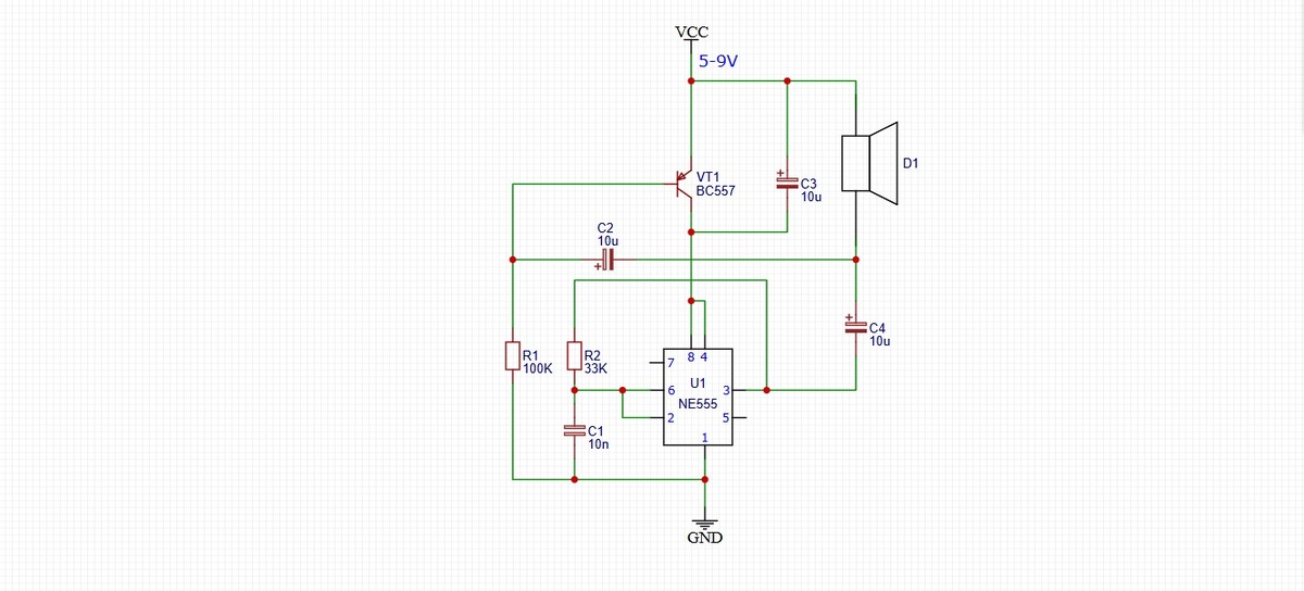
Принципиальная схема

Схема
Схема

Резистор на 100К регулирует временной интервал между звуками выстрелов, издаваемыми динамиком. Увеличение его номинала замедлит звук, и наоборот. Вы также можете поэкспериментировать, заменив конденсатор на 10 мкФ, подключённый между резистором на 100 кОм и динамиком, на конденсатор другой ёмкости.

Дальнейшие улучшения

Хотя звуки, воспроизводимые этой схемой, очень похожи на звуки, издаваемые реальными пулемётами, интервал между выстрелами постоянный.

Чтобы сделать процесс более интуитивным, мы можем установить переменный временной интервал между нажатиями и изменять его в зависимости от силы нажатия на переключатель/кнопку. Один из способов добиться этого — заменить резистор на 100 кОм на переменный ползунковый потенциометр. Также можно установить пружинный механизм, чтобы ручка потенциометра возвращалась в исходное положение после снятия давления.

Если у вас есть вопросы или предложения, не стесняйтесь оставлять их в комментариях к этой статье.