Добавить в корзинуПозвонить
Найти в Дзене
Сайт психологов b17.ru

Коммуникативная грамотность и эмоциональный интеллект в романтических отношениях (любовь - это навык)

Современные межличностные и романтические отношения, благодаря приобретенным свободам, требуют от человека не только эмоциональной вовлеченности, но и развитых психологических компетенций. Умение понимать себя и партнера, сохранять уважение при разногласиях и выстраивать конструктивный диалог становится важнейшим фактором гармонии и устойчивости пары. Психологическая компетентность в сфере близких отношений - это не врожденное качество, а формируемый комплекс знаний, умений и личностных установок, который позволяет адаптироваться к разнообразию коммуникативных ситуаций, поддерживать эмоциональную связь и развиваться вместе с партнером. Эмоциональная близость, доверие и взаимопонимание - это не просто проявления чувств, а результат развитых психологических компетенций. От того, насколько человек умеет выражать свои эмоции, понимать партнера и регулировать собственные реакции, зависит качество и длительность отношений. Понимание составляющих этой компетентности помогает не только выстраи

Современные межличностные и романтические отношения, благодаря приобретенным свободам, требуют от человека не только эмоциональной вовлеченности, но и развитых психологических компетенций. Умение понимать себя и партнера, сохранять уважение при разногласиях и выстраивать конструктивный диалог становится важнейшим фактором гармонии и устойчивости пары. Психологическая компетентность в сфере близких отношений - это не врожденное качество, а формируемый комплекс знаний, умений и личностных установок, который позволяет адаптироваться к разнообразию коммуникативных ситуаций, поддерживать эмоциональную связь и развиваться вместе с партнером.

Эмоциональная близость, доверие и взаимопонимание - это не просто проявления чувств, а результат развитых психологических компетенций. От того, насколько человек умеет выражать свои эмоции, понимать партнера и регулировать собственные реакции, зависит качество и длительность отношений.

Понимание составляющих этой компетентности помогает не только выстраивать гармоничные связи, но и снижать вероятность конфликтов, эмоциональных срывов и неудачных привязанностей.

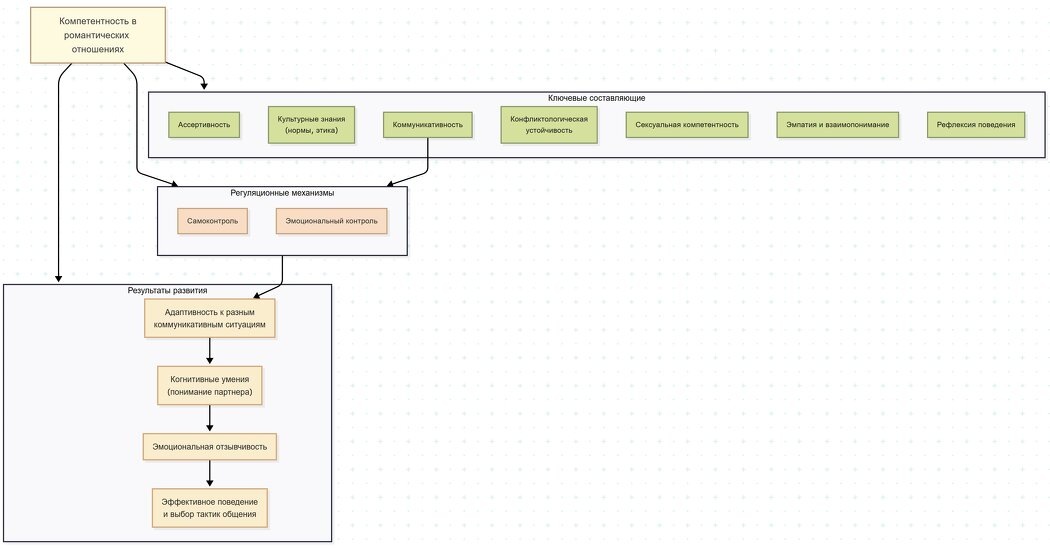
Компетентность в области межличностных романтических отношениях, включает в себя :

- Ассертивность.

- Знания культурных особенностей (нормы и этики отношений).

- Коммуникативную.

- Конфликтологическую устойчивость.

- Сексуальную.

- Умения взаимопонимания.

- Умения рефлексии (анализ поведения).

- Эмпатию.

Все перечисленные составляющие достаточно важны для взаимно-усиливающего эффекта.

Наиболее важной составляющей может выступать

- коммуникативная,

- самоконтроль,

- эмоциональный контроль,

обеспечивающие стабилизацию отношений.

Все перечисленные аспекты могут позволить адаптироваться под весь спектр коммуникативных ситуаций, могут позволить приобрести

- когнитивные умения (понимание партнера),

- сопереживать,

- направлять чувства,

- поведенческие умения, для выбора наиболее эффективной тактики, выражений, интонаций.

-2

Развитие компетентности в области романтических отношений - это путь к внутренней зрелости и устойчивости личности. Освоение навыков самоконтроля, эмпатии и рефлексии позволяет строить отношения, основанные на уважении и доверии, а не на страхе, зависимости или манипуляциях.

Психологическая зрелость в любви может проявляться в умении конструктивного разрешения различных ситуаций, умение видеть в партнере не источник угрозы, а союзника в развитии. Поэтому формирование компетентности отношений — может быть важной составляющей умений современного человека и его способности к устойчивым, наполненным и гармоничным связям.

В этом случае партнерские связи могут стать пространством личностного роста, если человек умеет слушать, выражать чувства безопасно и учитывать потребности другого.

Ассертивность и эмпатия могут создать баланс между самоуважением и уважением к партнеру, а коммуникативные и регуляционные навыки - основу доверия и стабильности.

Компетентность в любви - это порой результат осознанного внутреннего труда, ведущего к гармонии с собой и с другим человеком.

Автор: Сергей Румянцев
Психолог, КПТ-Психоаналитик-и-тд-Канд-наук

Получить консультацию автора на сайте психологов b17.ru