Добавить в корзинуПозвонить
Найти в Дзене

Тренинг жизнестойкости, самообладания и преодоления стрессов

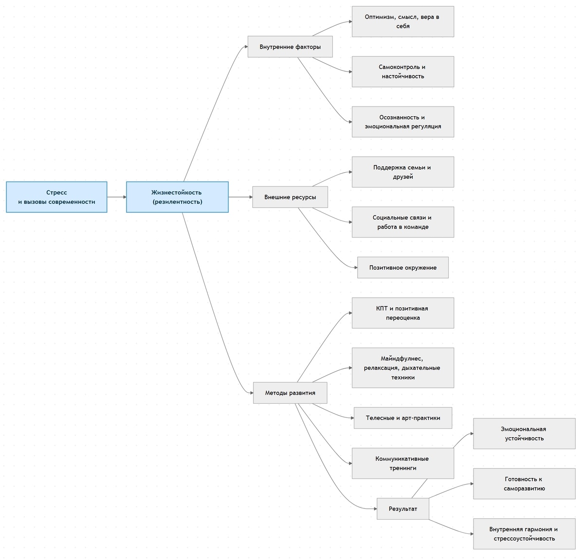
В современном мире стресс неизбежен. Смена работы, конфликты в семье, неопределенность будущего, информационная перегрузка - все это проверяет нас на прочность. Но почему одни люди ломаются под давлением обстоятельств, а другие находят силы идти вперед? Секрет кроется в жизнестойкости (резилентности). Жизнестойкость - это способность человека сохранять внутреннее равновесие и восстанавливаться после ударов судьбы. Она не является врожденным качеством: ее можно развивать, как мышцы в спортзале. В основе устойчивости может лежать позитивное мировоззрение. - Оптимизм помогает видеть перспективу даже в трудные периоды. - Чувство смысла жизни придает стойкость и превращает испытания в опыт. К таким выводам можно прийти, анализируя работы Виктора Франкла, основателя логотерапии. Когда страдания обретают смысл, человек становится почти неуязвимым. Внутренние и внешние источники силы Устойчивость формируется не только за счет личных качеств, но и благодаря окружающей среде. - Семья и детство.

В современном мире стресс неизбежен. Смена работы, конфликты в семье, неопределенность будущего, информационная перегрузка - все это проверяет нас на прочность. Но почему одни люди ломаются под давлением обстоятельств, а другие находят силы идти вперед? Секрет кроется в жизнестойкости (резилентности).

Жизнестойкость - это способность человека сохранять внутреннее равновесие и восстанавливаться после ударов судьбы. Она не является врожденным качеством: ее можно развивать, как мышцы в спортзале.

В основе устойчивости может лежать позитивное мировоззрение.

- Оптимизм помогает видеть перспективу даже в трудные периоды.

- Чувство смысла жизни придает стойкость и превращает испытания в опыт.

К таким выводам можно прийти, анализируя работы Виктора Франкла, основателя логотерапии. Когда страдания обретают смысл, человек становится почти неуязвимым.

Внутренние и внешние источники силы

Устойчивость формируется не только за счет личных качеств, но и благодаря окружающей среде.

- Семья и детство. Поддержка родителей, доверительные отношения и свобода для самостоятельности создают фундамент психологической силы.

- Социальное окружение. Друзья, партнеры, коллеги - их поддержка помогает быстрее справляться со стрессом.

Умеренные трудности с последующим успешным преодолением закаляют человека - «прививкой стрессом». Маленькие победы формируют уверенность в себе и создают «банк» эффективных стратегий поведения на будущее. При этом важно, чтобы испытания не были чрезмерно травматичными и сопровождались поддержкой.

В качестве тренинга резилентности, которые помогают людям учиться управлять стрессом, можно рассматривать:

- когнитивно-поведенческие техники (изменение деструктивных убеждений),

- практики осознанности (майндфулнес),

- методы релаксации и телесно-ориентированная терапия,

- развитие коммуникативных навыков и построение поддерживающих связей.

- техники релаксации и управления стрессом;

- физическая активность - мощный регулятор эмоций;

- и тд.

Развитие жизнестойкости можно рассматривать как инвестиция в ваше будущее.

Дополнительным средство преодоления трудностей, являются позитивные эмоции, которые буквально подзаряжают психику, возвращают энергию и делают нас гибче.

Тренинге может включать научение:

- распознавать и контролировать стрессовые реакции тела и ума;

- восстанавливать эмоциональное равновесие после конфликтов и потерь;

- работать с тревогой и негативными мыслями;

- формировать внутренние «опоры» - смыслы, ценности и личные ресурсы;

- развивать уверенность, настойчивость и спокойствие в отношениях и работе.

- и другие.

Такие тренинги могут использовать когнитивно-поведенческие техники, элементы стресс-менеджмента, осознанность, арт-терапию, телесные практики и др.

Тренинг может подходить тем, кто:

- часто сталкивается со стрессом, тревогой, выгоранием;

- хочет научиться сохранять спокойствие в неопределенности;

- ищет внутреннюю устойчивость и гармонию в отношениях и жизни.

Комплексный подход позволяет не просто снять напряжение, а изменить привычные реакции на стресс.

Резилентность - это не дар, а навык.

И этот навык можно развить в любом возрасте.

Тренинг может проводиться в рамках коучинга индивидуально на консультациях психолога с использованием домашних заданий.

-2