Добавить в корзинуПозвонить
Найти в Дзене
Svetlana Sokolova

Как проще запоминать и структурировать информацию?

Думаю, нет таких людей, которые не пытались бы выучить большой объем информации. Это могут быть лекции, билеты для экзаменов, иностранные языки и многое другое. Но кто-то прочитал два раза и запомнил 80%, а для кого-то и десяти прочтений будет мало — и это нормально! Все мы разные, и у всех разные способности. Первый способ Вы пробовали запоминать информацию,создавая определенную структуру? Речь идет о ментальных картах. Ментальные карты — способ визуально представить информацию: в центре располагается главная тема, которая «ветвями» соединяется с подтемами. Тони Бьюзен (британский психолог), создатель метода, назвал их "Mind Maps". На такую структуру его вдохновило древовидное строение нейронов в головном мозге человека. Так вот, он заметил, что традиционные линейные записи (списки, конспекты) скучны и неэффективны для мозга. Цель ментальных карт — задействовать оба полушария: · Левое: логика, слова, цифры. · Правое: образы, цвета, ритм, пространственное восприятие. Вы можете с

Думаю, нет таких людей, которые не пытались бы выучить большой объем информации. Это могут быть лекции, билеты для экзаменов, иностранные языки и многое другое.

Но кто-то прочитал два раза и запомнил 80%, а для кого-то и десяти прочтений будет мало — и это нормально! Все мы разные, и у всех разные способности.

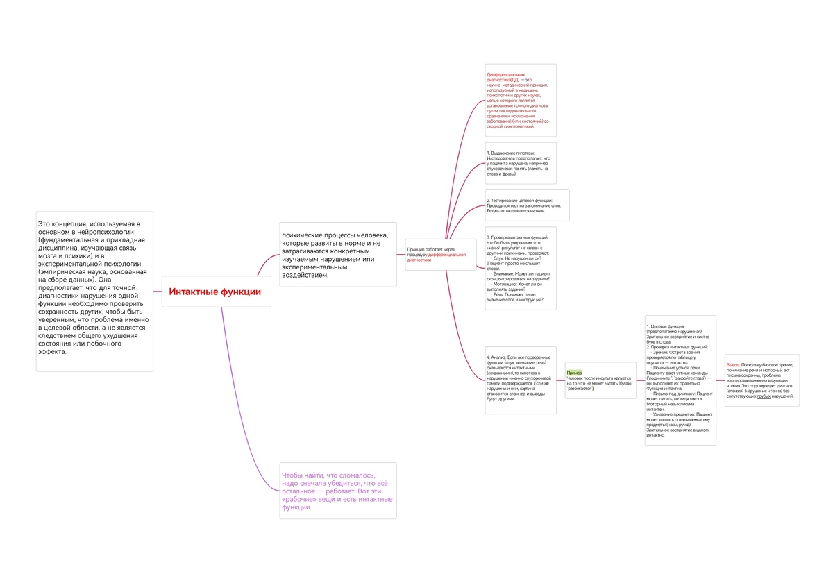
Первый способ

Вы пробовали запоминать информацию,создавая определенную структуру? Речь идет о ментальных картах.

Ментальные карты — способ визуально представить информацию: в центре располагается главная тема, которая «ветвями» соединяется с подтемами. Тони Бьюзен (британский психолог), создатель метода, назвал их "Mind Maps". На такую структуру его вдохновило древовидное строение нейронов в головном мозге человека.

Так вот, он заметил, что традиционные линейные записи (списки, конспекты) скучны и неэффективны для мозга. Цель ментальных карт — задействовать оба полушария:

· Левое: логика, слова, цифры.

· Правое: образы, цвета, ритм, пространственное восприятие.

Вы можете создавать такие структуры просто на бумаге, я же использую приложение MindLine. Приложение на английском языке, но функционал очень простой.

-2

Как создавать такую структуру? Я использую вот такие вопросы для себя:

«Непонятный зверь» —> Что это? —> Как работает? —> Пример —> Зачем нужно?

Если в ответах снова встречаются непонятные слова,то я веду от них новые линии с определениями.

Кстати, с помощью ментальных карт можно не только готовиться к экзаменам, но и планировать (проекты, отпуск, цели), генерировать идеи (мозговой штурм), принимать сложные решения и структурировать любую информацию.

Второй способ

Этот способ очень простой— запоминание с помощью карточек. Но я внесла в него небольшое дополнение.

С одной стороны карточки пишем«Неизвестный зверь», а с другой:

1. Сначала пишем определение своими словами, максимально понятное для вас самих!

2. А ниже пишем определение академическим языком.

И ежедневно учим по 5-10 карточек(кто на сколько горазд).

Для карточек я использую специальное приложение.

-3

Но можно сделать карточки вручную, подойти творчески к этому процессу, создавая их из разноцветного картона, например :)

А как у вас с запоминанием новой информации? Легко дается или приходится долго учить?

Записаться ко мне на консультацию можно по телефону:

+7(968)670-25-92 (WhatsApp)

Также, приглашаю вас в мой телеграм-канал: https://t.me/sokolokolopsy