Найти в Дзене

Может ли объект КИИ выйти на программу Bug Bounty

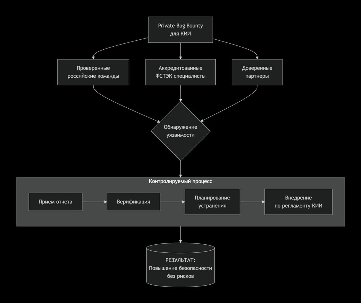
Может ли объект КИИ выйти на программу Bug Bounty?

Мое мнение, что да. Только это должен быть не публичный, а Private Bug Bounty. Таким образом это будет приглашение только доверенных, проверенных российских команд. И реально мы не знаем - возможно кто-то уже давно пользуется этим интересным методом защиты.

Если вы только собираетесь, то перед запуском BB, нужно иметь четкий внутренний регламент: как принимать отчеты хакеров, как верифицировать уязвимости, как планировать их устранение, ведь в ICS/SCADA это не всегда возможно.

#BugBounty #КИИ