Найти в Дзене

Когда SEO становится рекламой: Полное руководство по маркировке для бизнеса после Постановления № 1087

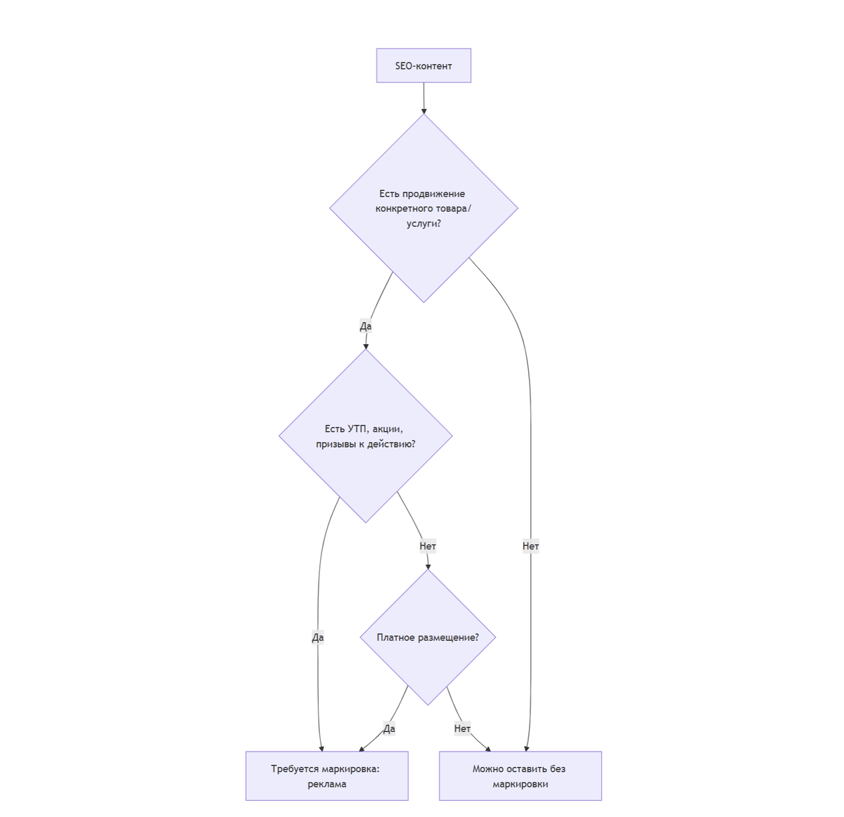
Постановление Правительства № 1087 вступило в силу 24 июля 2025 года и буквально перевернуло привычный уклад в интернет-маркетинге: теперь любое продвижение товаров и услуг в интернете, в том числе SEO, официально считается рекламой и должно быть маркировано. Разберемся, что это значит для специалистов, владельцев сайтов и бизнеса, и как не получить штраф до 500 000 рублей. Суть изменений простая, но очень серьезная. Теперь рекламой считается любая информация, размещенная в интернете с целью вызвать интерес к товару или услуге, независимо от того, в какой форме и где она опубликована. Что попадает под эти критерии: Все это — реклама, если контент хоть как-то влияет на продажи или формирует лояльность к бренду. И теперь все это должно быть промаркировано соответствующим образом. Чтобы понять, когда SEO-контент превращается в скрытую рекламу (а значит требует обязательной маркировки), ориентируйтесь на следующие признаки: Визуальная схема (Mermaid): Если хотя бы один из критериев совпада
Оглавление

Постановление Правительства № 1087 вступило в силу 24 июля 2025 года и буквально перевернуло привычный уклад в интернет-маркетинге: теперь любое продвижение товаров и услуг в интернете, в том числе SEO, официально считается рекламой и должно быть маркировано. Разберемся, что это значит для специалистов, владельцев сайтов и бизнеса, и как не получить штраф до 500 000 рублей.

Почему SEO теперь — реклама?

Суть изменений простая, но очень серьезная. Теперь рекламой считается любая информация, размещенная в интернете с целью вызвать интерес к товару или услуге, независимо от того, в какой форме и где она опубликована.

Что попадает под эти критерии:

  • Статьи в блогах клиник, компаний, сервисов.
  • Сравнительные таблицы на сайте (например, преимущества вашей МРТ над аналогами).
  • Отзывы пациентов или клиентов на сторонних площадках, если они модерируются или выбираются вручную.
Все это — реклама, если контент хоть как-то влияет на продажи или формирует лояльность к бренду. И теперь все это должно быть промаркировано соответствующим образом.

Критерии «Скрытой рекламы» в SEO

Чтобы понять, когда SEO-контент превращается в скрытую рекламу (а значит требует обязательной маркировки), ориентируйтесь на следующие признаки:

  • Продвижение конкретных товаров, услуг или бренда. Если текст явно выделяет одну компанию, товар или услугу среди остальных, подталкивает обратиться именно к ним, это реклама.
  • Использование уникальных торговых предложений (УТП). Фразы вроде «только у нас», «лучшая цена», «гарантия результата», «акция до конца месяца» — всегда маркеры рекламного текста.
  • Включение призывов к действию. Все формулировки типа «Закажите сейчас», «Оставьте заявку», «Позвоните», «Запишитесь на прием» автоматически делают материал рекламным.
  • Платное размещение или скрытая мотивация. Если статья, отзыв или пост появились по заказу (в том числе на стороннем сайте) — это скрытая реклама, даже если она выглядит как информационный материал.
  • Отсутствие явного указания на рекламу при наличии коммерческого интереса
    Если текст создан для стимулирования продаж, но не имеет маркировки, он считается скрытой рекламой.

Визуальная схема (Mermaid):

-2

Если хотя бы один из критериев совпадает, необходима специальная маркировка.

Что конкретно маркировать: чек-лист для медцентров и не только

Категория 1: Контент на вашем сайте

-3

Категория 2: Внешние площадки

-4

Где проходит грань между SEO и рекламой: спорные кейсы

Кейс 1: статья «Как выбрать стоматолога».

  • Не маркируем, если нет упоминания вашей клиники.
  • Маркируем, если есть блок «Наши врачи используют только…»

Кейс 2: отзыв пациента в соцсети.

  • Маркируем, если клиника попросила/заказала отзыв.
  • Не маркируем, если инициатива исключительно самого пациента.

Кейс 3: пресс-релиз о новом аппарате МРТ.

  • Маркируем всегда даже на новостных порталах.

Техническая реализация: как правильно размечать

Для сайта (HTML):

<!-- !реклама -->

<div class="content">

<p class="disclaimer">Реклама. ООО «Медикал Групп»</p>

[Ваш рекламный контент]

</div>

Для соцсетей:
Telegram/ВК – первая строка поста: #реклама @название_клиники, отметка «Партнерский материал».

Для отзовиков:
Используйте галочку «Официальный ответ» — отметка добавится автоматически.

Ответственность за нарушения (Ст. 14.3 КоАП)

-5

Пример: Стоматология в СПб оштрафована на 350 000 ₽ за немаркированные кейсы. «До/После» на сайте.

Как адаптировать SEO под 1087-ФЗ

Начните с комплексного аудита всего контента: тщательно проверьте тексты, сравнительные таблицы, отзывы и любые публикации на сайте или внешних площадках. Используйте Screaming Frog, чтобы быстро находить слова-маркеры, например, «лучший», «гарантия», «акция» — именно такие формулировки чаще всего требуют маркировки.

После этого составьте чек-лист для обязательной маркировки:

  • Пройдитесь по всем страницам с описаниями услуг и ценами.
  • Обратите внимание на блоги, особенно если в статьях упоминается бренд или есть преимущества вашей компании.
  • Не забудьте проверить главную страницу: блоки «Преимущества», «Награды», любые выделения уникальных достоинств.
  • В разделе новостей проверьте, нет ли материалов с отчетами о благотворительности или партнерских акциях — в таких случаях пометка «Реклама» обязательна.
Пересмотрите и обновите все договоры, которые касаются контент-маркетинга. Если вы работаете с фрилансерами, обязательно включите пункт: «Контент с УТП подлежит маркировке как реклама». С агентствами пропишите ответственность подрядчика за корректную разметку материалов.

Обратите отдельное внимание на обучение сотрудников. Объясните, как писать экспертные статьи и обзоры, полезные и информативные для читателей, но не требующие маркировки. Врачам расскажите, как корректно комментировать в соцсетях и на сторонних ресурсах, чтобы их высказывания не стали поводом для претензий со стороны регулятора.

И обязательно внедрите шаблоны для безопасного контента: используйте стандартные формулировки для информационных материалов, избегайте прямых УТП и призывов к действию и сверяйтесь с чек-листом перед публикацией нового материала.

Что не считается рекламой по Постановлению № 1087

Не вся информация о товарах и услугах в интернете попадает под определение рекламы и требует маркировки. Вот основные случаи, когда контент не признается рекламой:

  • Результаты поисковой выдачи. Если ваш сайт оказался в ТОПе поисковика, благодаря органической оптимизации, сам факт его отображения в поиске не считается рекламой. Даже если SEO-специалист потрудился на славу, маркировать такие результаты не нужно.
  • Карточки товаров и каталоги. Информация о товаре или услуге, оформленная в виде стандартной карточки в каталоге — с названием, ценой, кратким описанием и кнопкой «Купить» — относится к справочно-информационным материалам и не требует пометки «Реклама». Это касается и интернет-магазинов, и сайтов производителей.
  • Собственные сайты производителей и организаторов мероприятий. Если компания размещает у себя на сайте подробную информацию о своей продукции или мероприятиях, оформленную в виде каталога, она считается справочной, а не рекламной.
  • Отзывы и личные мнения пользователей. Если пользователь оставил отзыв или поделился мнением о товаре или услуге по собственной инициативе, и этот контент не модерируется и не оплачивается компанией, это не реклама.
  • Справочные материалы и частные объявления. Информационные статьи, инструкции, обзоры без коммерческого подтекста, а также частные объявления (например, о продаже личных вещей) не подлежат маркировке.

Если контент нацелен исключительно на информирование, не содержит уникальных торговых предложений и не стимулирует спрос на конкретный товар или услугу, маркировать его как рекламу не требуется.

-6

Шаблоны для безопасного контента

Можно без маркировки:

  • Статья «12 симптомов диабета. Факты из клинических рекомендаций Минздрава. Не является медицинской консультацией».
  • Обзор «Современные методы диагностики аллергии. Информация основана на рекомендациях профильных ассоциаций».
  • Статья «Что делать при повышенном давлении — алгоритм действий от Всемирной организации здравоохранения».

Обязательно маркировать:

  • «В нашей клинике вы сдадите анализ на гликированный гемоглобин за 1 час!» — «Реклама. ООО “Клиника”».
  • «Только до конца месяца: консультация кардиолога в нашем медцентре со скидкой 20%» — «Реклама. ООО “Здоровье”».
  • «Запишитесь на бесплатную диагностику зрения прямо сейчас — акция действует в августе!» — «Реклама. ООО “Оптика”».

SEO после постановления № 1087

  • Спрос на экспертный контент вырастет, станут более востребованными обзоры исследований, статьи без упоминания клиник и личные блоги врачей (без привязки к учреждениям).
  • Аналитика усложнится — в Яндекс.Метрике появятся отдельные метки для органики и маркированной рекламы.
  • Появятся новые сервисы: автоматические скрипты для разметки SeoGuard, AdMarker.
К 2026 году около 70% медсайтов изменят структуру, будет явное разделение рекламного и нейтрального контента.

Чек-лист на 15 минут

  1. Проверьте главную страницу на наличие УТП без пометки «Реклама».
  2. Загрузите договор с SEO-подрядчиком, добавьте пункт о маркировке.

Вставьте в шаблон сайта CSS для дисклеймера:
<style>

.disclaimer {

font-size: 12px;

color: #777;

}

</style>

3. Назначьте ответственного за аудит блога и услуг.

Итак, мы выяснили, что постановление № 1087 — это не запрет на SEO, а требование прозрачности. По исследованиям Аналитического центра НАФИ, пользователи доверяют маркированной рекламе на 23% больше. Используйте это как конкурентное преимущество!