Добавить в корзинуПозвонить
Найти в Дзене
Terrabyte

Телеграфный трансивер на 14 МГц, часть 2: приемник и передатчик

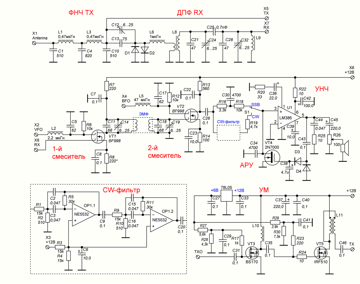
Друзья, привет! В нынешнем материале познакомлю вас с аналоговой частью моего несложного и компактного трансивера. Первая часть материала была посвящена синтезатору частоты. Теперь разберемся со схемотехникой приемника и передатчика. Прежде чем приступить, хотел бы уточнить, что не могу считать трансивер полностью своей разработкой, поскольку он состоит из решений широко обсуждавшихся в интернете и зарекомендовавших себя с хорошей стороны. По сути, нужно было просто эти схемотехнические решения найти, скомпоновать и разработать все необходимые элементы законченной конструкции. Результат не перестает ежедневно меня радовать! Принципиальная схема аналоговой части трансивера выглядит следующим образом. Схема состоит из трех основных блоков: блок фильтров (вверху), блок приемника (в средней части) и усилитель мощности (внизу). Сигналы VFO (гетеродин), BFO (опорный генератор) и TXO (сигнал передатчика) приходят с соответствующих выводов синтезатора частоты. Блок фильтров включает в себя фил
Оглавление

Друзья, привет!

В нынешнем материале познакомлю вас с аналоговой частью моего несложного и компактного трансивера. Первая часть материала была посвящена синтезатору частоты. Теперь разберемся со схемотехникой приемника и передатчика.

Прежде чем приступить, хотел бы уточнить, что не могу считать трансивер полностью своей разработкой, поскольку он состоит из решений широко обсуждавшихся в интернете и зарекомендовавших себя с хорошей стороны. По сути, нужно было просто эти схемотехнические решения найти, скомпоновать и разработать все необходимые элементы законченной конструкции. Результат не перестает ежедневно меня радовать!

Принципиальная схема

Принципиальная схема аналоговой части трансивера выглядит следующим образом.

Принципиальная схема аналоговой части трансивера
Принципиальная схема аналоговой части трансивера

Схема состоит из трех основных блоков: блок фильтров (вверху), блок приемника (в средней части) и усилитель мощности (внизу). Сигналы VFO (гетеродин), BFO (опорный генератор) и TXO (сигнал передатчика) приходят с соответствующих выводов синтезатора частоты.

Блок фильтров включает в себя фильтр нижних частот (ФНЧ) передатчика - ФНЧ TX и диапазонный полосовой фильтр (ДПФ) - ДПФ RX. ФНЧ передатчика (L1, L3, C1, C4, C10) имеет чебышёвскую характеристику с частотой среза около 14,5 МГц. Его основная задача - подавить паразитные гармоники выходного сигнала от усилителя мощности. В режиме приема он позволяет дополнительно снизить уровень местных мощных радиостанций, особенно УКВ-диапазона.

Диапазонный полосовой фильтр предназначен для выделения сигналов диапазона 14,000...14,350 МГц и подавления зеркального канала. Фильтр выполнен на слабосвязанных контурах с использованием высокодобротных катушек индуктивности. Благодаря этому подавление зеркального канала осуществляется более чем на 31 дБ. С учетом того, что в полосе зеркального канала (13,000...13,350 МГц) мощных радиостанций нет, этого вполне достаточно для простой конструкции. Последовательный контур C12, C13, L6 предназначен для согласования ФНЧ передатчика и ДПФ приемника. Диоды D1, D2 ограничивают сигнал передатчика, попадающий в приемную часть устройства, но не блокируют сигнал совсем, что позволяет осуществлять самоконтроль при передаче. Благодаря низкому входному импедансу и высокому выходному контур не только не ослабляет входные сигналы, поступающие с антенны, но даже усиливает их на величину около 3 дБ. Подробнее об исследованиях ДПФ можно прочитать здесь.

Приемник трансивера выполнен по широко известным схемам Сергея Беленецкого на 2-затворных транзисторах. Подробнее о них можно прочитать в Радиоежегоднике, N4 за 2012 год. Это супергетеродин с одной промежуточной частотой и электромеханическим фильтром (ЭМФ).

Первый смеситель приемника выполнен на транзисторе VT1. Он обеспечивает перенос входного сигнала на промежуточную частоту 500 кГц. Далее, сигнал фильтруется при помощи ЭМФ и переносится в звуковой диапазон 2-м смесителем на транзисторе VT2. Опорные частоты на смесители подаются с синтезатора частоты, описанного в предыдущей статье. Паразитные остатки преобразования фильтруются либо ФНЧ (R16, R18, C30, C34), в режиме приема SSB, либо телеграфным фильтром (CW-фильтр), схема которого приведена в нижней части (обведена пунктиром).

Телеграфный фильтр выполнен на сдвоенном малошумящем операционном усилителе NE5532. Его АЧХ измеренная опытным путем выглядит следующим образом:

АЧХ телеграфного фильтра
АЧХ телеграфного фильтра

Вертикальная шкала приведена в милливольтах сигнала на выходе УНЧ без автоматической регулировки усиления. Горизонтальная шкала - в Герцах. Полоса пропускания примерно 300 Гц. Подавление по полосе 1 кГц составляет примерно 23 дБ. Средняя частота - около 850 Гц.

Усилитель низкой частоты выполнен на операционном усилителе LM386 по одной из типовых схем с увеличенным коэффициентом усиления (около 500 раз). УНЧ снабжен системой АРУ на транзисторе VT4.

Общая чувствительность приемника примерно 0,5 мкВ.

Усилитель мощности (УМ) передатчика выполнен на транзисторах VT3 и VT5.Его мощность ограничена на уровне 5 Ватт (при помощи подбора резисторов смещения в затворах полевых транзисторов). При этом потребление тока составляет около 400 мА. На самом деле, усилитель может выдать и 10 Ватт, но мне это не требуется. Хочу оставаться на уровне QRP. Мои друзья из QRP-сообщества, вообще ухитряются проводить связи за тысячи километров десятками милливатт! Для меня это далекая перспектива... Сигнал на УМ подается с канала CLK2 синтезатора частоты. Транзистор VT3 осуществляет предварительную раскачку мощности сигнала, а оконечный VT5 отдает в антенну основную мощность. Подробнее об усилителе мощности можно прочитать здесь.

Детали и печатная плата

Катушки ФНЧ и ДПФ выполнены на кольцевых сердечниках из карбонильного железа отечественного производства от компании "Синтез-ПКЖ" (продаются во всех сетевых магазинах). Использованы кольца типа Т37-06. Катушки L1 и L3 содержат по 11 витков эмалированного провода диаметром 0,4 мм. Катушки L8 и L9 (индуктивность примерно 2,2 мкГн) содержат по 25 витков того же провода. Обмотка связи у L8 состоит всего лишь из одного витка намотанного в начале обмотки (в ту же сторону). Конденсатор C25, емкостью 0,7 пФ получен путем последовательного соединения конденсаторов на 1 и 3 пФ.

Катушка L10 и трансформатор L11 намотаны на ферритовых сердечниках марки 1000НМ типоразмером 10х6х3. Содержат по 8 витков провода 0,4 мм. В случае L11 намотка ведется бифилярно (два провода предварительно свиты между собой с шагом 2...3 витка на сантиметр). Затем начало одной обмотки и конец второй соединяются - это вывод подключаемый к стоку транзистора VT5.

Все остальные катушки - покупные. Я использовал дроссели на небольших гантельках для SMD-монтажа типа SD43. Можно и любые другие. Особых требований к ним не предъявляется.

Диоды D1, D2 типа 1N4148.

Электромагнитный фильтр любой, с полосой пропускания от 2,4 до 3,1 кГц. Именно этот фильтр обеспечивает прослушивание SSB-станций. Я использовал ФЭМ2-045-500-3,1С-3. Полоса немного широковата для случаев тесного расположения станций (иногда слышно как "чирикает" соседняя). Наверное, идеальным вариантом можно считать фильтры с полосой пропускания 2,75 кГц. Но я все же делал телеграфный трансивер, поэтому особого значения фильтру не придавал. Если прослушивания SSB-станций не требуется, то можно использовать и ЭМФ с более узкой полосой пропускания (вплоть до 0,3 кГц). Дополнительный телеграфный фильтр в этом случае не нужен. Правда при таком подходе практически пропадает возможность контроля соседних полос связи, да и настройка будет очень "острой". Расположение полосы пропускания ЭМФ (последняя буква в названии фильтра: Н-нижняя, С-средняя, В-верхняя) значения не имеет. Все что нужно будет - скорректировать опорную частоту BFO в скетче синтезатора. Резистор регулировки громкости подойдет любой с номиналом 100...300 Ом.

Для монтажа трансивера была разработана печатная плата размерами 50x95 мм.

Печатная плата аналоговой части трансивера
Печатная плата аналоговой части трансивера

Плата выполнена из двухстороннего стеклотекстолита и рассчитана на установку SMD-компонентов типоразмера 0805. Есть несколько компонентов и в выводном исполнении. Связано это было с удобством разводки. Проводники вырезаны только с одной стороны. Слой фольги с другой стороны оставлен и соединен с общим проводом по периметру платы.

Вырезанная печатная плата
Вырезанная печатная плата

Можно заметить, что рисунок дорожек несколько отличается от проекта в Sprint Layout. Это связано с тем, что в ходе экспериментов производились различные доработки. В конце статьи будет размещена ссылка на архив с платой. Там содержится последний (доработанный) вариант полностью соответствующий схеме. Как обычно, плата покрывалась сплавом Розе.

Печатная плата с другой стороны
Печатная плата с другой стороны

С другой стороны отверстия раззенкованы. Для приемной части может быть использован любой ЭМФ. Как в прямоугольном, так и в цилиндрическом корпусе. Место предусмотрено для любого.

В собранном виде плата выглядит так:

Смонтированная плата, вид со стороны основных деталей
Смонтированная плата, вид со стороны основных деталей

Хотел бы отметить еще раз, что конечный вариант платы, который находится в архиве учитывает все доработки. Например, в правом верхнем углу отдельно выполнена плата питания для усилителя мощности. В последнем варианте все компоненты устанавливаются на основной плате. Разводка печатных дорожек под ФНЧ и ДПФ тоже несколько отличается от фото. А вот нижняя часть (смесители, телеграфный фильтр, УНЧ) изменений не претерпела.

Вид на обратную сторону смонтированной платы:

Смонтированная плата, вид с обратной стороны
Смонтированная плата, вид с обратной стороны

Радиатор выходного транзистора усилителя мощности (медная пластина 30х50 мм, толщиной 2 мм) крепится к плате на нейлоновых стойках высотой 5 мм, при помощи нейлоновых винтов и гаек во избежание электрического контакта. Металлическая гайка на фото - это крепление транзистора, который установлен на термопасту.

Настройка трансивера

Прежде всего, настраивается приемная часть. Сопротивление R8 следует подобрать таким, чтобы ток, проходящий через первичную обмотку ЭМФ не составлял 1...1,5 мА. Измерять ток необязательно. Можно оценить его по падению напряжения на R8 и его сопротивлению.

Общий ток, потребляемый приемником не должен превышать 15 мА.

Особое внимание следует уделить уровням синала, поступающим на затворы транзисторов с синтезатора. Действующее значение напряжения не должно быть менее 1,5 вольта. Если оно меньше, то следует подобрать параметры цепей согласования L2, C5, R6 и L5, C17, R15.

Входные и выходные контуры ЭМФ настраиваются в резонанс подстроечными конденсаторами C14 и C19. Это можно сделать по максимуму сигнала на выходе, подавая на вход приемника сигнал от генератора.

Настройку ДПФ так же выполняют при помощи генератора. Более подробно с процедурой наладки приемника можно познакомится в публикациях Сергея Беленецкого.

При настройке передатчика его следует нагрузить на 50-омный эквивалент антенны. Перед окончательным монтажом следует заменить делители на резисторах R27, R28 и R23, R24 подстроечными на 10 кОм, при пощи которых следует установить действующее напряжение сигнала на нагрузке около 16 Вольт, при минимальном потребляемом усилителем токе (около 400 мА). При этом температура транзистора VT3 не должна подниматься выше 85 градусов при подаче постоянного сигнала в течение 5 минут.

Файл с печатной платой аналоговой части трансивера в формате Sprint Layout можно скачать здесь:

trx.zip — Яндекс Диск

На сегодня это все. Последняя часть будет посвящена общей компоновке устройства, корпусу, моделям и т.п...

Спасибо, что читаете-смотрите Terrabyte! Подписывайтесь, если вам интересна радиолюбительская тематика, микроконтроллеры, мини-ПК, необычные компьютерные решения и инновационные разработки! Спасибо всем, кто поддерживает меня своими советами, комментариями и лайками!

Группа ВК: https://vk.com/terrabyte

Канал на VK-Video: https://vk.com/video/@terrabyte/all

Полезные радио-самоделки: