Найти в Дзене

О похудении и гармонии

Что-то я давно ничего не рассказывал о чае и похудении. Да и не только я — в последнее время об этом пишут обычно мимоходом и немного стесняясь. Ну потому что потребление чая — в том числе и зеленого, самого жиросжигающего, постоянно растет на протяжении уже изрядного количества лет. По идее, эффект от его употребления даже в такой долгоиграющей теме, как контроль веса, должен быть заметен. Тут же еще и матча в последние годы подтянулась, вообще жутко полезная. А стройных людей больше не становится. Так что нести тот милый бред, что еще некоторое время назад приводил в такое упоение, становится сложновато. Однако буквально на днях тема чая для похудения вернулась в информационное пространство. Причем иногда с громкими заголовками типа «Альтернатива Оземпику, только через рот!» Так что пришлось и мне вспомнить былую стройность. У нас, вообще, с чайным похудением связана небольшая и забавная семейная история. Когда мы были еще совсем молодыми и чаем занимались не очень профессионально, а

Что-то я давно ничего не рассказывал о чае и похудении. Да и не только я — в последнее время об этом пишут обычно мимоходом и немного стесняясь. Ну потому что потребление чая — в том числе и зеленого, самого жиросжигающего, постоянно растет на протяжении уже изрядного количества лет. По идее, эффект от его употребления даже в такой долгоиграющей теме, как контроль веса, должен быть заметен. Тут же еще и матча в последние годы подтянулась, вообще жутко полезная. А стройных людей больше не становится. Так что нести тот милый бред, что еще некоторое время назад приводил в такое упоение, становится сложновато.

Однако буквально на днях тема чая для похудения вернулась в информационное пространство. Причем иногда с громкими заголовками типа «Альтернатива Оземпику, только через рот!» Так что пришлось и мне вспомнить былую стройность.

У нас, вообще, с чайным похудением связана небольшая и забавная семейная история. Когда мы были еще совсем молодыми и чаем занимались не очень профессионально, а вместо этого профессионально занимались информационными технологиями, переводом, преподаванием и презентациями, мы часто оказывались за чайным столом с самыми разными коллегами и клиентами. И однажды нашими сочайниками оказались американские диетологи. Которые попили с нами чаю, побеседовали с нами о чае — и сказали нам две вещи. Одну умную, а другую — приятную.

Умная вещь состояла в том, что у них уже тогда, примерно в 2004 году, был накоплен опыт диетического использования зеленого чая. И они результаты этого опыта сводили к очень простой и убедительной формулировке. Если люди начинают пить зеленый чай без сахара вместо сладких газировок, то они, чаще всего и при прочих равных, немного сбрасывают вес.

А приятная вещь состояла в том, что американские диетологи авторитетно советовали нам начать торговать чаем для похудения. Потому что наши стройность и изящество будут убеждать в эффективности нашего чая лучше всяких рекламных зазывалок и научных выкладок. Советом мы не воспользовались, но вспоминаем его с удовольствием. Особенно я и сейчас, поглаживая натруженный и тугой комок нервов.

Я эту историю вспомнил к тому, что вот уже двадцать лет, когда меня спрашивают о том, помогает ли чай похудеть, я чаще всего ухожу от ответа и рассказываю вопрошающим не об обмене веществ и полифенолах, а о наших беседах с американскими диетологами. Потому что ничего умнее сказанного ими про замену однозначно вредных (в контексте, конечно) напитков на безвредные я по этой теме так и не узнал. А про собственную и частично утраченную стройность мно просто вспоминать приятно.

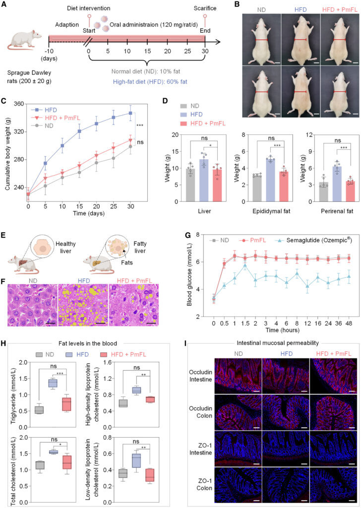
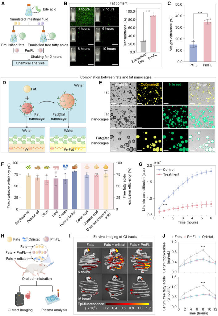
Ну и тут, значит, на днях мне попалась на глаза заметка, в которой рассказывается о новой чайно-похудательной штукенции, придуманной китайскими учеными. Новость об этой разработке, повторюсь, уже подхватили разные профильные и не очень ресурсы, ибо снижение веса — тема актуальная и жирная, извините за убогий каламбур.

Новая китайская разработка — это безвкусные микрокапсулы с полифенолами зеленого чая в защитной оболочке из водорослей. Которые при приеме внутрь благополучно минуют разрушительный желудок, добираются до кишечника и там блокируют поглощение жира и вообще ведут себя очень эффективно. Проверяли эти микрокапсулы, правда, пока только на мышах — но это мало кого волнует.

www.cell.com
www.cell.com

Описывая применение таких микрокапсул, наши американские и китайские коллеги представляют, как здорово было бы делать из них наполнители для бабл-ти. Или добавки в десерты. Ну потому что микрокапсулы, повторюсь, безвкусные — так что добавлять их можно куда угодно, хоть в картошку-фри.

Идея с бабл-ти, в котором вместо тапиоки будут похудательные капсулы, мне лично кажется блестящей.

www.cell.com
www.cell.com

Это же можно сделать бабл-ти без сахара — это сейчас модно — но с мощным сливочным топпингом. И наполнителем из капсул, препятствующих усвоению жира. И продавать его как жутко диетический напиток под байки о том, что вот весь этот жирный сливочный топпинг вы сейчас с удовольствием и причмокиванием съедите, но он ни разу не усвоится, потому что капсулы. И добавлять еще, что именно в таком сочетании жирного топпинга и антижирных капсул и состоит истинная чайная гармония. Такой бабл-ли еще Лу Юй ел и нам велел.

Плодотворная дебютная идея, как мне кажется. На уровне диетического сала с матчей.